【头条公告掘金】
欣锐科技(300745.SZ):与捷氢科技达成战略合作,范围涵盖燃料电池关键零部件、非车用燃料电池等
公司与上海“捷氢科技”签署《战略合作框架协议》,双方协商通过优势互补、协同创新的方式,在燃料电池关键零部件的研发及攻关、车用燃料电池产品的规模化推广、非车用燃料电池产品的示范应用、科技项目申报等方面达成战略合作。
点评:欣锐科技为新能源汽车电源总成龙头,2006年进入新能源汽车产业,拥有车载电源原创性核心技术的全部自主知识产权,技术实力领先。截至2022年,公司的主要客户有比亚迪、小鹏、极氪、吉利、长城、本田、现代等。
提高充电速度可直接改善电动车消费者的用车体验,800V高压平台渐成行业趋势,整车电子电气设备也需与之匹配。碳化硅(SIC)材料则具有耐高压、耐高温、高频等优点,成为支撑800V高压平台的关键技术。欣锐科技前瞻布局SIC解决方案,产品主要基于SIC材料研发制造,深度受益于电动车800V高压化趋势。
三合一电源总成的单车价值量大约为3000元,欣锐科技的装机量市场份额为7.3%,排名第5。2022年上半年公司实现销售收入6.17亿元(+58%);归母净利润0.03亿元,同比下降70%;公司毛利率/净利率分别15%/0.5%。原材料价格上涨、芯片短缺和疫情反复影响了公司的短期利润。
公告称,本次合作,捷氢科技和欣锐科技将建立联合团队,对燃料电池用DCF进行技术攻关,共同提出DCF在整车平台应用的关键指标和技术路线。
【重点公告掘金】
思源电气(002028.SZ):子公司思源中压拟3亿元投建中压开关设备生产基地
公司控股子公司江苏“思源中压”开关有限公司为了进一步把握业务发展机会,计划使用自有资金在江苏省如皋市投资建设“中压开关设备生产基地”,项目总投入3亿元。项目主要产品为:气体绝缘金属封闭组合电器、开关柜、环网柜等开关设备和相应的箱式变电站、环网箱等预制集成开关设备,以及相关的核心组部件。
点评:思源电气深耕电力设备29年,从避雷器在线检测仪出发,不断丰富产品种类,目前公司产品包括开关类、线圈类、无功补偿类、智能设备类、电力工程总包五大类。
从产品发展来看,公司高压一次设备较为成熟,已经成为行业领军企业之一,公司目前正强化电网智能化、变压器、海外EPC 业务,布局进军储能、汽车电子等新兴业务,拓展未来成长的增长点。2012-2021年归母净利润CAGR为19.1%,其中2019-2021年实现归母净利润5.58、9.33、11.98亿元,同比增长89.3%、67.4%、28.3%。
下游客户主要为电网企业,两网垄断催生电网设备竞争化。电网设备行业具有金字塔型壁垒的特点,电压等级越高,壁垒越高。两者共同催化形成格局清晰,多方制衡的电网设备竞争格局,电力设备企业的alpha来自更高电压产品的突破或新产品的扩张。
海外EPC业务拓宽天花板,储能、汽车电子业务切入蓝海市场。海外EPC方面,公司2009年设立子公司布局海外EPC,目前已在多个海外市场完成0到1的过程,逐步进入收获期。储能/汽车电子业务方面,公司设立、投资相关子公司,积极布局储能和汽车市场,增添未来成长动能。
大中矿业(001203.SZ):拟携国城控股等共建赤峰克什克腾旗锂电低碳产业园总投资约200亿元
公司、国城控股、上海锦源晟、景成投资于2022年11月22日上午,与内蒙古赤峰市人民政府、赤峰市克什克腾旗人民政府就锂矿等资源开发、新能源产业开发、共同投资建设锂电“低碳”产业园战略合作事宜举行签约仪式。
点评:大中矿业是我国铁矿石行业龙头企业,公司铁矿石资源主要位于内蒙古和安徽地区,铁矿石资源保有量4.53 亿吨,位居国内前列。公司铁矿石品位较高、开采条件较好,公司铁精粉生产成本在300 元/吨左右,低于国内其他铁矿石生产企业,公司资源优势明显。
目前原矿开采规模在900万吨左右,根据公司规划,公司原矿产能将逐渐上升至1500万吨。公司目前铁精粉、球团产能分别为400万吨、270万吨,公司安徽地区铁矿和球团项目正在进行技改和新建,预期2023年公司铁精粉、球团产能将分别达到500万吨、400万吨。公司公告将在湖南省开发锂矿,远期碳酸锂产能4万吨。我们预期铁矿、锂矿的增量将推动公司业绩的持续上升。
政策或将鼓励国内矿山增产。目前中钢协已向国家发改委、工信部、自然资源部、生态环境部四部委上报“基石计划”,明确了铁资源的废钢、国内铁矿、海外铁矿三大来源在 2025年、2030 年和2035 年三个时间节点的供给目标,保障国内铁矿石供给和话语权已成为行业共识。我们预计国内政策将鼓励国内矿山的增储和开采。
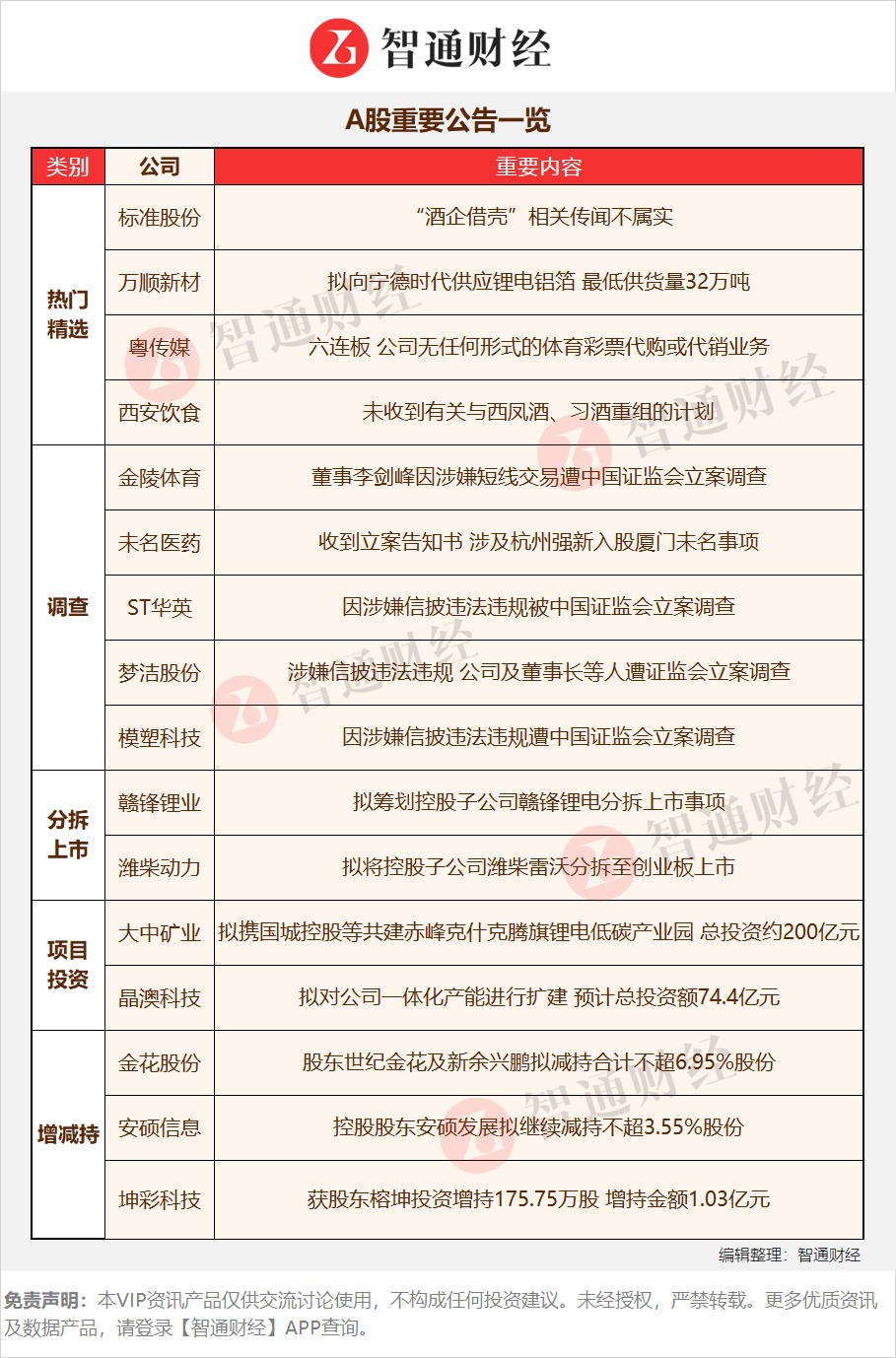
【A股重要公告一览】

【免责声明】本VIP资讯产品仅供交流讨论使用,不构成任何投资建议。未经授权,严禁转载。更多优质资讯及数据产品,请登录【智通财经】APP查询。



