【头条公告掘金】
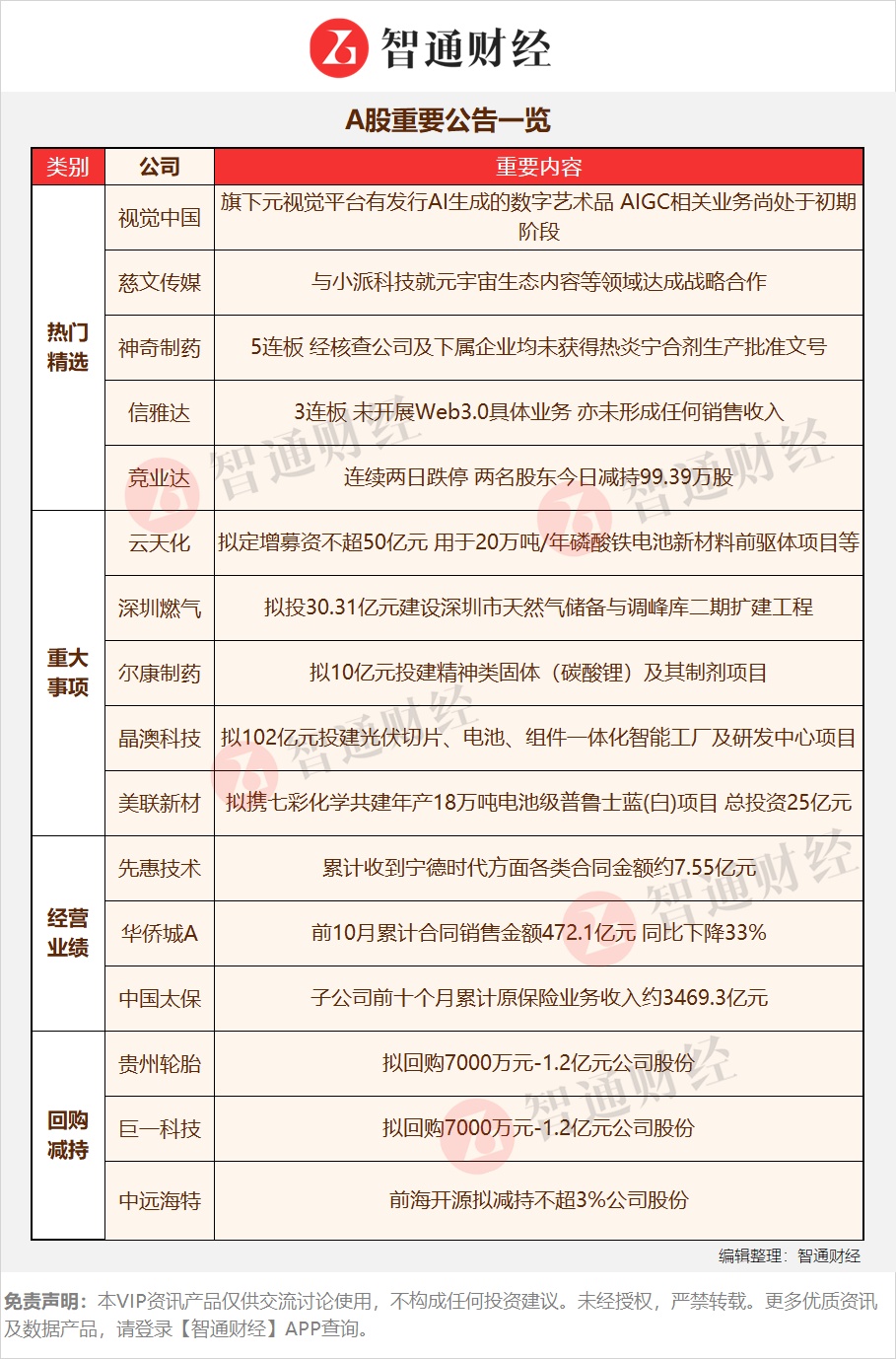
晶澳科技(002459.SZ):拟102亿元投建光伏切片、电池、组件一体化智能工厂及研发中心项目
晶澳科技发布公告称,公司全资子公司“晶澳太阳能”与石家庄市人民政府、石家庄高新技术产业开发区管理委员会于2022年11月16日签署《项目合作框架协议》,公司拟分期建设光伏切片、电池、组件一体化智能工厂及研发中心项目,项目总投资约102亿元。
点评:晶澳科技是光伏龙头,主要产品为光伏组件,占总营收95%以上。公司2021年组件出货量25.45GW,海外出货量占比达到60%,出货量位于全球第二(2017-2021连续5年全球前三),马来西亚和越南工厂可以保障海外市场的组件供应,欧美、日韩等成熟光伏市场的分销渠道和客户粘性逐年增强。2021年研发投入增长87.05%,研发投入占营收的比重达到6.58%,
截至2021年底组件产能近40GW,预计2022年硅片/电池/组件产能分别为40/40/50GW,一体化率维持80%左右,处于业内领先水平。公司凭借垂直一体化优势,实现排产供应、质量管控、物流运输和发电应用等方面协同运营,产能利用率行业领先。
今年上半年光伏产品市场需求持续增长,公司进一步加大市场开拓力度,光伏组件出货量同比实现较大幅度增加,加上本期产品价格上涨,综合形成收入规模显著增长。
公告称,本次签订的项目投资框架协议有利于进一步提升公司一体化产能及研发实力,增强公司的核心竞争力,更好地满足全球客户对高效优质光伏产品的需求,对公司后续发展有积极影响。
【重点公告掘金】
永兴材料(002756.SZ):子公司锂离子电池项目全面投产并参与浙江省新型储能电网侧示范项目建设
永兴材料发布公告表示,近日,公司从控股子公司“永兴锂电池”处获悉,超宽温区超长寿命锂离子电池项目生产顺畅,运行良好,产品质量稳定,已全面投产。并将参与宁波朗辰新能源有限公司50MW/100MWh独立储能电站项目(简称“朗辰项目”)建设。
超宽温区超长寿命锂离子电池项目系公司董事会于2021年1月4日同意“永兴锂电池”投资建的2GWh/a项目;一期先行投资建设0.2GWh/a产能。
点评:永兴材料的主营业务为“特钢新材料+锂电新能源”双轮驱动。上半年数据来看黑色金属冶炼及压延加工业(特岗新材料)收入33.93亿元,同比增长27.44%,贡献归母净利润1.61亿元,同比下降17.13%;而锂电业务上半年实现碳酸锂销售7380吨,同比增长35.46%,实现营业收入30.21亿元,同比增长685.41%,贡献归母净利润21.02亿元,同比增长1846.05%。锂电业务爆发式增长。
截至Q3,公司锂盐产能将达到3万吨。此外公司计划与宁德时代合作共建5万吨/年产能(权益30%),与江西钨业合作新建2万吨/年产线(权益49%)。项目全部达成后,公司合计权益产能达到5.5万吨/年,进一步打开公司业绩成长空间,巩固公司龙头地位。
资源端,公司已建成选矿180万吨/年,新增的180万吨/年锂矿石高效选矿与综合利用项目已进入建设收尾阶段,正在进行设备安装调试,投产后选矿产能达到360万吨/年,将为二期项目碳酸锂生产提供原材料保障。
永兴锂电池承担项目中5MW/10MWh钛酸锂预制舱及附属设备的设计、制造、供货。钛酸锂电池系超宽温区超长寿命锂离子电池项目主要产品之一,其在朗辰项目中与磷酸铁锂按照1:9的比例进行配比,可实现高功率输入/输出,提升项目经济效益,并在一定程度上延长整个项目的使用寿命。
三孚新科(688359.SH):将销售复合铜箔生产设备予智动力
三孚新科发布公告表示,公司与深圳市“智动力”精密技术股份有限公司(300686.SZ)签订《战略合作框架协议》。智动力基于其规划的产能向公司预计首期采购一批“一步式”全湿法复合铜箔化学镀铜设备,预计金额不超过3.2亿元;协议有效期三年。
点评:三孚新科主营产品为电子化学品和通用电镀专用化学品,公司坚定发展绿色电镀,并成功转型电子化学品。2021年公司电子化学品、通用电镀专用化学品产量分别为12798吨、9401吨。2017-2021年,公司电子化学品营业收入占比从36.2%上升至66.8%,毛利润占比从32.1%上升至53.0%。
公司技术优势显著,通过自主研发积累了七大核心技术以及两项前沿产品储备;截2021 年年底拥有专利数量80 项,另有115项正在申请中。客户方面,目前公司PCB电子化学品已在胜宏科技、健鼎科技、东山精密、建滔集团等公司中实现量产应用。
PCB电子化学品具有较高的技术门槛。目前国内PCB水平沉铜专用化学品等产品国产化率较低,市场被国际行业巨头垄断。我国现有约2,500家PCB企业,PCB年产量约6.99亿平方米,仅沉铜工艺和化学镍金工艺每年对电子化学品的需求量预计在100亿元以上。三孚新科在相关领域的市场占有率不足2%,未来发展空间广阔。
公司已成立新能源事业部并组成了十余人的研发及销售团队对该业务进行专业化的运营及管理。公司的复合铜箔生产设备正处于中试阶段。此外,公司已经完成了相关设备生产场地的租赁,具备不低于2台设备/月的产能交付实力,后续公司将快速补齐公司的产能瓶颈。
【A股重要公告一览】

【免责声明】本VIP资讯产品仅供交流讨论使用,不构成任何投资建议。未经授权,严禁转载。更多优质资讯及数据产品,请登录【智通财经】APP查询。




