【头条公告掘金】
康希诺(688185.SH)吸入用重组新型冠状病毒疫苗(5型腺病毒载体)获摩洛哥紧急使用许可
康希诺发布公告表示,公司研发的吸入用重组新型冠状病毒疫苗(5型腺病毒载体)于近日获得摩洛哥国家卫生和社会保障部的紧急使用许可。
公告称,公司吸入用新冠疫苗在摩洛哥获得紧急使用许可有利于推动公司国际化战略,提升公司海外品牌知名度,进一步拓展海外市场,对其他国家和地区的注册推动起到积极作用。
点评:根据WHO于7月20日公布数据,序贯加强重症保护率可85%以上,比同源加强具有更好的保护效果。同时吸入剂型相较注射剂型额外引起粘膜反应,具有更大的临床价值。公司吸入剂型新冠疫苗克威莎雾优于9月4日经国家药监局同意作为加强针纳入紧急使用。
11月10日政治局召开常委会议,公告中涉及关于新冠疫苗以及防疫举措的重要表述:“要大力推进疫苗、药物研发,提高疫苗、药物有效性和针对性。”,以及“要在落实各项防疫举措的同时加强分析研判,必要的防疫举措不能放松,既要反对不负责任的态度,又要反对和克服形式主义、官僚主义,纠正层层加码、一刀切等做法。”
根据最新消息,天津、乌鲁木齐、上海、苏州、无锡、扬州等城市已开始接种康希诺吸入用重组新冠病毒疫苗。
此外,公司脑膜炎疫苗MCV2和MCV4有望放量。其中MCV2单价168元,目前完成20个省市准入的工作;MCV4单价420元/剂,已经完成10个省市准入。预计后续准入工作开展将更快。
公司产品管线丰富。在研婴幼儿用DTcP、DTcP加强针的III期临床试验将于2023年开始。在研PBPV的Ib期临床试验将于2022年末前开始。此外还有结核加强疫苗、1种在研联合疫苗及4 种针对带状疱疹、脑膜炎、脊髓灰质炎及腺病毒的疾病特异性在研疫苗等产品。
【重点公告掘金】
神州细胞(688520.SH):子公司新冠疫苗SCTV01E获国内药物临床试验批件
神州细胞公告称,近日公司控股子公司“神州细胞工程”收到“国家药监局”核准签发的《药物临床试验批件》,同意公司自主研发的重组新冠病毒Alpha/Beta/Delta/Omicron变异株S三聚体蛋白疫苗在国内3岁以上已完成新冠疫苗基础免疫或加强免疫接种的人群中开展安全性和免疫原性桥接Ⅱ期临床试验。
点评:神州细胞是生物药研发、创新药研发与产业化专家谢良志博士创办的创新型生物制药研发公司,专注于单克隆抗体、重组蛋白、疫苗等生物药产品的研发和产业化。
公司自主研发的首个注射用重组人凝血因子VIII产品安佳因(SCT800),适用于甲型血友病患者。该产品于2021年7月24日在中国获批上市,至2021年底销售1.3亿元。2022年一季度销售额1.56亿元,环比增长25.8%。
新冠疫苗方面,此次获得批件的“SCTV01E”是在公司自主研发的2价变异株重组蛋白疫苗SCTV01C基础上进一步研发的新一代4价改良型疫苗升级版,已获准在阿联酋、约旦等国家开展多项临床研究,目前取得的临床研究数据显示其具有突出的广谱交叉保护优势和对未来可能出现的新变异株的高效防感染潜力。
公司14价 HPV疫苗在国内临床推进,将获提速;该疫苗覆盖WHO公布的全部12个高危致癌HPV病毒型和2个最主要导致尖锐湿疣的HPV病毒型。上市后有望为我国适龄女性提供覆盖率最高的HPV疫苗。
陕鼓动力(601369.SH):签订2.26亿元空气压缩机组及配套和辅助系统设备订货合同
陕鼓动力发布公告表示,公司与“湖北楚韵”签订了《湖北应城300MW级压缩空气储能电站示范工程空气压缩机组及配套和辅助系统设备订货合同》,合同标的为8台(套)大型空气压缩机组,合同金额2.26亿元。
点评:陕鼓动力成立于1999年,是我国透平机械龙头,轴流压缩机达到国际领先水平,离心压缩机在国内属第一梯队。目前公司聚焦能量转换设备、工业服务(主要为分布式能源EPC)和能源基础设施运营(主要为气体运营)等三大板块。
“碳中和”政策驱动,有望进一步促进钢铁行业实行产能置换,轴流压缩机需求有望提升。公司最新推出的3G-TRT(高炉能量回收透平)设备相对传统设备效率提升5%~10%,在节能减排要求下,公司能量回收透平迎来新的机遇。
此外,压缩空气储能领域,近年在“政策催化+技术进步”双重利好因素下,有望迎来快速发展。2022年前三季度,公司采用成熟的、技术最先进的轴流压缩机产品(AV100)完成了300MW等级压缩空气储能系统及压缩机组的全部技术方案,压缩系统多缸整体效率达到90%,技术方案获得业内专家的认可。
公司子公司“秦风气体”加大液体直销开拓力度。上半年累计签订29家直销客户,45 个储罐业务,供气量达80 万Nm3/h,创历史之最;液体产量达33.37万吨(+12.45%),创历史之最。公司首套粗氪氙液生产线在唐山秦风气体投用,今年3月份已实现粗氪氙液产品销售。
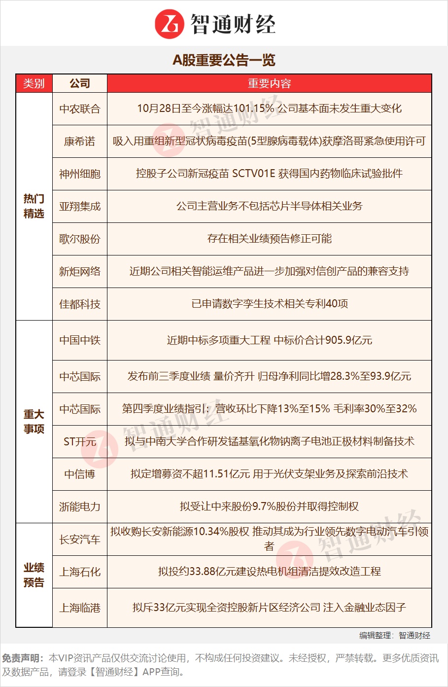
【A股重要公告一览】

【免责声明】本VIP资讯产品仅供交流讨论使用,不构成任何投资建议。未经授权,严禁转载。更多优质资讯及数据产品,请登录【智通财经】APP查询。




