【头条公告掘金】
常青股份(603768.SH):拟定增募资不超8亿元用于新能源汽车一体化大型压铸项目等
常青股份发布公告表示,公司拟非公开发行A股股票,对象为不超过35名特定投资者,发行数量不超过本次发行前公司总股本的30%,合6120万股(含)。所募集资金总额不超过8亿元,扣除发行费用后将全部用于以下项目:6.27亿元用于新能源汽车一体化大型压铸项目,1.73亿元用于补充流动资金。
点评:常青股份前身为“合肥市常青冲压厂”于1988年成立;2017年于上交所挂牌上市。主要产品为汽车冲压以及焊接零部件,涵盖乘用车、商用车、专用车。
公司深度绑定国产自主品牌,借力安徽汽车行业聚集优势而发展。(1)深度绑定国产自主品牌,2021 年前五大客户分别为江淮、奇瑞、众合、戴姆勒、比亚迪;(2)安徽省汽车产业支持力度不断加大,汽车产业大省逐步确立。
公司轻量化战略明确,持续突破压铸、锻造、挤压三大铝合金成型工艺。目前轻量化项目进程较快,随州商用车轻量化结构数字化冲焊项目已完工。而一体化压铸项目此前正处于调研阶段。根据此次定增的目的说明来看,一体化压铸项目有望加速推进。
【重点公告掘金】
鼎龙股份(300054.SZ):钨抛光液产品首次获某国内主流晶圆厂客户订单
鼎龙股份发布公告称,公司控股子公司武汉“鼎泽新材料”技术有限公司抛光液产品市场推广进展顺利,公司钨抛光液产品于近期首次收到某国内主流晶圆厂商的采购订单,本次采购数量为20吨。
点评:鼎龙股份是国内唯一抛光垫供应商。早期业务为打印通用耗材,自2012年起研发CMP抛光垫,之后陆续布局抛光液、清洗液等CMP制程工艺材料,以及PI浆料、PSPI、INK等柔性面板材料,逐步成为进口替代的创新材料平台型公司,业务迎来新的增长。
根据Techcet数据显示,预计全球抛光垫市场规模将从2020年的10.18亿美元增至2025年的13.75亿美元,5年CAGR为6.2%;而中国大陆受益于晶圆厂扩产,预计2022-2024年3年CAGR超过30%。供给端,Dow垄断了全球市场79%的份额,而国内仅鼎龙股份一家在半导体CMP抛光垫领域有所突破,产品得到了国内关键客户的认可。
CMP制程工艺材料快速发展,公司的Oxide抛光液产品目前已取得小量订单,28nmHKMG工艺Al制程抛光液产品进入了吨级采购阶段,并且Cu制程CMP清洗液也已经取得3家国内主流客户验证通过,部分抛光液、清洗液产品已达到稳定出货的能力。此外,公司还陆续布局了柔性显示面板材料以及半导体先进封装材料,有望逐渐成为国内领先的创新材料平台型公司。
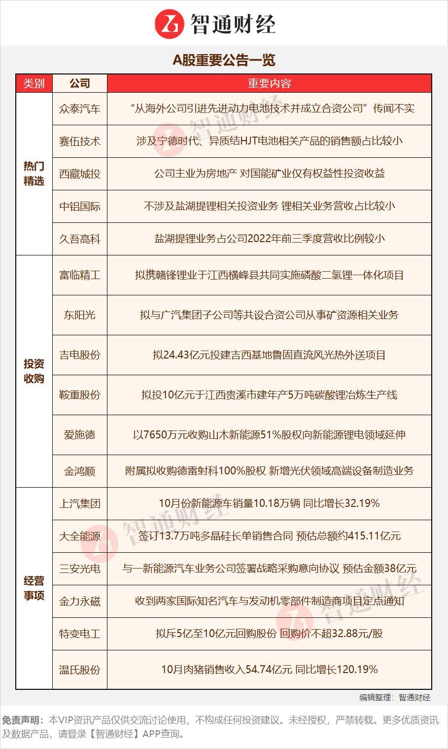
三安光电(600703.SH):与一新能源汽车业务公司签署战略采购意向协议预估金额38亿元
三安光电发布公告称,公司全资子公司“湖南三安”与需求方(主要从事新能源汽车业务的公司)签署《战略采购意向协议》,需方拟向供方长期采购约定产品(碳化硅芯片)。预估该金额总数为人民币38亿元。
点评:碳化硅未来产能缺口较大,公司技术路线行业领先SiC总体市场布局逐渐拓展,公司SiC技术路线稳中有进,牢筑核心技术壁垒。
在新能源车的普及和高压化的推进下,SiC在高压平台的未来需求量较为可观,未来SiC 产能缺口进一步扩大。公司提前布局SiC领域,技术路线稳中有进,并且在衬底、芯片、器件、模块四类产品中均有所布局并研发新技术。
公司SiC产品已覆盖PFC电源、车载充电机、光伏逆变器、家电等应用领域,主要客户包括国内某知名客户、威迈斯、弗迪动力(比亚迪)、阳光电源、古瑞瓦特、固德威、上能、德业、维谛、比特、长城、英飞源、科华、英威腾、格力等。碳化硅MOSFET产品已送样数十家客户验证,代工业务已与龙头新能源汽车配套企业合作;车规级产品与新能源汽车重点客户的合作已取得重大突破,业务合作意向深度及广度不断延伸。
目前湖南三安电力电子SiC产能6,000 片/月、电力电子硅基氮化镓产能1,000 片/月。SiC产能有望于年底实现1.3w片/月,后续随着公司持续扩产目标实现4w片/月产能。
【A股重要公告一览】

【免责声明】本VIP资讯产品仅供交流讨论使用,不构成任何投资建议。未经授权,严禁转载。更多优质资讯及数据产品,请登录【智通财经】APP查询。




