【头条公告掘金】
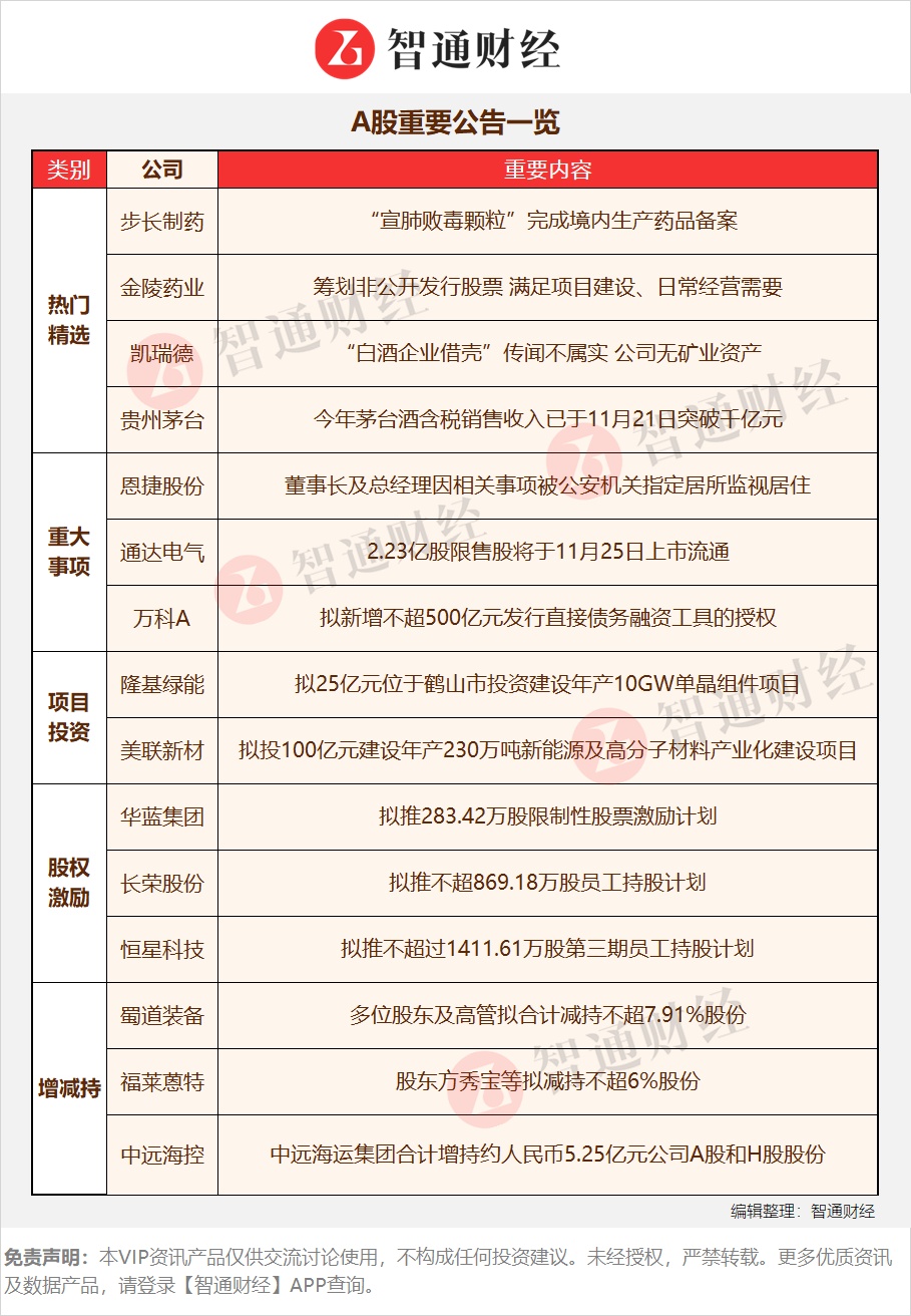
隆基绿能(601012.SH):拟25亿元位于鹤山市投资建设年产10GW单晶组件项目
隆基绿能发布公告称,公司与鹤山市人民政府于2022年11月21日签订《投资合作协议》,就公司在广东省江门市鹤山市投资建设年产10GW单晶组件项目达成合作意向。预计投资金额25亿元。
点评:隆基绿能主要从事单晶硅棒、硅片、电池和组件的研发、生产和销售,现已发展成为全球领先的单晶硅片和组件制造企业。目前公司组件产品的销量、市场占有率已位列全球首位,在亚太、欧洲、中东非等国家和区域的市占率已实现领跑。
公司率先布局P型IBC新型电池,积极加快HPBC产业化应用和产能建设,泰州乐叶年产4GW单晶电池项目预2022年8月投产,西咸乐叶15GW高效单晶电池项目2022年9月投产。公司P型IBC技术将进一步放大公司P型硅片的优势,IBC技术带来产品溢价有望增厚公司的利润。
2018年起布局BIPV领域,2020年隆基正式发布“隆顶BIPV”。2021年,隆基收购森特27.25%的股权,带动了光伏企业与建筑企业合作的浪潮。两公司在金属围护领域新承接的建筑光伏一体化项目,均由森特承接、实施和交付。隆基与森特的合作将帮助公司更好地运营与打开潜在的BIPV市场。
就公告所示,本次签订的项目投资协议符合公司的未来产能规划,有利于公司充分发挥技术和产品领先优势,抢抓光伏市场发展机遇,进一步提升公司产能规模,不断提高市场竞争力。
【重点公告掘金】
多氟多(002407.SZ):子公司与关联方氟基建设签订建设工程施工合同
多氟多发布公告表示,公司子公司“多氟多阳福”与关联方河南省“氟基建设”工程有限公司签订《建设工程施工合同》,氟基建设拟承建多氟多阳福年产2万吨高纯晶体六氟磷酸锂(二期)项目主装置厂房工程,合同总金额6500万元。
点评:多氟多在氟化工行业深耕20余年,主要从事高性能无机氟化物、电子化学品、锂离子电池及材料等领域的研发、生产和销售。现有20万吨/年无水氢氟酸产能和33万吨/年氟化铝产能。目前发展的两大方向为新能源和精细电子化工。
精细电子化工方面,公司是国内首个突破UPSSS级氢氟酸生产技术并具有相关生产线的企业,高技术壁垒是公司显著的护城河。具有电子级氢氟酸产能5万吨。5月18日公司发布公告,纳入台积电供应商体系,是公司发展的重要里程碑事件。
新能源方面,行业高景气带动六氟磷酸锂需求高增。公司现拥有1.5万吨/年的六氟磷酸锂产能,以及1600吨/年LiFSI(双氟磺酰亚胺锂)产能,规划4万吨LiFSI、1万吨二氟磷酸锂产能。6月23日公司公告成立新能源科技公司,目前拥有产能3.5GWh,正在加速推进南宁20GWh锂电池一期项目的建设。
美联新材(300586.SZ):拟投建年产230万吨新能源及高分子材料产业化建设项目,总投资100亿元
美联新材公告称,公司拟以自有或自筹资金向全资子公司美联新材料(四川)有限公司增资4.5亿元,并以该子公司为实施主体投资100亿元建设“年产230万吨新能源及高分子材料产业化建设项目”。项目分三期建设,总投资预计100亿元。
该项目分三期建设,其中:一期预计投资30亿元,建设年产90万吨硫酸装置、年产20万吨钛白粉装置,年产30万吨高端塑料色母粒、60万吨硫酸亚铁;二期预计投资45亿元,建设年产120万吨硫酸装置、年产30万吨钛白粉装置,年产50万吨高端塑料色母粒、90万吨硫酸亚铁;三期预计投资25亿元,建设15亿平方米动力锂电池隔膜生产线。全部建成投产达效后,预计年产值160亿元。
点评:美联新材主要产品包括三聚氯氰、色母粒等化工产品。公司今年前三季度业绩增长强劲:1-9月归母净利润为2.5亿元,同比增长1,482%;扣非净利润为2.43亿元,同比增长2,160%。Q3 单季度归母净利润为0.58亿元,同增944%;扣非净利润为0.54亿元,同增730%。
公司加快色母粒产品迭代升级产能落地,将继续做大做强;三聚氯氰业务规模全球领先,随响水事件影响消除疫情逐步好转,下游农业生产提供稳定需求,行业准入高,生产许可证稀缺,市场玩家较少,供给有限,业务有望迎来量价齐升。
2017年公司切入隔膜赛道,长期深度合作东芝保障设备扩产、掌握5/7/9/12um高端隔膜制成工艺、公司资产负债率低现金流充沛再融资能力强,持续扩展头部客户。目前已有1.5亿平隔膜产能投产,另外1.5亿平产能预计近期投产,2023年或将新增6 亿平产能,远期规划或将超过15亿平。
【A股重要公告一览】

【免责声明】本VIP资讯产品仅供交流讨论使用,不构成任何投资建议。未经授权,严禁转载。更多优质资讯及数据产品,请登录【智通财经】APP查询。




