【头条公告掘金】
东方日升(300118.SZ):拟斥27.57亿元新增高效太阳能电池产能10GW,完善滁州基地产能布局
东方日升发布公告称,公司拟在安徽省滁州市投资建设年产10GW高效太阳能电池项目,项目完成后预计新增高效太阳能电池产能10GW,预计规模总投资约为27.57亿元,项目将由公司全资子公司东方日升(安徽)新能源有限公司实施。
点评:东方日升主要产品包括太阳能电池组件、太阳能光伏电站以及EVA光伏封装胶膜。其中太阳能电池组件在2021年营收占比超过70%。2018年以来公司的光伏组件出货量稳定居于世界前十。
电池片与组件方面,2022年下半年,将在现有22.1GW产能的基础上,按计划有序推进“浙江宁海5GW N型超低碳高效异质结电池片与10GW高效太阳能组件项目”、“浙江义乌年产5GW高效太阳能电池组件项目”、“江苏金坛4GW高效太阳能电池片和6GW高效太阳能组件项目”以及“内蒙古包头3GW组件建设项目”,完善优化现有公司产能。
光储项目集成业务方面,公司在巩固原有欧洲、墨西哥、澳大利亚、越南、哈萨克斯坦等海外电站投建区域外,增加“一带一路”国家的规划与建设,包括西班牙、意大利等。欧洲部分占到公司一季度出货的约三分之一。欧盟发布RepowerEU项目,未来5年内将增加2100亿欧元投资于光伏产业。
此次投建项目的实施将有助于公司进一步完善安徽滁州生产基地的产能布局,加大公司现有存量产能的电池自供比例,提高公司整体盈利水平。
【重点公告掘金】
寒武纪(688256.SH):签约5亿元南京智能计算中心项目(二、三期)设备采购合同
寒武纪发布公告称,2022年11月18日,公司与买方南京市科技创新投资有限责任公司签署了南京智能计算中心项目(二、三期)设备采购合同,合同金额约5亿元。
点评:寒武纪是人工智能企业。公司坚持筑牢核心技术,持续迭代优化底层平台,推出新一代MLUarch03 微架构和MLUv03 指令集,为云边端车产品线的发展带来强大支撑。
2022年前三季度,公司毛利率为58.2%,同比增加7.4个百分点。主因是毛利率相对较高的云端产品线的快速增长,占营收比重快速提升,导致公司整体毛利率有所上升。
此次签约5亿元设备采购合同,系南京智能计算中心项目(二、三期)智能计算设备(二期)采购项目。而公司于2022年10月,披露了关于中标该项目的公告。
2022年9月WAIC大会上,公司介绍了在研的L2(SD5223)+自动驾驶芯片和L4(SD5226)自动驾驶芯片。同时公司并已经与一汽等国内知名车厂达成紧密合作。在“云边端车”一体化生态建设的战略路径引导下,商业化落地有望稳步推进,收入有望实现持续快速增长。
林洋能源(601222.SH):亿纬林洋“年产10GWh储能电池项目”第一条产线正式投产
林洋能源公告称,公司与亿纬锂能全资子公司湖北“亿纬动力”共同出资设立的合资公司江苏“亿纬林洋”储能技术有限公司建设的年产10GWh储能电池项目第一条产线已完成设备安装调试并正式投产。项目共有三条产线,将陆续完成调试投产。
点评:林洋能源主要从事电力智能、新能源(光伏)、储能三个板块,经过20多年发展,已成为智慧能源领域极具竞争力的企业之一。智能电表与电力系统配件为公司传统业务,2021年营收占比38%。
2022年由于硅料价格高居不下,组件价格亦处于高位,影响电站EPC业务收益率及开工量,同时2022 年疫情反复导致相关用地交付延迟,公司EPC业务整体受影响较大。如果2023 年随硅料价格下行,带动组件价格下行,公司光伏EPC业务有望迎来量利双升。
公司储能业务发展加速,目前已累计储备储能项目资源超4GWh,2022年预计出货600MWH,2023年预计出货1GW。同时公司积极响应氢能源领域的战略性机遇,设备样机预计将于2022 年下半年完成。
下游用户端:重点开拓新能源发电+“共享储能”的商业模式,通过建设集中式共享储能电站为新能源电站提供储能资产租赁服务。
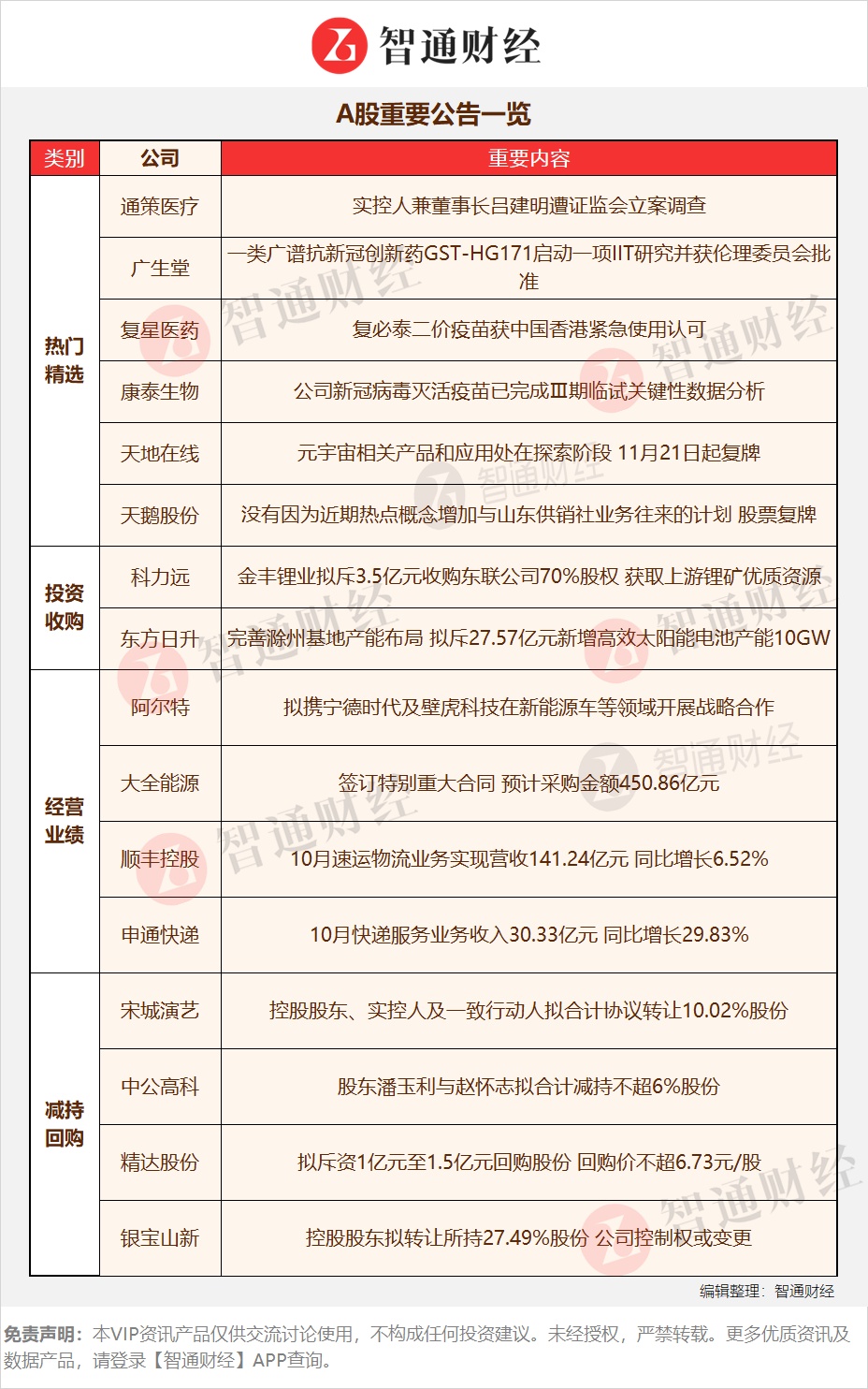
【A股重要公告一览】

【免责声明】本VIP资讯产品仅供交流讨论使用,不构成任何投资建议。未经授权,严禁转载。更多优质资讯及数据产品,请登录【智通财经】APP查询。




