【头条公告掘金】
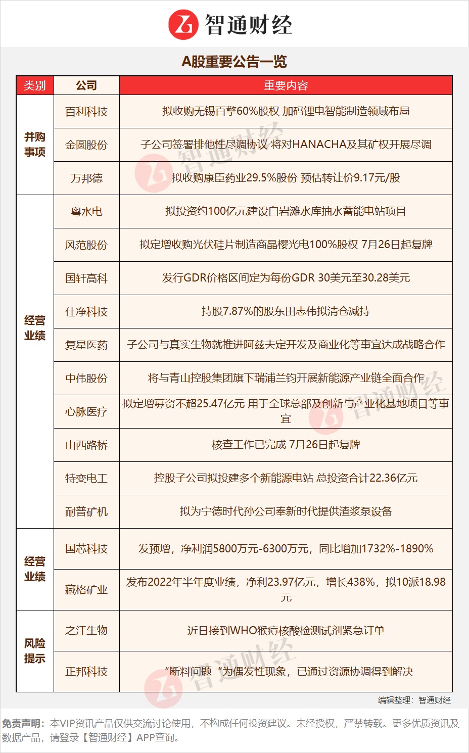
国芯科技(688262.SH)发预增:净利润5800万元-6300万元,同比增加1732%-1890%
国芯科技发布公告称,公司预计2022年半年度实现营业收入2亿元至2.1亿元,同比增长42.10至49.19%。实现归母净利润为5,800万元至6,300万元,同比增加1,732%至1,890%。扣非归母净利润为1,700万元至2,100万元,扭亏为盈。
点评:国芯科技是嵌入式CPU国内龙头,发展20多年已经形成了深厚的嵌入式CPU IP储备,围绕嵌入式CPU内核,开展IP授权、芯片定制服务和自主芯片及模组三大业务。2018-2021年营业收入从1.95 亿元增长至4.07亿元,3年CAGR为27.8%,在国产替代的大背景下,公司进入快速发展阶段。
基于三种指令集架构开发了8大系列40余款面向信息安全、汽车电子与工业控制、边缘计算和网络通信三大领域的嵌入式CPU内核。国联证券认为,作为嵌入式CPU IP稀缺企业,公司凭借前期的技术与产品积累,有望迎来业绩的快速增长。
公司新一代动力总成控制芯片、车身/网关控制芯片处于流片阶段,域控制器和BMS控制器芯片进展顺利,构建了以潍柴动力、科世达、埃泰克等企业为主的客户群,汽车芯片领域将会成为公司第二增长曲线。
上半年公司持续调整产品结构,抓住行业发展机遇,围绕国家重大需求、汽车电子和云安全应用,积极开拓市场和客户,使得公司业务实现了持续增长。
【重点公告掘金】
石大胜华(603026.SH):子公司投建4万吨/年电池级碳酸乙烯酯精制项目已正常投产
石大胜华公告称,近日公司控股子公司石大胜华(泉州)有限公司投资建设的4万吨/年电池级碳酸乙烯酯精制项目投料成功,已经产出电池级碳酸乙烯酯产品,进入正常生产阶段。
点评:石大胜华是市场上少数几家能够提供电解溶剂超纯品的企业,具备完整产业链和高端产品提纯技术优势,全球市占率约40%,占国内电解液溶剂出口量约70%。
公司新材料产业链持续延伸,平台型公司逐渐成型。一方面,公司不断加码电解液产业链布局,包括电解液/溶剂/六氟/添加剂等多个环节;另一方面,公司横向布局硅基负极、湿电子化学品等新材料,致力于打造除电解液之外的第二、第三增长曲线。
拟投资建设的30万吨电解液项目预计2023年2月份建成投产。10万吨碳酸甲乙酯装置项目2023年12月投产。此外,2万吨硅基负极以及1.1万吨添加剂项目,预计2023 年12月份建成投产。
本次投产的4万吨电池级碳酸乙烯酯项目,属于泉州44万吨新能源材料项目(一期)。该项目的另外10万吨碳酸二甲酯装置仍处于试生产状态。
华友钴业(603799.SH):拟受让广西时代锂电新材料基金31.3181%财产份额的出资权
华友钴业发布公告称,公司拟受让广西时代锂电新能源持有的广西时代锂电新材料基金31.3181%财产份额的出资权(12.44亿元),并按约定承接出资义务。
点评:华友钴业主要从事新能源锂电材料和钴新材料产品的研发制造。锂电三元材料为基本盘,未来将朝着铁锂业务发展,全面布局锂电生态与产业链。
三元材料方面,根据目前公司产能扩张计划,在建项目包括三元前驱体产能32.5万吨(其中自有25.5万吨+合资7万吨),公司规划未来三年全资前驱体产能提升至30万吨以上,合资产能提升至13万吨以上。下游客户的高度认可,进入LG化学、宁德时代、POSCO、比亚迪等电池厂商供应链,以及大众、雷诺日产、福特、比亚迪等车企供应链。
镍方面,公司目前规划镍项目达到46.5万金属吨。印尼华越6万金属吨氢氧化镍项目预计今年6月底实现达产;华科4.5万金属吨火法项目第二台镍铁电炉顺利点火。公司与淡水河谷、大众签订框架协议,拟分别建设12万金属吨镍湿法冶炼项目。
锂矿方面,完成了对津巴布韦前景锂矿的收购,截至2021年10月,Arcadia项目氧化锂品位1.06%,氧化锂金属量77万吨(LCE当量190万吨)。
【A股重要公告一览】

【免责声明】本VIP资讯产品仅供交流讨论使用,不构成任何投资建议。未经授权,严禁转载。更多优质资讯及数据产品,请登录【智通财经】APP查询。



