【头条公告掘金】
天合光能(688599.SH)发预增:半年度净利润为11.41亿元到13.95亿元,同比增加61.69%到97.62%
天合光能发布公告表示,公司预计2022年半年度实现归母净利润为11.41亿元到13.95亿元,同比增加61.69%到97.62%。实现扣非归母净利润为10.47亿元到13.01亿元,同比增加79.29%到122.72%。
点评:天合光能是知名光伏龙头公司,2017-2021年组件出货全球前三。公司1997年成立,2006年美股上市,2020年美股退市回归A股科创板。公司重视研发,2010-2021年研发投入达120亿元,累计申请各项专利2300余件,研发实力卓越。
全球光伏需求高增,一体化赋能加速行业集中,而光伏组件领域具备品牌渠道壁垒,集中度有望加速提升。东吴证券预计2022年光伏组件CR5出货占比达70%+。天合光能是大尺寸组件先行者,2021年底电池/组件产能分别为35/50GW,其中大尺寸占比超70%。基于210平台,首创210R系列组件,功率效率齐升。
公司的N型技术持续领先,并多次打破世界纪录,宿迁8GW TOPcon电池产能计划2022H2投产,量产效率达24.5%。同时公司为引领N型技术进步,战略布局超一体化产能,向上游延伸至工业硅环节,贯通光伏全产业链,稳定供应、成本优势显著。
公告称,上班年内210大尺寸高功率组件光伏产品销售占比相比去年同期大幅提高,使得公司经营业绩较去年同期有大幅提升。
【重点公告掘金】
明冠新材(688560.SH)发预增:半年度净利润8800万至9600万元,同比增59%至74%
明冠新材公告称,公司预计半年度实现营业收入为8.4亿至9.2亿元,同比增长36.13%至49.10%。归母净利润为8800万至9600万元,同比增长59.18%至73.65%。归扣非归母为8600万至9400万元,同比增长121.39%至141.98%。
点评:明冠新材成立于2007年,深耕新型复合膜材料,主营太阳能电池背板业务(2021年收入占比达83%),出货量稳居行业前三。
公司铝塑膜业务具备技术优势,拥有六大专利,是国内少数原材料及设备全面国产化的铝塑膜厂商。近年来光伏产业迎来发展契机,且受益于国产替代,公司铝塑膜加速扩产,形成业务护城河。背板业务,公司基于M膜基膜技术,自主研发无氟BO背板,该背板性能优于或持平传统含氟背板,且摆脱PVDF材料价格因素扰动,盈利能力强于传统背板产品。
此外,公司基于所掌握的一系列自主产权的配方及生产工艺,在光伏行业开拓布局光伏封装胶膜等新业务,形成利润补充。新业务将有望成为公司未来重要的利润增长点,未来收入结构将发生良性转换。
今年上半年,公司太阳能电池BO背板、锂电池铝塑膜、太阳能电池封装胶膜业务实现稳步增长,主营业务收入增加。
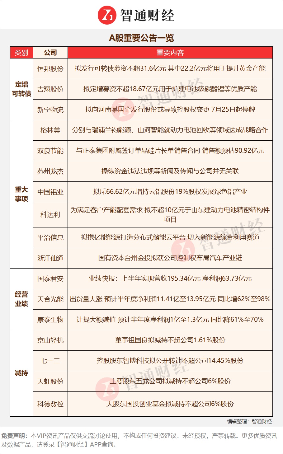
双良节能(600481.SH):与正泰集团附属签订单晶硅片长单销售合同,销售额预估90.92亿元
双良节能发布公告表示,公司全资子公司“双良硅材”料(包头)有限公司拟于2022至2024年期间,向“正泰集团”的5家子公司销售单晶硅片总计9.5亿片。参照PV InfoLink最新统计均价测算,预计销售总金额为90.92亿元(含税)。
点评:双良节能成立于2003年在上市之后陆续开展换热器、空冷器业务,逐渐形成了公司的节能节水板块;2015年剥离化工业务同时注入多晶硅还原炉资产,2021年和2022年延伸光伏产业链,分别开展光伏大尺寸单晶硅片业务和组件业务,开启第二曲线。
多晶硅还原炉,公司是我国第一批实现多晶硅核心生产设备自主生产的企业之一,在还原炉领域市场份额超过65%,充分受益于硅料扩产。硅片及光伏组件方面,公司新建40GW硅片产能采用的1600炉型单晶炉尺寸炉腔更大,可安装的热场尺寸更大,生产成本更低,未来可以升级为连续直拉单晶。
此前7月4日公司发布中期业绩预增,主要受益于光伏行业的高景气度。光伏基础材料是多晶硅,公司是多晶硅的生产工艺核心装备多晶硅还原炉系统的提供商。产品性能、质量获得多晶硅企业的普遍认可,光伏设备订单实现历史性突破,整体业绩实现了较大幅度的增长。
此次拿下90亿大单,表明公司大尺寸单晶硅片战略推进顺利,产品持续获得下游优质客户和市场的认可,助力公司单晶硅片业务形成长期稳定的销售。
【A股重要公告一览】

【免责声明】本VIP资讯产品仅供交流讨论使用,不构成任何投资建议。未经授权,严禁转载。更多优质资讯及数据产品,请登录【智通财经】APP查询。




