【头条公告掘金】
龙佰集团(002601.SZ):下属子公司拟于禄丰市投建废液/废渣综合回收钪、钒、锰等有价金属项目
龙佰集团公告称,公司下属子公司湖南“东方钪业”股份有限公司与禄丰市人民政府签署投资合作协议,氯化钛白废液/废渣综合回收钪、钒、锰等有价金属项目选址于禄丰市勤丰化工园区,计划用地100亩,滚动总投资3亿元,分两期建成,每期建设期两年。
该项目以龙佰集团生产过程中产生的废液废渣为原料,综合回收有价金属钪、钒、锰等,每年可回收40吨氧化钪、800吨五氧化二钒和1万吨电池级硫酸锰,同时延链年产5吨金属钪和800吨铝钪中间合金产品。达产后预计实现年产值约6亿元。
点评:龙佰集团是我国钛白粉行业的龙头企业,规模和出口量均为国内第一。钛白粉行业景气上行,量价齐升推动公司业绩增长。
公司凭借产业链一体化优势,自产钛精矿、硫酸等原材料价格以及合成金红石、高钛渣的稳定供应保障了钛白粉和海绵钛的持续生产和产品质量,盈利能力有所提升。2022年钛白粉价格继续上行,一季度业绩保持良好态势。
凭借钛白粉产业副产硫酸亚铁带来的成本优势,切入锂电产业链。通过新建项目、合作、收购等方式,布局多个项目。包括年产20万吨电池材料级磷酸铁项目(一期5万吨)、年产20万吨锂离子电池材料产业化项目(一期5万吨)、年产10万吨锂离子电池用人造石墨负极材料项目(一期5万吨)等项目已进入试生产阶段或具备投产条件。
公司废副产品硫酸亚铁,富余产能烧碱、硫酸、蒸汽、氢气等可直接或间接用于锂电池正负极材料的生产,降低生产成本。本次投资有利于提高公司资源综合利用水平,同时可以提高公司在电池材料方面的产业链优势,提升公司的竞争力和盈利能力,打开天花板,开启第二曲线,
【重点公告掘金】
国芯科技(688262.SH):子公司天津国芯被认定为2022年度天津市“专精特新”中小企业
国芯科技发布公告称,公司全资子公司“天津国芯”被认定为2022年度第一批天津市“专精特新”中小企业。此次入选是对公司研发技术能力的肯定,充分体现了公司在细分市场领域的优势和品牌影响力,有利于进一步提升公司品牌知名度与市场竞争力,对公司整体业务发展产生积极影响。
点评:国芯科技是嵌入式CPU国内龙头,发展20多年已经形成了深厚的嵌入式CPU IP储备,围绕嵌入式CPU内核,开展IP授权、芯片定制服务和自主芯片及模组三大业务。2018-2021年营业收入从1.95 亿元增长至4.07亿元,3年CAGR为27.8%,在国产替代的大背景下,公司进入快速发展阶段。
公司基于三种指令集架构开发了8大系列40余款面向信息安全、汽车电子与工业控制、边缘计算和网络通信三大领域的嵌入式CPU内核。国联证券认为,作为嵌入式CPU IP稀缺企业,公司凭借前期的技术与产品积累,有望迎来业绩的快速增长。
公司新一代动力总成控制芯片、车身/网关控制芯片处于流片阶段,域控制器和BMS控制器芯片进展顺利,构建了以潍柴动力、科世达、埃泰克等企业为主的客户群,汽车芯片领域将会成为公司第二增长曲线。
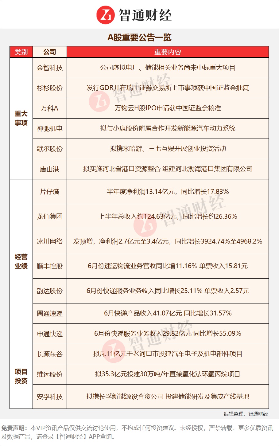
杉杉股份(600884.SH):发行GDR并在瑞士证券交易所上市事项获中国证监会批复
杉杉股份公告称,公司于近日收到中国证监会出具的《关于核准宁波杉杉股份有限公司首次公开发行全球存托凭证并在瑞士证券交易所上市的批复》,核准公司发行全球存托凭证(GDR)所对应的新增A股基础股票不超过3.21亿股。
点评:公司是老牌负极行业龙头,至今完成了“服装——锂电材料——多元化布局——业务再次聚焦”的发展更迭。2020年开始公司战略布局偏光片业务,清理非核心资产,业务聚焦于电池负极和偏光片两大主线。
偏光片业务,2020年公司收购LG化学偏光片业务,成为全球龙头。公司的偏光片超宽幅前端生产能力强大,后端加工基地遍布全国可快速响应客户,目前广州搬迁产线正在试产,张家港产线已开工,将为公司业绩提供支撑。
负极业务分为人造石墨和硅基负极两大方向。预计2025年全球负极材料需求量达205万吨,四年CAGR为42%,其中人造石墨占据主流地位,而硅基负极具有高能量密度等优势,预计2023年后放量较快。国金证券预计,公司到2022年底有望形成19.4万吨石墨化及28万吨负极产能。
2021年营收206.99亿元,同比增长152%;归母净利润为33.40亿元,同比增长2320%。实现业绩爆发与困境反转。今年2月公司完成未来3年股权激励计划,涉及人员440名。
【A股重要公告一览】

【免责声明】本VIP资讯产品仅供交流讨论使用,不构成任何投资建议。未经授权,严禁转载。更多优质资讯及数据产品,请登录【智通财经】APP查询。




