【头条公告解读】
沪电股份(002463.SZ):拟在泰国新建生产基地,投资约2.8亿美元
沪电股份发布公告称,公司决议在泰国投资新建生产基地,投资金额约2.8亿美元,包括但不限于购买土地、购建固定资产等相关事项,实际投资金额以中国及当地主管部门批准金额为准。公司将根据市场需求和业务进展等具体情况分阶段实施建设泰国生产基地。
点评:沪电股份为印刷电路板(PCB)制造商,属于电子元器件行业。目前以中高端企业通讯板和汽车板为核心产品,2021年对应营收占比分别为65%、23%。
根据过往数据,2017-21年营收/归母利润CAGR为12.5%/51.2%。去年受到上游材料涨价影响业绩承压,22Q1已重回高增长轨道。根据Prismark,未来服务器/数据存储、汽车领域PCB板将是PCB领域增长最快的细分赛道,2021-26年对应CAGR分别为10%、7.5%。
其中(1)数通领域,随着云计算、大数据、超高清视频、人工智能等领域对运算能力、数据交互需求的迅速提升,将催生对高频高速PCB产品的强劲需求;而(2)汽车领域,汽车板逐步向多层、高阶HDI、高频高速等方向升级,以满足智能驾驶、智能座舱、车联网、动力系统电气化等领域的需求。
公司卡位通讯和汽车板黄金赛道,未来有望持续高速增长。目前下设三个产区四个工厂,沪利微电定位高端汽车板,青淞厂定位高端通讯板,黄石一厂和二厂分别定位中端通讯板和传统汽车板,各厂区定位清晰明确。此次泰国投资建厂,将扩大产能,满足更高需求,并增加全球布局、合理分散成本、完善供应链条、提升综合抗风险能力。
【重点公告解读】
星帅尔(002860.SZ):控股公司“富乐新能源”入围国电投单晶光伏电池组件供应商
星帅尔公告称,公司控股子公司黄山“富乐新能源”于近日入选成为国电投单晶光伏电池组件的合格供应商之一。
点评:杭州星帅尔电器为家用电器部件制造商。主要传统业务为白电和电机业务,其中白电业务的主要产品为各种类型的制冷压缩机用热保护器、起动器、密封接线柱,小家电用温度控制器等;电机业务产品为中小型、微型电机产品。2021年收购黄山富乐新能源引入光伏业务,未来将重点向光伏领域进军。
2021年白电业务与电机业务增长稳健,分别同比增长11.0%/52.8%至8.7/1.8 亿元,分别占总营收63.4%/13.4%。而光伏业务为公司贡献了2.5亿元营收,占总营收18.6%。
今年4月公司拟向富乐新能源增加投资2.4亿元并收购其39.2%的股权,收购后公司持股比例达到90.2%。伴随富乐新能源光伏组件一期项目“年产1GW光伏组件项目”的产能爬坡以及二期项目“年产2GW高发电量光伏组件项目”推进,公司光伏业务有望持续放量。
光伏为十四五重点发展的行业之一,近期多项文件密集提及“光伏”、“分布式发电”等表述。本次公司纳入国电投单晶组供应商,有望充分享受光伏行业高速增长的红利。
天奇股份(002009.SZ):与海通恒信签订战略合作协议,打造锂电池回收再生利用产业链
天奇股份公告表示,公司与海通恒信国际融资租赁股份有限公司(以下简称“海通恒信”)签署《关于锂电池回收战略合作协议书》(以下简称“本协议”),双方拟在锂电池回收资源化利用领域构建深度的合作关系,共同打造锂电池回收再生利用闭环产业链。
点评:天奇股份在智能装备业务的基础之上,围绕汽车产业链,布局了锂电池循环、循环装备等业务。2021年公司营收37.8亿元(+5%),归母净利润1.51 亿元(+147%YoY)。2022Q1公司营收9.4亿元(+30%),归母净利润0.89亿元(+121%)。
三元和铁锂电池回收贡献主要盈利来源。动力电池退役高峰来临叠加锂价上涨,公司锂电池回收业务盈利能力大幅提升:2021年得益于动力电池退役高峰叠加锂价上涨,公司锂电池循环业务营收9.0亿元(+210%),毛利率35.7%(+13.2pcts)。
预计2022年锂电池循环板块整体产能为钴锰镍合计9,000金吨、碳酸锂4,000吨。目前,公司规划年处理废旧磷酸铁锂电池15万吨项目,其中2022年二季度率先启动建设一期项目(5万吨),主要产品为碳酸锂及磷酸铁。
公司公告称:海通恒信是国内首家上市的券商背景融资租赁公司,开展汽车租赁与物流供应链业务。本次战略合作是公司锂电池回收体系建设取得的重要进展,有助于公司开拓电池资产管理服务商的回收渠道,进一步锁定该渠道锂电池废料资源,为公司锂电池循环业务发展提供持续稳定的原料供应。
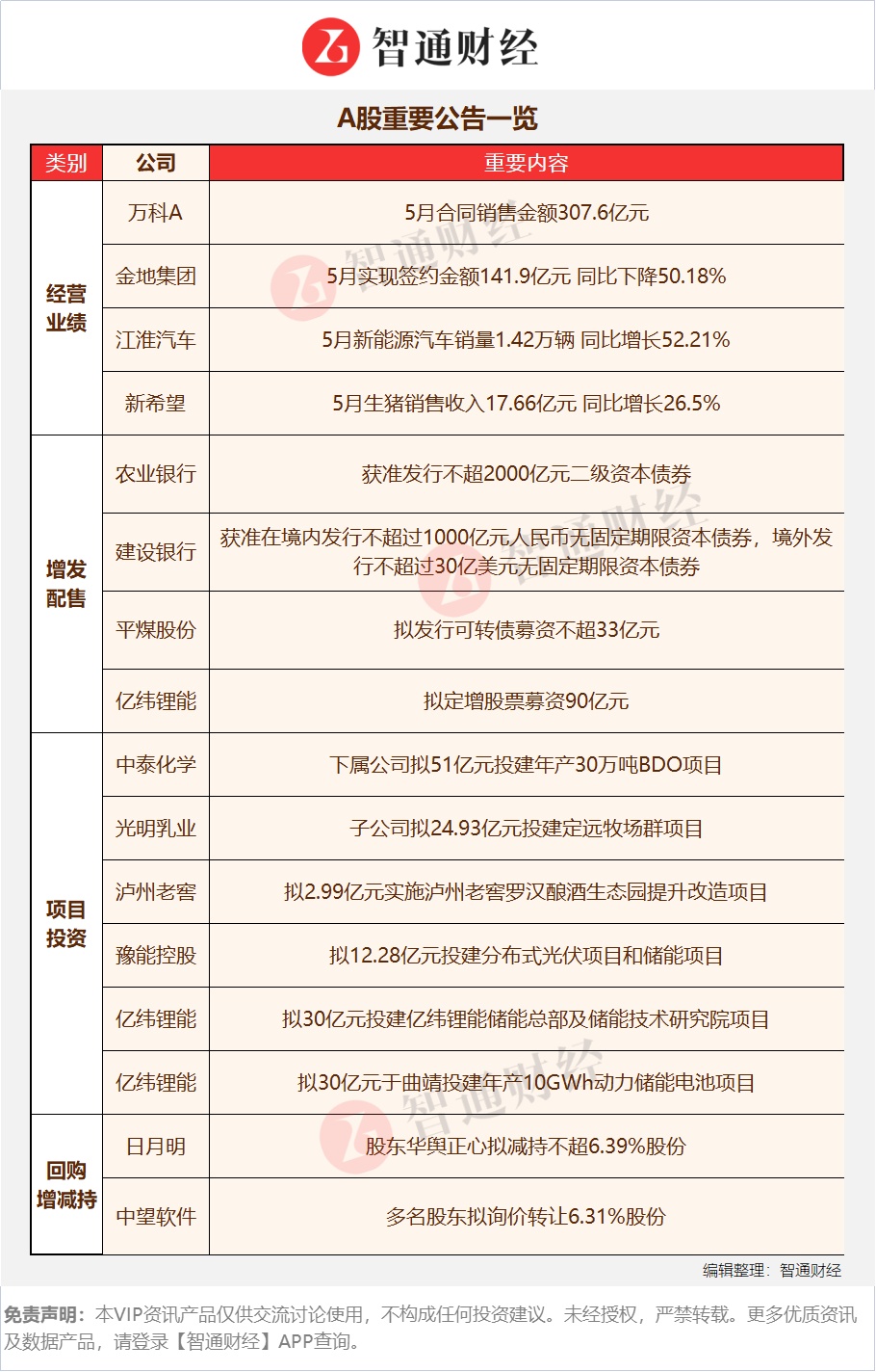
【A股重要公告一览】

【免责声明】本VIP资讯产品仅供交流讨论使用,不构成任何投资建议。未经授权,严禁转载。更多优质资讯及数据产品,请登录【智通财经】APP查询。
 
                    




