【头条公告解读】
粤水电(002060.SZ):拟投100亿元新疆建光伏电站,助力西部建设与国家“双碳”能源转型
粤水电公告称,公司全资子公司“新疆粤水电”与新疆维吾尔自治区阿瓦提县人民政府签订协议,建立200万千瓦“光伏﹢”示范园区项目,包含光伏电站、配套储能、升降压设施等,以及治沙、农业、科创、旅游等项目。总投资约100亿元。粤水电将利用自有资金和金融机构贷款等进行投资。
点评:粤水电是一家集设计、施工、建设、运营、管理全过程服务于一体的建筑行业及涵盖水电、风电、光伏发电业务的公司。主要产品包括水利水电及轨道交通等工程建设,水力、风力、太阳能光伏清洁能源发电业务以及风电塔筒装备制造业务。广东省国资委为实控人。
公司是广东省属清洁能源发电装机规模最大、可开发资源最多的企业,风电塔筒制造业务也属国内第一梯队,在国内多个省市建设清洁能源发电项目。截止2022年一季度,拥有已投产清洁能源装机1.57GW,其中水电/风电/光伏发电装机分别为0.29/0.67/0.61GW,在建310MW。2022年一季度新增工程施工项目金额26.65亿元,同比增长103.7%。
根据广东省“十四五”规划,其中水利建设项目共95项,总投资规划8201亿元,“十四五”投资规模4050亿元,较“十三五”全省完成水利投资规模1864 亿元增加117.27%。公司近年来承接省内项目包括广州市增城区污水处理系统提质增效工程、惠州市惠阳区基建PPP项目、罗定市道路基建饮水等PPP项目等。
此外,粤水电积极支持国家西部大开发战略。今年2月16日曾与内蒙古合作投资氢电产业链,预计总投资168~188亿元,分三年落地。此次新疆阿瓦提县200万千伏光伏项目,既是支持西部发展,也是符合国家能源转型与“双碳”战略的举措。发力绿电清洁能源,未来市场前景广阔。
【重点公告解读】
航天电子(600879.SH):发行10亿超短融债,航天九院唯一商事平台,受益“国企改革+军民融合”双概念!
航天电子发布公告表示,公司完成了2022年度第三期超短期融资券的发行工作,发行额为10亿元人民币,票面利率为2.15%,期限为144天,主承销商为招商银行股份有限公司。
点评:公司从事的主要业务为航天电子、无人系统装备、物联网及高端智能装备等产品的研发、生产与销售及电线、电缆产品的研发、生产与销售。
军民品业务营收稳步增长,核心业务航天产品的盈利能力提升。2021年,公司航天产品营收117.20亿元,同比增长16.28%,毛利率达22.62%。公司民用产品实现营收41.12 亿元,结束连续两年的下滑,同比增长10.16%,毛利率为11.32%。
传统优势专业包括航天测控通信、机电组件、集成电路、惯性导航等,始终在相关行业领域内保持国内领先,市场份额稳中有升。
无人机方面,公司是全军无人机型谱项目研制总体单位及无人机系统集中采购合格供应商名录单位,飞鸿98大商载无人运输系统圆满完成首飞任务,并获得阶段型号设计/生产许可。精确制导产品方面,公司“飞腾”系列精确制导产品是航天科技集团唯一总体单位,该产品具有小型化、高精度、复合模式、低成本等明显优势并具备一定国际知名度。
江苏国泰(002091.SZ):电解液大规模扩产周期将至!投资15.1亿建设锂电池电解液与溶剂回收项目,市场份额有望提升!
江苏国泰公告表示,公司下属公司华荣化工拟以自有或自筹资金2亿元投资建设年产30万吨锂离子电池电解液和回收2000吨溶剂项目,项目预计总投资15.1亿元,建设期为24个月。
点评:公司目前的主要业务为“供应链服务+化工新能源”双轮驱动。主要产品有锂离子电池电解液、硅烷偶联剂、锂离子电池电解液添加剂、超级电容器电解液等。江苏国泰深耕进出口贸易三十余年,曾为国内服装外贸行业的龙头,于2002年收购华荣化工切入化工新材料领域,主攻锂电池电解液方向。
公司电解液出货量最近3年位列国内前三。前三大客户为CATL、LG、ATL,客户供应集中度高,2021年前五大客户集中度已达到80%左右。公司与核心客户签订长期战略合作协议,具有较强的先发优势。随着下游大客户的不断扩产,公司当前订单饱满,迎来出货高景气。
新能源汽车高景气推动电解液需求增长,预计全球锂电池电解液需求量2025年增长至213万吨,五年复合增长率50%。供给方面,电解液龙头开启大规模扩产周期,行业集中度不断提高。电解液的定价中,溶质六氟磷酸锂成本占比最大,是定价关键要素。公司绑定溶质龙头新泰材料,长期供货协议保证较市价更为优惠的原材料供应,以此保持稳定盈利能力。
此次投资建设电解液与溶剂回收项目,是公司化工领域产能扩张的重要举措,有利于在的扩张周期中提高市场份额,占据优势地位。
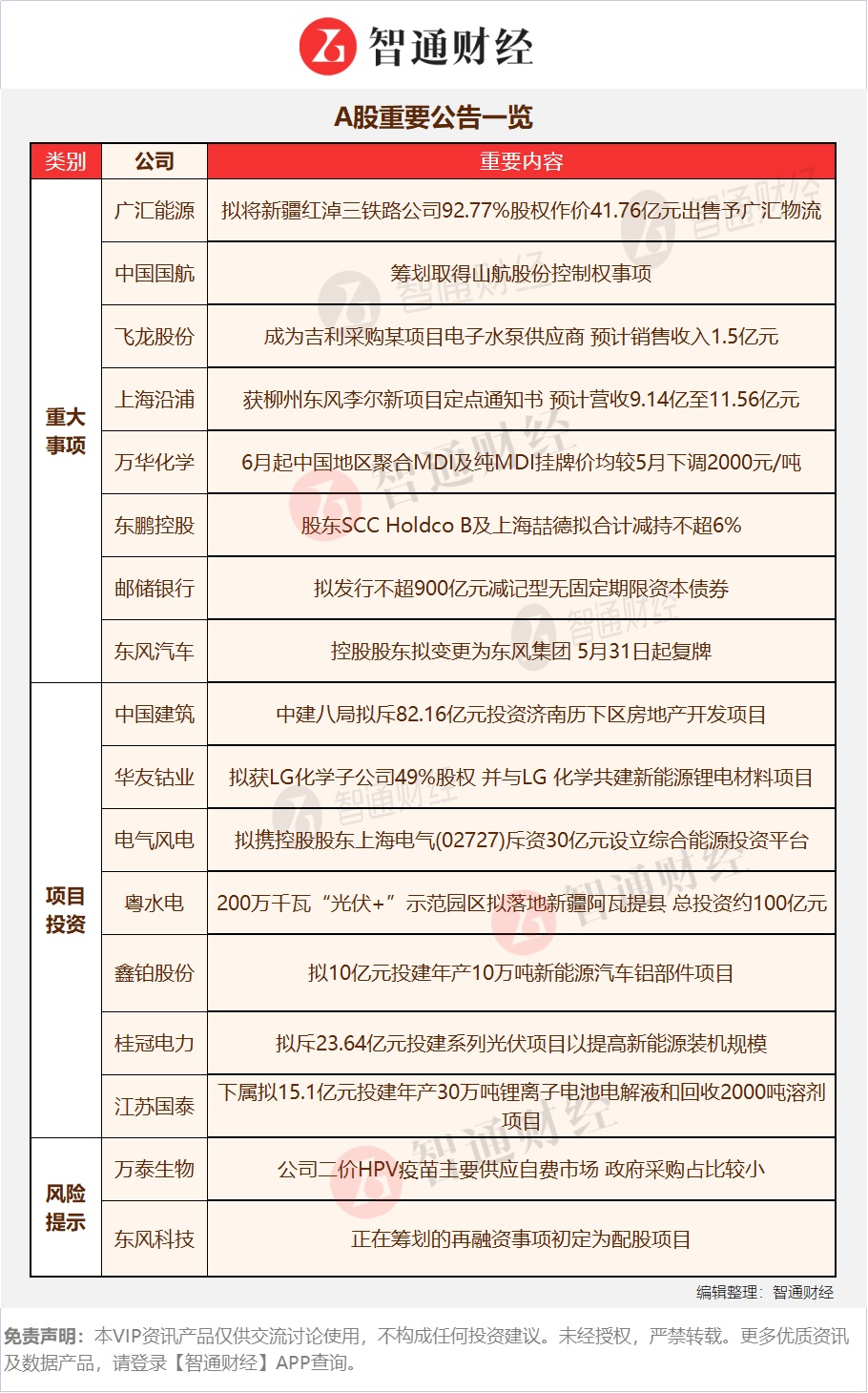
【A股重要公告一览】

【免责声明】本VIP资讯产品仅供交流讨论使用,不构成任何投资建议。未经授权,严禁转载。更多优质资讯及数据产品,请登录【智通财经】APP查询。
 
                    




