【头条公告解读】
益客食品(301116.SZ):预制菜+乡村振兴双概念,叠加多个电商平台加持,鸡鸭食品业务做出新境界!
益客食品公告称,公司全资子公司“山东益客食品”与山东水发浩海优发碳中和科技有限公司签订了《战略合作框架协议》,双方就碳资产开发、禽畜粪污处理、秸秆饲料化综合利用、饲草基地建设等项目达成战略合作,合作期限为自本协议签订之日起十年。
点评:益客食品主营业务范围覆盖肉禽行业产业链多个环节,包括四大板块:禽类屠宰及加工、饲料生产及销售、商品代禽苗孵化及销售、以及熟食及调理品的生产与销售。具有多条鸡鸭屠宰线、饲料生产线、调理品生产线以及熟食生产线。
公司业务围绕“预制菜”概念。在京东、拼多多、抖音等多个电销平台有门店,主要产品包括烟熏鸭肉、调理鸡杂、无骨凤爪、无骨鸭掌等,以及其它部分油炸和蒸烤类副食品。根据2021年数据,鸭产品营收占比超45%,鸡产品营收占30%,调理品与其它熟食占比在3%左右。
此外,在最新的业绩发布会上,管理层表示:公司的业务有利于乡村振兴。在相关区域进行了较大规模投资,带动了产业链相关企业发展,提高了当地农业及相关产业发展水平,拉动了当地的养殖规模增长及增加当地农民就业,带动当地农民增收。
此次与山东水发浩海签订合作协议,开展的战略合作亦包含于乡村振兴的范畴。在国家大力推动乡村振兴、以及推进“以县城为载体的城镇化”的大背景下,借力发展,正当其时。
【重点公告解读】
神州细胞(688520.SH):新冠疫苗SCTV01E在约旦开展II期临床试验,距离上市商业化更进一步
神州细胞发布公告称,公司控股子公司“神州细胞工程”生产的新冠疫苗SCTV01E收到经约旦食品药品监督管理局同意开展II期临床试验。
点评:神州细胞是生物药研发、创新药研发与产业化专家谢良志博士创办的创新型生物制药研发公司,专注于单克隆抗体、重组蛋白、疫苗等生物药产品的研发和产业化。
公司自主研发的首个注射用重组人凝血因子VIII产品安佳因(SCT800),适用于甲型血友病患者。该产品于2021年7月24日在中国获批上市,至2021年底销售1.3亿元。2022年一季度销售额1.56亿元,环增25.8%。此外,SCT630和SCT510已分别于2021年12月和2022年4月获得上市申请受理通知书。SCT400预计在未来几个月内获批上市,推广销售工作已筹备中。
新冠疫苗方面,SCTV01C和SCTV01E均系针对新冠变异株开发的多价疫苗,SCTV01C已在国内开展I/II期临床,SCTV01E在国内积极准备提交临床注册申请。管理层介绍,神州细胞产品均自行生产,公司生产能力足以应付未来产品的商业化生产和临床样品生产,公司二期生产基地首条生产线(10,000L)也已安装调试完毕,今年将投入使用。
去年底新药研发募投计划的定增项目(22亿元)获批,高生产壁垒的重组蛋白等产品陆续商业化,盈利突破在即。此前SCTV01E已在阿联酋境内开展临床试验。此次在约旦试验,以及未来在中国内地开展临床,距离上市将更进一步。
华菱精工(603356.SH):定增实施新能车高压连接件项目,新能车大发展乘势而起
华菱精工公告称,公司拟通过非公开发行A股股票形式募集资金不超过5亿元,拟发行股票不超过总股本的30%(4000万股)。资金将用于以下项目:3.31亿元用于新能源汽车高压连接系统零部件项目,1942.32万元用于技术研发中心项目,1.5亿元用于补充流动资金。
点评:公司定位于行业领先的电梯零部件供应商,聚焦电梯+新能源两大业务领域,坚守主业同时积极通过外延式并购等方式扩大产业布局。
公司主营业产品包含对重块、钣金件、智能车库、风电制动等。2021年总营收22.34亿元(16.84%)。其中对重块、钣金件与智能车库总营收占比分别为42%、41%、7.5%。对重块是电梯升降机的重要组件、钣金件可用于汽车工业中多种环节,两者占总营收超过八成。
本次华菱精工定增募资,投向新能源汽车高压连接系统零部件项目,主要生产新能源汽车连接器的零部件产品。项目达产后将新增年产1875万套大电流端子、1000万件电子母排、70万件高压线束组件的产能。
在国家大力发展新能源产业,积极推进能源转型的大背景下,新能车行业快速发展。华菱精工加入新能车产业链,对于提升公司整体业务实力与盈利能力有很大促进作用。
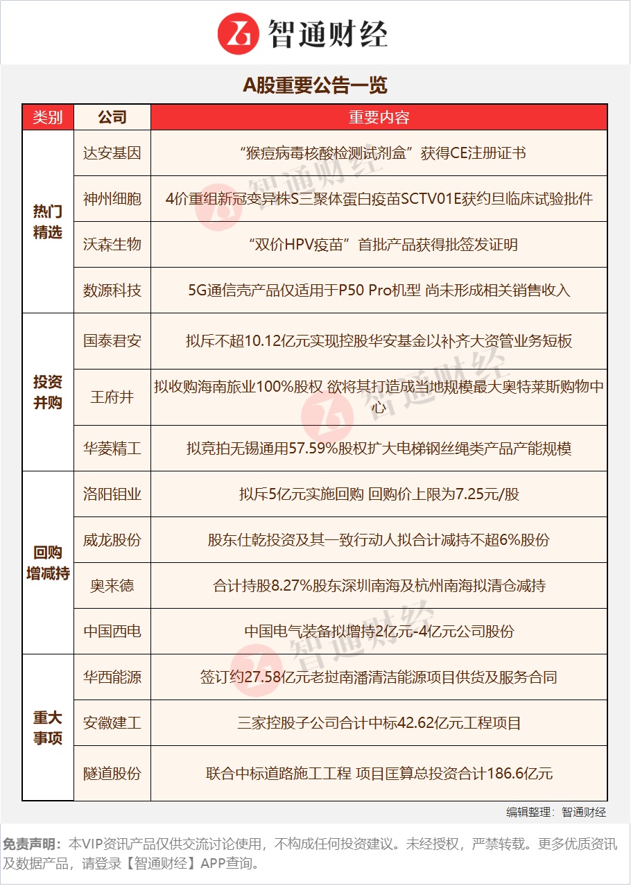
【A股重要公告一览】

【免责声明】本VIP资讯产品仅供交流讨论使用,不构成任何投资建议。未经授权,严禁转载。更多优质资讯及数据产品,请登录【智通财经】APP查询。



