【头条公告解读】
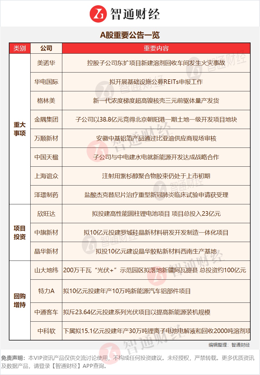
格林美(002340.SZ):新一代浓度梯度三元前驱体量产发货,全球领先技术突破,解决新能源电池痛点
格林美发布公告称,公司最新一代浓度梯度超高镍低钴核壳三元前驱体首次量产发货仪式在公司全资子公司荆门市举行,标志公司最新一代浓度梯度超高镍核壳三元前驱体大规模量产化开始,公司成为全球大规模生产浓度梯度超高镍核壳三元前驱体的少数企业。
点评:公司主营业务为废弃钴镍钨铜资源与电子废弃物的循环利用以及钴钨粉体材料、电池材料、碳化钨、金银等稀贵金属、铜原料与塑木型材的生产销售。其中前驱体收入占比2021年为48%,此外四氧化三钴、钴回收、电子产品回收、正极材料等业务加总占营收接近4成。
三元前驱体产品为公司核心竞争产品。2021年,新能源电池材料业务营收137.30亿元(+106.13%),其中动力电池用三元前驱体材料出货量超过9.1万吨,实现销售收入94.2 亿元,对应单吨价格10.35 万元/吨,较2020 年提升较为明显。
公司在三元前驱体领域加大布局。2021年底公司三元前驱体总产业已达到23万吨/年。截至目前,公司荆门、泰兴两大园区的镍钴锰原料化学体系的技术改造与装备升级已启动,并扩容建设年产10万吨电池级高纯镍钴盐晶体项目,在年内建成投产。
此次公告中提及的“浓度梯度超高镍核壳前驱体”属于重要的技术创新,有效提升了电池的循环寿命和安全性,在材料端给出了解决新能源电池痛点的方案,该技术路线量产将巩固公司在三元前驱体领域的地位和市占率。
【重点公告解读】
中国天楹(000035.SZ):子公司与电建水电达成战略合作,深化拓展新能源领域业务与转型
中国天楹公告表示,公司控股子公司阿特拉斯与中电建水电开发签署了《战略合作协议》。合作范围:(1)双方围绕重力储能+光伏、风电、水电、核电、生态修复、尾矿治理、建筑垃圾等零碳能源+资源综合利用的解决方案,全面开展合作。(2)力争在“十四五”期间在全国共同开发投资不少于2GW+的重力储能电站。(3)支持电建集团体系内储能开发项目在同等条件下优先与甲方合作重力储能。
点评:公司是一家全球环境服务集团,提供“全场景、全品类、全智能、全过程、全处置”的“5A”解决方案。2021年剥离Urbaser以优化资本结构、补充现金流、降低商誉、降低负债率。轻装布局新能源产业,签署多项合作协议,实现华丽转身。
于2021年11月与江苏省如东县政府签署了《新能源产业投资协议》,将如东县十四五规划新增的滩涂光伏发电资源的20%配置给公司。同时公司可以联合如东国有企业在如东县建设区域能源中心,包含:储能中心、氢能中心、零碳能源互联网中心和智能网联中心等。
2022年1月,公司与美国公司Energy Vault、AtlasRenewable等签订技术许可使用协议、PIPE增资协议,并建设100MWh的储能项目,交易总额达1亿美元。EV将垫付2500万美元用于在江苏如东建设100MWh的重力储能示范项目,项目将于年内完成,投入商业运营。
此外,垃圾焚烧发电业务,截至2021年底公司境内外在建及筹建的垃圾焚烧发电项目日处理规模合计约2万吨。去年与PT Aka Sinergi联合中标印尼雅加达南部垃圾处理合作项目,规模1500吨/天。此次与电建集团签署大规模多领域的合作协议,是公司向新能源领域拓展深化的重大进展。
欣旺达(300207.SZ):拟投建年产3.1亿只高性能圆柱锂电池,积极布局电池储能产业
欣旺达公告称,该公司全资子公司或控股子公司拟在浙江省兰溪市成立持股比例不低于51%的项目公司投资建设“高性能圆柱锂离子电池项目”。计划总投入23亿元,建设年产量3.1亿只。
点评:公司从事锂离子电池模组研发制造业务。主要产品为锂离子电池模组,形成了3C消费类电池、智能硬件产品、动力电池、储能系统等6大产业群。
消费类电芯为公司的主要收入来源,包括手机和笔记本电脑电芯,2021年收入262亿元,营收占比超七成。产品主要应用于HMOV、Moto、联想、亚马逊、谷歌、传音等公司的智能手机与笔记本电脑等。
动力电池2021年收入29.33亿,同比增长584.67%,营收占比8%,出货量3.52GHW。产品主要为方形铝壳电芯,客户包括雷诺、日产、易捷特、吉利、东风、广汽、上汽通用五菱、上汽乘用车等。
公司今年积极向上游矿产资源端拓展。4月28日公司发布公告,与金圆中科、川恒股份设立合资公司,围绕阿根廷盐湖整合相关锂资源业务,总投资额3.5亿元。
储能方面,公司已与多家主设备商达成合作;特别是家庭储能环节,公司致力于为客户提供锂电池标准模块与集成系统,多款产品已经批量出货。根据GGII,2021年国内储能电池出货量48GWh,同比增长2.6倍,预计2022年国内储能电池出货量有望突破90GWh。圆柱锂电池是电池储能的重要产品,此次公司投资23亿元建设3.1亿只圆柱锂电池项目,是发展储能板块的重要布局举措。
【A股重要公告一览】

【免责声明】本VIP资讯产品仅供交流讨论使用,不构成任何投资建议。未经授权,严禁转载。更多优质资讯及数据产品,请登录【智通财经】APP查询。




