最近的整个香港中环都沉浸在周杰伦的歌声之中。
时隔3年,周杰伦强势回归,在香港开启了嘉年华世界巡回演唱会,因为演唱会门票秒售罄,大部分没能买到票的歌迷只能争取以最近的距离听到周杰伦唱歌,有些坐在外围的草地上,边野餐边听唱歌,还有些歌迷从海路“进攻”,开着豪华游艇齐聚中环海面上蹭听,堪称“海、陆、空全出动”,场面十分壮观。
演唱会的开启也标志着周杰伦在疫情之后的全面回归。前几日,周杰伦还现身厦门,在和中国移动动感地带合作20周年之际,又再次和中国移动共同发布 “周同学”数智人,展开了在元宇宙方面的一系列合作。据悉,“周同学”数智人是巨星传奇联手Weta Workshop维塔工作室共同打造。周杰伦亦在新闻发布会上表示,整个数字人设计,他也有深度参与。
而维塔是好莱坞知名特效制作团队,曾5次获得奥斯卡最佳视觉效果奖,凭借《魔戒》、《阿凡达》、《指环王》等作品奠定了在世界影坛视效领域的地位。同样,巨星传奇则是近日交表申请香港上市的新零售运营公司,近三年已连续蝉联中国“防弹饮料市场”份额最大公司的宝座。
基于明星IP的新零售有何不一样?
对于一家新消费企业而言,想在短时间被消费者认知并且接受相当困难。但如果有了明星或者KOL的IP加持就不一样了。
花西子依靠着李佳琦成功晋升为国民美妆品牌;最近风很大的董洁直播间带火了国产设计师品牌——致知。而前段时间,TVB开启直播带货,首场直播6小时的销售额超 2350万元,吸引了超过485万人次观看,次日,TVB母公司电视广播股价曾一度暴升超100%。
明星或KOL的粉丝流量能快速帮助品牌破圈,甚至能直接把粉丝转化为消费者,因此而受到新兴品牌热烈追捧。即便在当前明星、KOL的坑位费越来越贵的情况下,品牌也难以回避,毕竟有流量才能有转化,这是品牌成长的必经之路。
但如果说一家自有明星IP的公司去做零售业会怎么样?从这家在IP和零售业领域深耕了6年,并且还在持续纵深的巨星传奇身上,我们可能会找到答案:
智通财经APP了解到,巨星传奇成立于2017年,是一家专注于新零售和IP创造及营运的公司。
在IP的创造和营运方面,根据招股书显示,其在2017年开始拍摄周杰伦户外真人秀节目《周游记1》,在2017和2018年为周杰伦巡回演唱会提供分包服务,并在2019年创造出周杰伦二次元形象“周同学”。
2021年,巨星传奇与周杰伦相关IP达成了深度绑定。其中,巨星传奇于2021年与周杰伦的艺人经纪公司杰威尔音乐签订为期10年且可再续10年的IP授权协议,获得周同学相关项目的专有权,以及周杰伦及其IP各类项目的非专有优先投资权。
周杰伦之外,巨星传奇也在不断拓展自己的明星IP矩阵。自2021年,巨星传奇为刘畊宏及其妻子Vivi打造相关IP,让刘畊宏成为了超级健身IP,其在2022年底拥有7150万粉丝,创下抖音历史上月度涨粉记录。
在此之外,方文山、詹宇豪、梁心颐(Lara)和张杰的IP也被巨星传奇陆续收入囊中。目前,公司也已与孙耀威的艺人管理公司订立谅解备忘录,明星IP矩阵仍在陆续壮大中。
一手抓明星IP,巨星传奇另一手也持续在抓零售业,深耕大健康管理产品和护肤品的开发。
2019年,巨星传奇研发出王牌产品——魔胴咖啡,此后不断拓展健康管理品牌魔胴的产品线。在此之后,巨星传奇相继推出健康滋补品牌盈养博士,主打配料表“干净”的健康品牌爱吃鲜摩人,以及护肤管理品牌摩肌博士及茶小姐等。
那么在巨星传奇,明星IP是如何赋能新零售,从魔胴咖啡的成功中可以窥见一二。
魔胴咖啡上市之后,巨星传奇通过在《周游记1》中播放广告、点播、产品植入等方式推荐魔胴咖啡。2020年3月,巨星传奇还推出印“周同学”IP特别版魔胴咖啡。
招股书显示,得益于《周游记1》的露出,魔胴咖啡销售大增,使得巨星传奇在2020年的收入大幅增长427.6%,从2019年的0.87亿元增长到2020年的4.57亿元。仅用了一年的时间,巨星传奇已持续成为中国“防弹饮料市场”份额最大的公司。
在销量占据优势的同时,巨星传奇的销售费用相比其他新零售公司更具有优势。新零售行业很多企业的营销成本动辄超过50%,而巨星传奇在2019、2020年的销售成本分别为0.14、0.95亿元,分别占总收入的16.6%、20.8%。
在智通财经APP看来,巨星传奇同时布局上述两个赛道的发展模式,缩短了商业价值链的中间环节,大大降低了消费品企业的营销成本。除此之外,作为引流及赋能工具的明星IP亦能为公司贡献收入。双轮驱动的业务布局也有助于降低整体业绩波动风险。
拼流量的下半场——打造品牌心域
流量对于消费品牌非常重要,但这只是一个开端。
淘宝在过去数十年,出现过无数靠流量起来的网红品牌,但到最后真正获得信任,在消费中心中站稳脚跟的寥寥无几,这是现在很多的淘品牌、抖品牌面临的挑战——流量停,增长停,最后只能掏钱购买越来越贵的流量。
虽说,精准的流量推送能帮助品牌找到那一群有购买需求的消费者,但如果说消费者没有对品牌或者产品产生认同,仍然不能解决“被选择”的问题。
对于这道难题,知萌咨询机构在其发布的《2022中国消费趋势报告》中给出了解法,其认为,无论是公域流量还是私域流量,最终都必须转化为“心域流量”,才能和消费者建立稳固和持续的关系。
一般来说,品牌被消费者认知乃至接受大致分为三个阶段,分别是认知、认同和认购。
在过去的流量时代,很多流量品牌依靠着流量打开大家对于品牌的认知,依赖平台精准推送服务直接产生了购买,认同成为了缺失的部分。
所谓品牌心域,就是要让消费者补齐“认同”这一部分。
作为一个同时做明星IP以及新零售的公司来说,巨星传奇在通过自家明星IP流量提升消费者认知方面已经占据优势,另外在做品牌心域方面,打造和明星IP内容契合的健康管理产品更加强化了消费者对于产品品牌的认同。有明星IP打造基因的公司,相对于其他消费品牌来说,变现不是首要任务,让消费者有一个长时间接触品牌文化、理念的过程更为重要,而这是其他花大价钱购买流量的品牌所做不到的。
从第一个产品魔胴咖啡开始,巨星传奇明确切入健康管理赛道。此后布局的IP和产品均是围绕着健康、运动产业深耕,这有助于公司产品矩阵在用户心智中“健康管理”标签化的打造及深化。
例如,刘畊宏IP展现的是全民健身偶像的形象,代表着健康及活力,在直播间,刘畊宏只专注于健身操,以及健康理念的输出,不进行直播带货,这在潜意识里增强了消费者对于主播健康管理身份的认同和信任。
认同在前,商业化在后。在刘畊宏爆火之后,巨星传奇孵化了以刘畊宏为核心的抖音矩阵。例如,如主打健康饮食的抖音号-刘畊宏肥油咔咔掉、健身专业的畊练团的抖音号-Give me five、健康美妆护肤的的抖音号-健康畊美丽、运动服装的抖音号VIVI CYCLE等。
业内人士分析,巨星传奇通过刘畊宏抖音号进行健康知识输出并将流量导流至矩阵号,再通过矩阵号进行直播带货完成流量变现,不但巩固旗下明星IP形象的稳定性和一致性,同时也可“双向”规避直播电商模式中可能存在的不良操作及明星形象互相影响的可能性,达到及时避险,从而更好地保护明星IP本身的形象和维护产品品牌价值。另外,基于对于明星IP以及品牌理念认知之后的购买行为也自然更加具有认同感。
并且,巨星传奇在产品方面的布局,与健康、低碳的品牌理念也是一以贯之的。
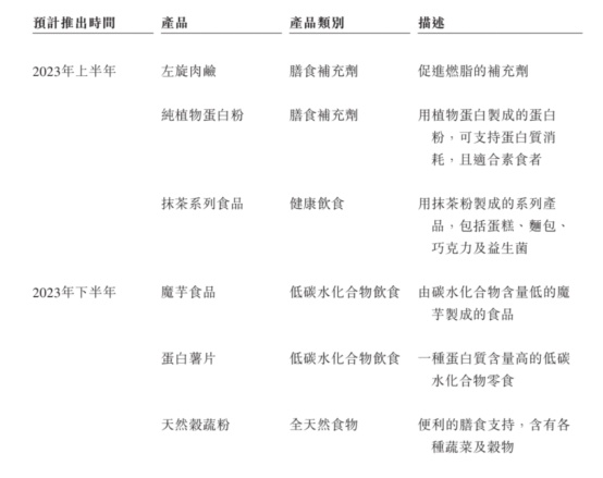
据招股书中披露,2022年底,巨星传奇推出一系列产品也是围绕健康管理来布局的,例如爱吃鲜摩人有机山茶油、油醋汁、珍贵白松露油等产品。据公司公布的计划,未来三年内公司还计划进一步推出不少于30款食品及饮料以及30款护肤品。

可以看到,无论是产品线的布局,还是矩阵号的铺陈,巨星传奇均与“健康管理”的概念进行了高度的绑定,通过产品设计、内容创作以及和消费者的互动,巨星传奇正在布局一件更长远和更有价值的事,通过情感和文化沉淀,真正将“健康管理”的品牌形象在用户中心智化,打造品牌心域。
对于巨星传奇而言,其当前正探索一条符合新消费时代趋势的独特品牌路线,随着公司一系列规划的逐步落地,其具备长期主义视角的发展空间及增长潜力则有望被打开。
 
                    




