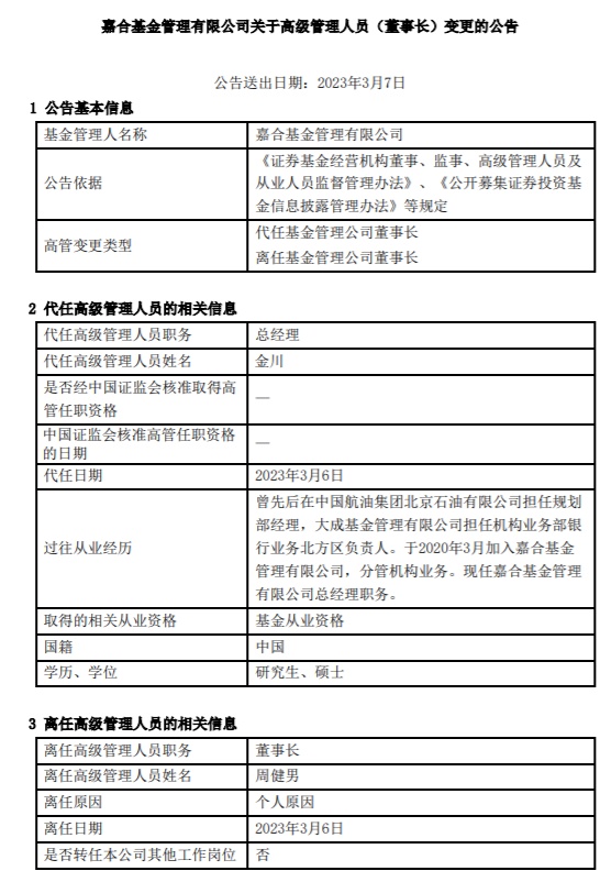
智通财经APP获悉,3月7日,嘉合基金发布了关于高级管理人员(董事长)变更的公告。董事长周健男因个人原因于6日离职,总经理金川暂代任董事长一职。
公告显示,代董事长金川曾先后在中国航油集团、大成基金工作,于2020年3月加入嘉合基金,分管机构业务。周健男曾先后在光大证券、大成基金、深圳证券交易所、证监会上市公司部等任职。2021年9月加入嘉合基金并出任董事长。

据悉,嘉合基金是一家成立于2014年的基金公司,截至目前共有8位基金经理,管理45只基金,管理总规模301.1亿元。其中,任职7年多的基金经理季慧娟管理资产规模最大,达165亿元,占到整个基金公司管理规模的一半以上。但任期内最佳回报基金却是李国林管理的嘉合锦程混合(A/C),回报率均在110%左右。
股权结构方面,截至目前,嘉合基金注册资本为3亿元人民币,共有6名股东。其中,中航信托、上海慧弘实业持股比例均为27.27%,福建圣农持股比例为18.18%,广东万和持股比例为17.83%,山东通汇资本投资持股比例为4.90%,北京智勇仁信投资持股比例为4.55%。
Wind数据显示,截至去年年末,嘉合基金资产净值合计301.09亿元,其中,非货币型资产净值合计248.9亿元,公司基金产品数共25只,非货币型基金产品24只,债券型和混合型产品数量最多,分别有12只、10只。
今年以来,基金公司高管持续发生变更。Wind数据显示,截至3月7日,年内已有36家基金公司共计60名高管发生变动。其中,董事长变动人数为13人,除嘉合基金外,易米基金、新华基金、建信基金、上投摩根基金等6家公司也发生了董事长变更;总经理变动人数为13人,涉及7家公募公司;副总经理变动人数为24人,涉及22家公募公司;督察长变动人数为10人,涉及5家公募公司;首席信息官变动人数为7人,涉及4家公募公司。
北京一公募人士表示,基金公司高管变动主要原因有个人职业选择、到龄退休、股权变化,或未完成约定考核等。“近年来,随着公募基金行业的快速发展,对优秀的高级管理人才来说机会也在不断增多,因此高管变更频繁也在情理之中,同时这也为行业发展注入了活力。”




