【头条公告掘金】
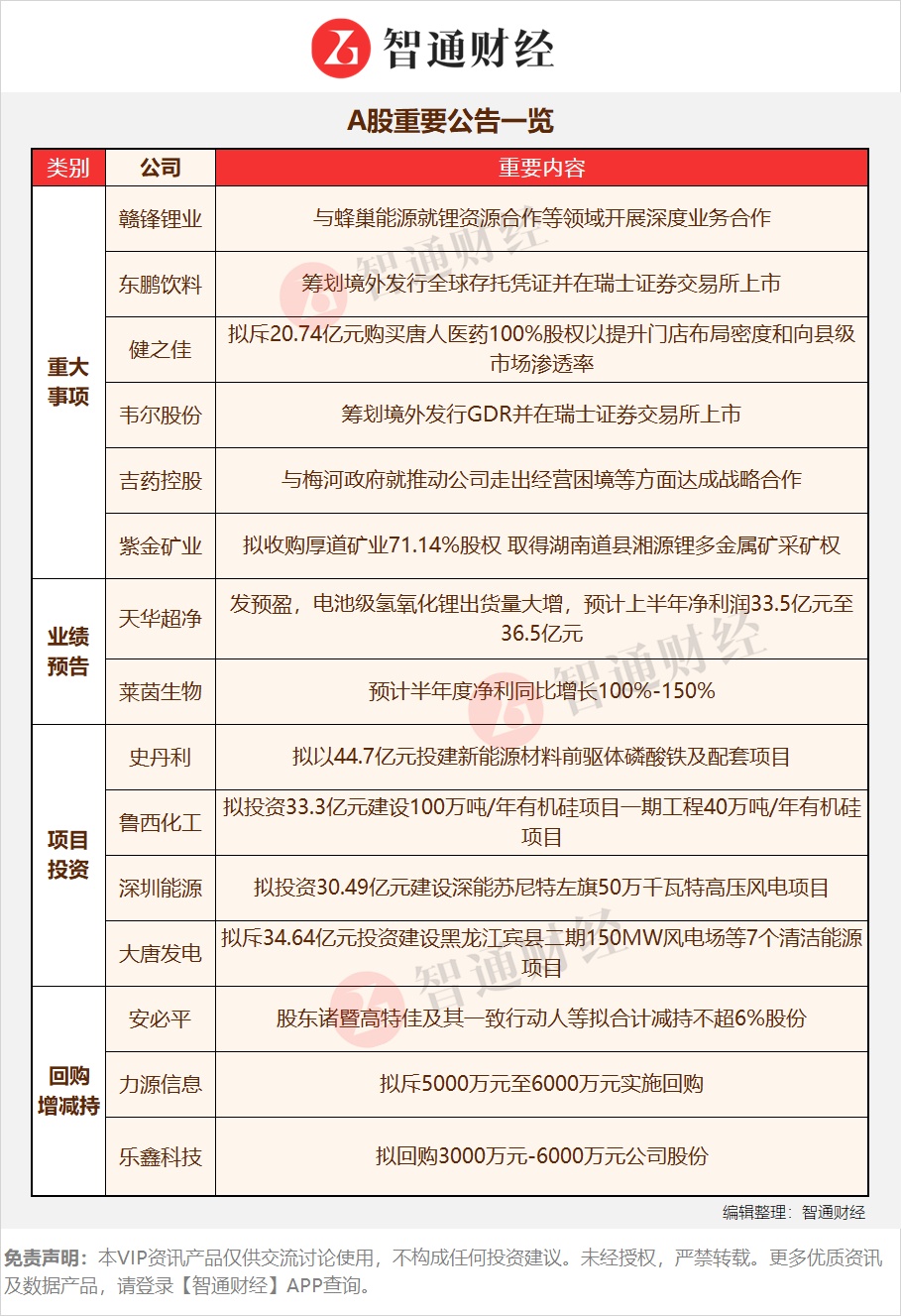
天华超净(300390.SZ)发预盈:电池级氢氧化锂出货量大增,预计上半年净利润33.5亿元至36.5亿元
天华超净发布公告表示,公司预计上半年归属于上市公司股东的净利润33.5亿元至36.5亿元,同比增长971.70%至1067.67%;归属于上市公司股东的扣除非经常性损益的净利润33.4亿元至36.4亿元,同比增长1168.33%至1282.27%。
点评:天华超净起步于防静电超净技术产品,而后逐渐布局医疗器械;2018年与宁德时代合资设立天宜锂业正式进军锂电板块。与宁德时代签订协议,宁德时代优先向公司采购锂盐产品,保证了下游需求无忧。
资源端提前布局锂精矿,通过投资上游锂资源公司及签订长期采购协议,形成稳定、优质的原材料供应体系,目前已经与AMG、Pilbara、AVZ、GL1、Premier、QXR 达成合作,资源端保供能力位于同行业领先水平。
产能分布:氢氧化锂方面,目前天宜锂业一期年产2万吨,今年技改后新增0.5万吨;二期年产2.5万吨电已建成试产;江安县5万吨+甘眉工业园区6万吨计划2024年年底完成,公16万吨。碳酸锂方面,与宁德时代合资建设10万吨项目木,年内完成5万吨,明年完成5万吨。预计到2024年底公司锂盐总产能预计达26万吨/年,权益锂盐产能达14.5万吨/年,跻身锂业第一梯队。
新能源行业快速发展,市场对锂盐的需求强劲,公司电池级氢氧化锂出货数量及销售金额较上年同期大幅增长,为公司带来了较大利润贡献。未来,受益于上游布局、产能规划以及下游需求稳定,公司有望持续享受行业高景气度和高增长性。
【重点公告掘金】
格林美(002340.SZ):拟为动力再生引入政府投资平台等,助力其成为动力电池回收利用领军企业
格林美公告称,公司将持有的下属公司武汉动力电池再生技术有限公司(“武汉动力再生”)的10.50%的股权以同股同权的方式转让给团队平台、实际控制人平台、政府投资平台以及其他投资者,合计转让金额为1.68亿元。对应“武汉动力再生”的估值为16亿元。
在上述股权转让后的股权结构的基础上,以同股同权的方式由团队平台、实际控制人平台、政府投资平台以及其他投资者对动力再生实行增资扩股,新增出资合计2.1亿元。公司不参与增资。本次股权转让及增资后,公司持有“武汉动力再生”股权由100%变更为79.11%。
点评:公司主营业务为废弃钴镍钨铜资源与电子废弃物的循环利用以及钴钨粉体材料、电池材料、碳化钨、金银等稀贵金属、铜原料与塑木型材的生产销售。其中前驱体收入占比2021年为48%,此外四氧化三钴、钴回收、电子产品回收、正极材料等业务加总占营收接近4成。
三元前驱体产品为公司核心竞争产品。2021年,新能源电池材料业务营收137.30亿元(+106.13%),其中动力电池用三元前驱体材料出货量超过9.1万吨,实现销售收入94.2 亿元,对应单吨价格10.35 万元/吨,较2020 年提升较为明显。
2021年底公司三元前驱体总产业已达到23万吨/年。截至目前,公司荆门、泰兴两大园区的镍钴锰原料化学体系的技术改造与装备升级已启动,并扩容建设年产10万吨电池级高纯镍钴盐晶体项目,在年内建成投产。
此次转让与增资的标的公司“武汉动力再生”,是世界技术领先的动力电池回收利用企业,拥有无锡、武汉、深圳、天津、荆门等五个动力电池回收利用基地,形成了从回收、梯次利用到黑粉资源化制造的动力电池回收利用完整产业体系。引入政府投资平台有利于助力公司发展成为动力电池回收领域的领军企业。
注:自6月2日智通《A股公告掘金》中首次提到格林美以来,截至昨日收盘,涨幅累计涨幅为19.4%。
东方雨虹(002271.SZ):拟于福建泉州惠安县投20亿元建绿色新材料智慧产业园
东方雨虹发布公告表示,公司与福建省泉州市惠安县人民政府签订协议,约定拟投资20亿元在福建省泉州市惠安县投资建设东方雨虹泉州绿色新材料智慧产业园项目,建设内容为推进包括防水、节能保温材料、民用建筑材料、特种砂浆、建筑涂料等产品的研发生产,以及产业链配套项目。项目拟分三期建设,开工之日起24个月内全部建成投产。
点评:东方雨虹是防水材料龙头公司。防水行业格局目前为“一超多强”,公司稳坐防水行业龙头,竞争力突出,2021年市占率13%。
去年下半年以来,受需求下行、地产信用风险暴露、原材料价格上升等多重挤压,行业盈利普遍下滑,部分小企业亏损出清将为市场腾出更大空间。未来非房市场将成为防水需求的主干,对产品体系完善、渠道铺设广泛、施工服务经验丰富的龙头更加友好。
广发证券预计公司中期成长空间依然较大。一方面预计年内防水新规即将出台,将带来行业需求扩容约50%,扩容后行业规模有望达约3300 亿元,公司作为防水行业龙头将明确受益;另一方面,公司非防水业务经多年布局步入协同放量期,中期将接力成长。
2021年行业需求压力测试下,公司仍实现25%的扣非业绩增长,并保持应收账款增速低于营收增速。未来随着周期压力的缓解以及疫情缓解,维持业绩兑现能力的确定性更大。
【A股重要公告一览】

【免责声明】本VIP资讯产品仅供交流讨论使用,不构成任何投资建议。未经授权,严禁转载。更多优质资讯及数据产品,请登录【智通财经】APP查询。




