【头条公告掘金】
宁德时代(300750.SZ)披露定增情况:发行价410元/股,募资总额约450亿元
宁德时代公告称,公司披露定增结果。本次定增价格为410.00元/股,募集资金总额约450亿元,扣除各项发行费用(不含增值税)约1.3亿元,实际募集资金净额约448.7亿元。
点评:宁德时代是国内第一、世界领先的动力电池生产与服务商。
锂矿方面,通过积极投资海外矿业,深度绑定天宜锂业和战略布局宜春四川的方式保障锂精矿供应。天宜锂业前瞻性签署了多份包销协议,2023年锁定约54-57万吨锂精矿,远期AVZ和GL1有望供应更多增量以满足其扩产需要。
同时2021年公司频繁投资,与天华超净、永兴材料、江西志存锂业等企业成立合资公司、签订战略合作协议以寻求碳酸锂的自供保障。此外,随着江西宜春和四川一带锂矿的开发及扩产,公司原矿自给率有望提升。
正极材料方面,公司与多家主流厂商合作紧密,对单一供应商的依赖程度较低。铁锂正极与德方纳米、湖南裕能、湖北万润、常州锂源、江西升华等正极厂建立了长期稳固的供货关系;三元正极,振华新材、长远锂科、宜宾锂宝等是公司三元正极的重要供应商。
创新方面,2021年以来公司公告多个产能建设计划,产能规划已超700GWh。此外公司还持续推出EVOGO、CTP 3.0、钠离子电池等创新产品。
近来锂电行业继续维持较高的“吸金力”。进入6月以来,正极材料龙头公司德方纳米(6月9日)公布定增结果,融资32亿元,其中HHLR获配2亿元。德方纳米自公布配售结果至今涨幅已高达18.2%。
【重点公告掘金】
科林电气(603050.SH):子公司中标1.75亿元一分布式光伏发电项目工程EPC总承包项目
科林电气发布公告表示,公司于2022年6月22日收到中国华电集团华电招标有限公司的中标通知书,确定公司为河北华电石家庄赵县整县分布式光伏发电项目工程EPC总承包项目中标人,中标金额达1.75亿元。
点评:公司是成立于2000年,是行业中较早布局综合自动化的公司,创始人或出身于电力系统或出身于电力设计院,在技术和销售两个核心环节积累多年经验,技术持续迭代,形成品牌优势。
国家电网在构建新型电力系统2021-2030年重点任务中,提到加大配电网投入,以适应分布式电源、微电网的需求。公司产品涵盖配网环节变电、配电、用电的一二次设备及自动化系统,随着电网投资向配网倾斜及下游大型企业、数据中心的配电自动化需求提升,预计“十四五”期间主业将保持年均20%稳定增长。
公司于2010年成立专业团队进行分布式光伏逆变器的研发,2015年开始小批量推广分布式发电产品,并在2017-2019年形成销售收入。2021年国家出台整县推进政策,河北省上报37个县试点;公司在河北省内深耕数年,销售渠道完善,拥有天然区位优势。分布式光伏发电有望为公司开启第二增长曲线。
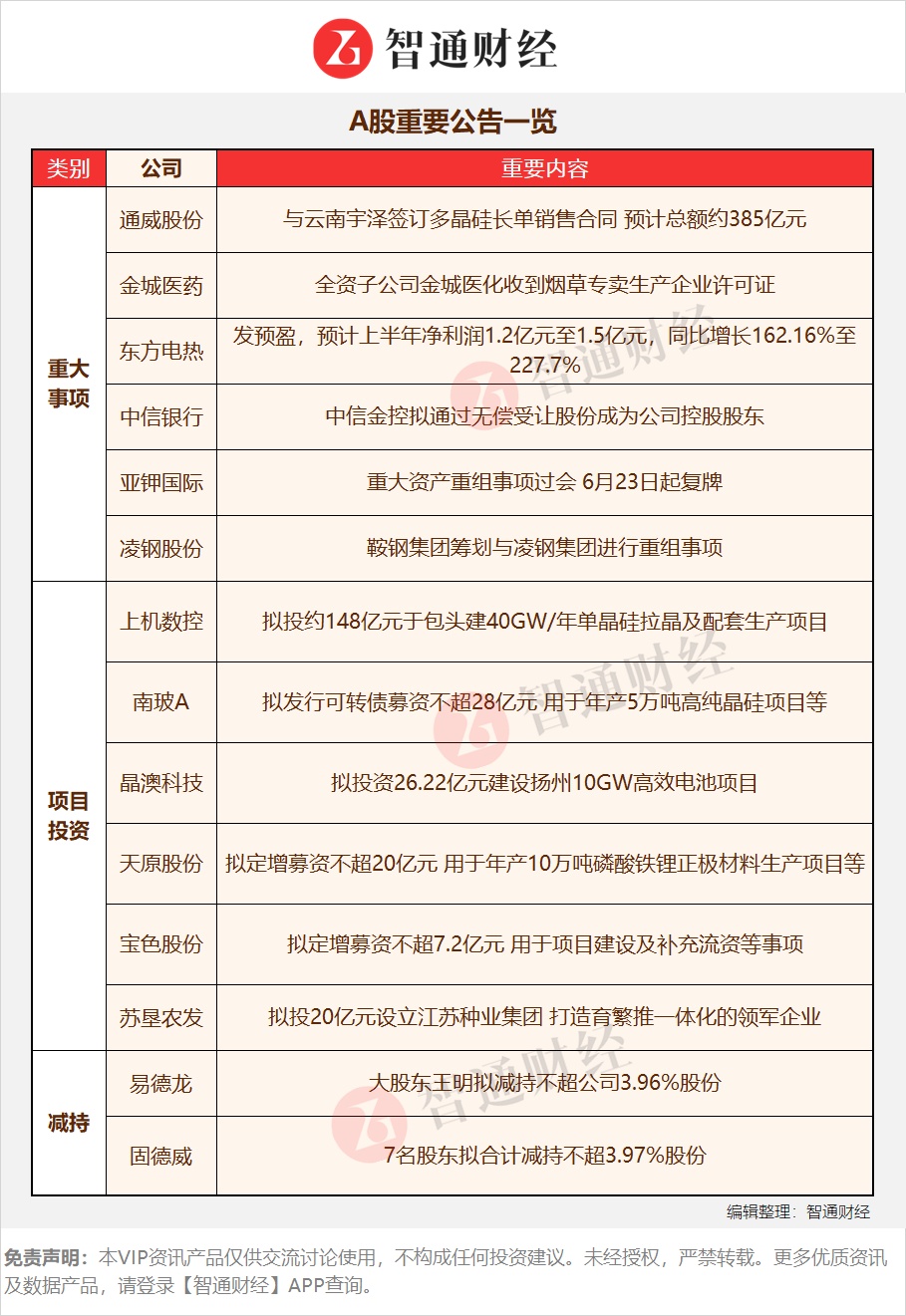
晶澳科技(002459.SZ):拟投资26.22亿元建设扬州10GW高效电池项目
晶澳科技(002459.SZ)发布公告,因战略发展需求,公司拟对公司一体化产能进行扩建,预计投资26.22亿元建设扬州10GW高效电池项目。
点评:晶澳科技是光伏龙头,主要产品为光伏组件,占公司全部营收95%以上。2021年实现营收413.0亿元(+59.80%),归母净利20.4亿元(+35.3%)。2022年Q1实现营收123.2亿元(+77.1%),归母净利7.5亿元(+378.3%)。
公司2021年组件出货量25.45GW,海外出货量占比达到60%,出货量位于全球第二(2017-2021连续5年全球前三),马来西亚和越南工厂可以保障海外市场的组件供应,欧美、日韩等成熟光伏市场的分销渠道和客户粘性逐年增强。2021年研发投入增长87.05%,研发投入占营收的比重达到6.58%,
截至2021年底组件产能近40GW,预计2022年硅片/电池/组件产能分别为40/40/50GW,一体化率维持80%左右,处于业内领先水平。公司凭借垂直一体化优势,实现排产供应、质量管控、物流运输和发电应用等方面协同运营,产能利用率行业领先。
此次公司建设扬州10GW高效电池项目,属于下游拓展的具体举措,有利于整合上中下游资源和产能,节约成本、提高效率。
【A股重要公告一览】

【免责声明】本VIP资讯产品仅供交流讨论使用,不构成任何投资建议。未经授权,严禁转载。更多优质资讯及数据产品,请登录【智通财经】APP查询。




