【头条公告掘金】
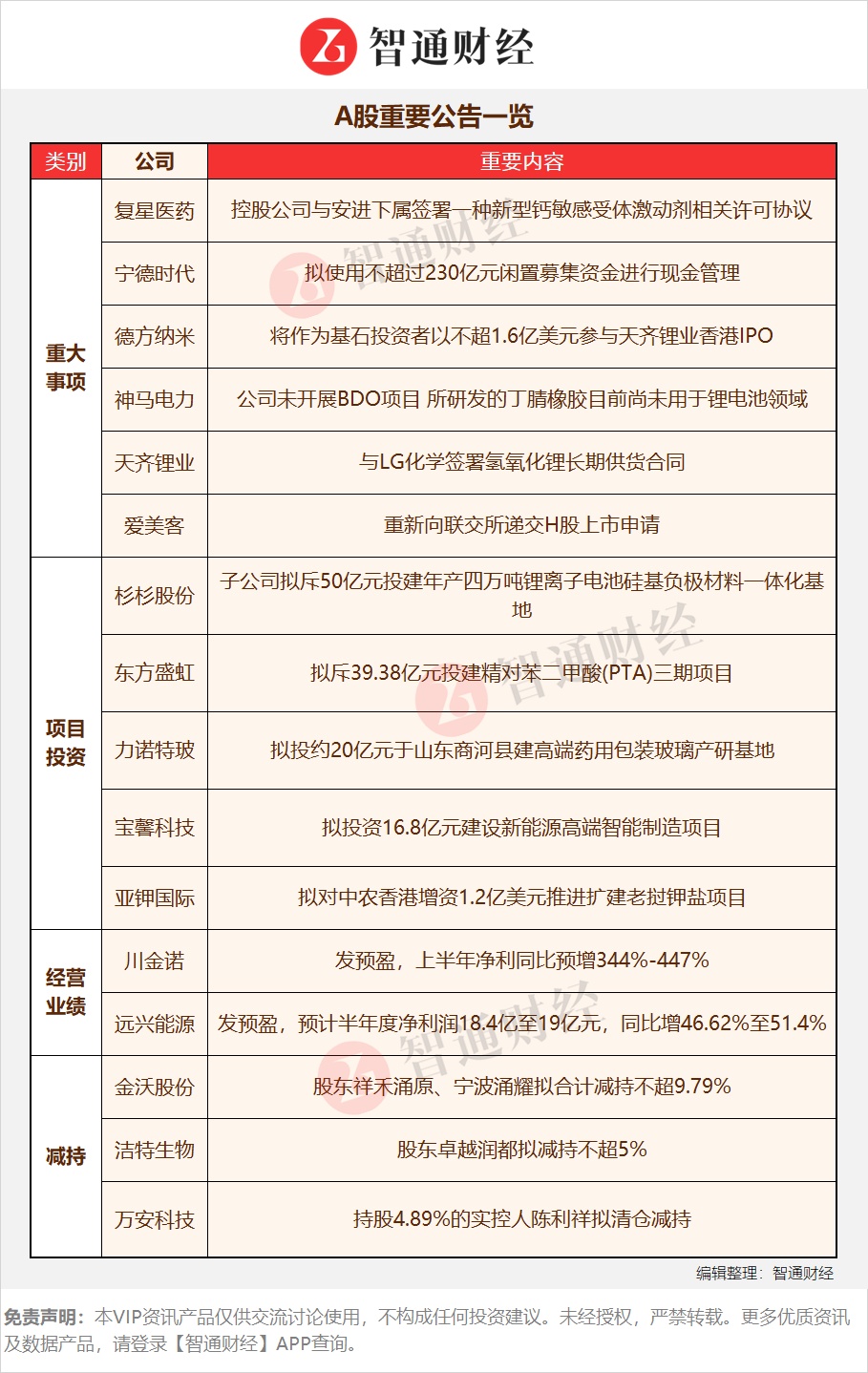
远兴能源(000683.SZ)发预盈:预计半年度净利润18.4亿至19亿元,同比增46.62%至51.40%
远兴能源发布公告表示,公司预计半年度归属于上市公司股东的净利润18.4亿元–19亿元,同比增长46.62%-51.40%;扣除非经常性损益的净利润18.4亿元–19亿元,同比增长46.09%-50.85%。
报告期内,纯碱、尿素行业维持高景气周期,公司产品价格较上年同期大幅上涨;同时,公司通过持续强化生产运营管理,主要生产装置持续保持满负荷运行,纯碱、小苏打及尿素产品产销两旺。
点评:国内天然碱龙头重新聚焦主业,景气上行带动业绩大增公司是国内天然碱龙头,拥有天然碱法制纯碱180万吨/年(纯碱市占率5.8%)、小苏打110万吨/年(产能全国第一)。2021年公司退出煤炭、乙二醇、甲醇业务,聚焦纯碱/小苏打、尿素两大业务。纯碱/小苏打的下游需求是玻璃行业,尿素的下游需求端是农药或精细化工。
目前供应端,在产企业基本维持高位运行,后市提产空间有限,且企业库存持续下降,供应面对价格形成支撑。需求端,平板玻璃行情有望随着出货量提振转好,刚需稳定,且后续冷修计划较少,整体采购刚需较稳;另外光伏玻璃产线点火等计划实施,或将增加重碱需求。综合来看,预计纯碱行业仍将维持高景气。
公司纯碱产能稳步扩大。在内蒙古阿拉善地区获取了天然碱矿的采矿权,并规划建设一期340万吨/年纯碱及配套30万吨/年小苏打产能,二期440万吨/年纯碱及配套50万吨/年小苏打产能,预计分别于2022年年底和2025年年底建成。届时将具备930万吨纯碱产能,成为国内纯碱产能最大的企业。
公司纯碱业务具有成本优势。根据年报测算,2016年到2021年,天然碱法的单吨平均成本为767元,而氨碱法和联碱法同期的单吨平均成本分别为1005元/吨和1096元/吨(考虑联产氯化铵的收益),天然碱法成本优势明显。
【重点公告掘金】
金盘科技(688676.SH):签订总承包合同,拟为伊戈尔磁电提供智能制造整体解决方案
金盘科技公告称,公司全资子公司海南“同享数字科技”有限公司为吉安“伊戈尔磁电科技”有限公司提供智能制造整体解决方案总承包,签署销售合同。内容包括伊戈尔电气股份有限公司募投项目“光伏发电并网设备智能制造项目”厂房二的专机设备、数字化产线、辅助设备、系统软件等提供及安装服务,合同金额为1.31亿元(含税),占公司2021年度经审计营业收入的比例为3.53%。
点评:金盘科技是一家正在由传统电气设备制造向智能制造通用平台转型升级的高新技术企业,主要产品为干式变压器、干式电抗器等。其下游应用领域主要为新能源、轨道交通、高效节能等,特别是在风电中大功率风机、光伏原材料制造、光伏工商业发电等环节有较高需求。
2021年度公司新能源领域营收14.8亿元,占主营业务收入的比例为45%,较上年同期增长34.12%,其中海上风电领域业务较上年同期增长118.27%,太阳能领域业务较上年同期增长60.46%,储能领域业务较上年同期增长87.84%。预计随着海上风电、工商业分布式光伏以及光伏上游原材料等领域的发展,公司有望继续受益新能源高景气带来的需求。
公司正逐步推出储能业务产品,除了常规低压储能设备以外,还推出了中高压直挂式储能产品。随着未来公司储能数字化工厂逐步投产,将通过各生产装备及信息化系统的串联互通,实现电化学储能设备的数字化生产,可实现年产能储能产品3.9GWh,打开公司第二增长曲线。
在手订单饱满,产能持续加码保交付。2020 年公司干式变压器/电抗器产能利用率接近100%,可转债募投继续加大武汉工厂产能建设。2021年与伊戈尔签订1.71亿元合同,2022年有望完成交付。东吴证券预计,到2022年底公司海口/桂林/武汉/上海四大生产基地的干式变压器合计产能有望达到5000万kVA,较2020年同期接近翻番,支撑近40亿元产值。
杉杉股份(600884.SH):子公司拟斥50亿元投建年产四万吨锂离子电池硅基负极材料一体化基地
杉杉股份公告表示,公司下属子公司“上海杉”杉锂电材料科技有限公司拟在宁波市鄞州区投资建设年产四万吨锂离子电池硅基负极材料一体化基地项目,计划总投资50亿元,其中固定资产投资37.5亿元。项目分两期建设,一期项目规划年产能1万吨,建设周期预计12个月;二期项目规划年产能3万吨,建设周期预计12个月。
点评:公司是老牌负极行业龙头,至今完成了“服装——锂电材料——多元化布局——业务再次聚焦”的发展更迭。2020年开始公司战略布局偏光片业务,清理非核心资产,业务聚焦于电池负极和偏光片两大主线。
2021年营收206.99亿元,同比增长152%;归母净利润为33.40亿元,同比增长2320%。实现业绩爆发与困境反转。今年2月公司完成未来3年股权激励计划,涉及人员440名。
偏光片业务,2020年公司收购LG化学偏光片业务,成为全球龙头。公司的偏光片超宽幅前端生产能力强大,后端加工基地遍布全国可快速响应客户,目前广州搬迁产线正在试产,张家港产线已开工,将为公司业绩提供支撑。
负极业务分为人造石墨和硅基负极两大方向。预计2025年全球负极材料需求量达205万吨,四年CAGR为42%,其中人造石墨占据主流地位,而硅基负极具有高能量密度等优势,预计2023年后放量较快。国金证券预计,公司到2022年底有望形成19.4万吨石墨化及28万吨负极产能。公司此次斥资50亿元建设硅基负极项目,有助于扩大产能,捕捉市场先机。
【A股重要公告一览】

【免责声明】本VIP资讯产品仅供交流讨论使用,不构成任何投资建议。未经授权,严禁转载。更多优质资讯及数据产品,请登录【智通财经】APP查询。
 
                    




