【基本结论】
1. PD-1/PD-L1是热门靶点,目前已有8个PD-1产品和2个PD-L1产品在中国上市。
2. 国产四大PD-1产品在2020年销售额接近百亿,预计2021年会继续增长。
3. 国产四大PD-1上轮医保谈判降价60-80%,我们预计2021年医保谈判降价幅度为10-20%,医保政策趋势边际回暖。
4. 国产PD-1争相布局患者人数较多的大适应症,预计1-2年内会覆盖5大瘤种的一线适应症。
5. 国产PD-1适应症管线深厚,预计未来3-5年持续会有新适应症获批上市,进一步扩展PD-1市场潜力。
【推荐关注】恒瑞医药,信达生物,君实生物,康方生物
【正文】
1. PD-1/PD-L1竞争格局
PD-1/PD-L1是国内热门靶点,目前在中国进入临床阶段的PD-1/PD-L1药品及候选药品有70个。其中,PD-1相对来说更受企业青睐,目前临床阶段的PD-1有41个,PD-L1有29个,且PD-1处于研发后期的产品数多于PD-L1。
Fig 1. 国内临床各阶段PD-1/PD-L1产品数量(Source: Insight)

自2018年纳武利尤单抗和帕博利珠单抗在中国相继获批上市以来,目前国内已有10个PD-1/PD-L1产品获批上市。
2018年,也是进口PD-1药物上市的同年年底,君实的特瑞普利单抗和信达的信迪利单抗双双获批上市,2019年,恒瑞的卡瑞利珠单抗和百济的替雷利珠单抗也获批上市,由此形成了国产PD-1的“F4”。2021年8月,康方的派安普利单抗和誉衡的赛帕利单抗也相继获批,由此获批的国产PD-1数量达到了6个。PD-L1方面,2019年底至2020年初,两个进口的PD-L1产品——阿斯利康的度伐利尤单抗和罗氏的阿替利珠单抗也获批上市,目前暂无国产PD-L1获批上市。
从适应症上看,大部分产品都采取了“小瘤种上市+扩展大瘤种”的策略。霍奇金淋巴瘤和黑色素瘤是常见的两个首先上市的小瘤种。目前大部分PD-1/PD-L1产品都已经有多项适应症获批,已经覆盖了在中国患者人群较大的肺癌、肝癌、食管癌等适应症。
Fig 2. 国内获批的PD-1/PD-L1产品及适应症(Source: Insight)


2. 销售数据
PD-1/PD-L1产品上市后,销售额迅速攀升,已经成为销售额百亿以上的重磅靶点。根据各公司年报估算,2020年四大国产PD-1的按出厂价计算的销售额已经接近100亿人民币,其中恒瑞的卡瑞利珠单抗销售额约55亿,占比50%以上;信迪利单抗、特瑞普利单抗、替雷利珠单抗的2020年销售额估计分别为22亿/10亿/11亿。
Fig 3. 国产PD-1 2020年销售额估算(Source: 公司年报,国金证券研究所估算)

2021年上半年,根据PDB数据,PD-1/PD-L1产品在样本医院的销售额已经达到2020年的80%,预计2021年PD-1的总销售额会继续上升。
Fig 4. PD-1/PD-L1产品样本医院销售额(Source: PDB)

3. 医保谈判回顾与我们的预期
2019年医保谈判,信迪利单抗率先成功进入医保乙类,医保报销适应症为霍奇金淋巴瘤。按医保谈判价计算,信迪利采用3周方案的年治疗费用为10万人民币左右,按70%的医保支付比例计算,患者需要支付的年治疗费用仅为3万人民币左右。此外,信达也对未进入医保的适应症制定了“2+2. 5+N”的慈善赠药政策,赠药后的年治疗费用可能与医保后患者支付费用相当(考虑到大部分患者不一定能用满两年时间)。
2020年医保谈判,另外3家国产PD-1也积极加入,但医保支付价比信迪利单抗的10万年治疗费用下降了25%-45%。
其中,恒瑞的卡瑞利珠单抗进入医保的适应症最多,除了最早获批上市的霍奇金淋巴瘤以外,还包含了肝癌、肺癌、食管癌这样的大瘤种。按两周方案计算,卡瑞利珠单抗的年治疗费用为7.6万,按70%的医保支付比例计算,患者需要支付的年治疗费用仅为2.3万。
百济的替雷利珠单抗进入医保的适应症为霍奇金淋巴瘤和尿路上皮癌,患者人数也不多,按三周方案计算,替雷利珠单抗的年治疗费用为7.6万,按70%的医保支付比例计算,患者需要支付的年治疗费用仅为2.3万,与恒瑞的卡瑞利珠单抗持平。
君实的特瑞普利单抗进入医保的适应症为小瘤种黑色素瘤,按两周方案计算,特瑞普利单抗的年治疗费用为5.5万,按70%的医保支付比例计算,患者需要支付的年治疗费用仅为1.6万,是价格相对最低的品种。
进口PD-1产品帕博利珠单抗和纳武利尤单抗均未进入2020年医保。
2021年医保谈判,四大国产PD-1均入围了新适应症,此外帕博利珠单抗和纳武利尤单抗也分别有一个小适应症入围医保谈判。2021年8月获批的派安普利单抗和赛帕利单抗由于获批时间原因,不能参加2021年医保谈判,目前也采用了慈善赠药的方式降低患者实际支付的费用。
总体来看,目前国产PD-1的年治疗费用均在4-10万,进口PD-1的年治疗费用在10-15万,进口PD-L1的年治疗费用在25-35万。
Fig 5. PD-1/PD-L1医保状态及年治疗费用测算(Source: 产品说明书,Insight,中国癌症基金会)

上一轮医保谈判普遍在原价(不含赠药)的基础上降低了60-80%。
Fig 6. 国产PD-1上一轮医保谈判价格降幅(Source: Insight)

此次四大国产PD-1入围医保谈判的适应症中,信迪利单抗和替雷利珠单抗都是肺癌和肝癌两个大适应症,而特瑞普利单抗和卡瑞利珠单抗单抗则是入围的小适应症。
目前经过慈善赠药后的年治疗费用在4-8万,我们预计今年医保谈判会在此基础上降价10-20%。
Fig 7. 国产PD-1入围2021年医保谈判适应症(Source: Insight)

4. 五大适应症布局
从适应症上看,大部分产品都采取了“小瘤种上市+扩展大瘤种”的策略。霍奇金淋巴瘤和黑色素瘤是常见的两个首先上市的小瘤种。目前大部分PD-1/PD-L1产品都已经有多项适应症获批,已经覆盖了在中国患者人群较大的肺癌、肝癌、食管癌等适应症。
非小细胞肺癌在中国每年新发患者预计为81万人,肝癌为43万人,食管癌32万人,胃癌68万人。这几个大瘤种在中国每年新发患者总数超过200万人。获批大瘤种适应症,尤其是大瘤种的一线适应症,会为产品带来更多的适用患者,对于产品销售量尤为重要。因此,我们梳理了国产PD-1一线治疗大瘤种适应症的竞争格局。
可以看出,有望最快布局完成5大适应症的一线治疗适应症的是信迪利单抗,但后续其它3个国产PD-1产品在这些适应症也均处于III期以后,预计在1-2年内都有望布局完成。新上市的派安普利单抗布局较晚,赛帕利单抗在5大适应症均处于III期以前阶段。
Fig 8. 国产PD-1在一线治疗大瘤种适应症的布局(Source: 公司官网)

5. 国产PD-1研发进展展望
5.1 恒瑞:卡瑞利珠单抗
卡瑞利珠单抗在2022-2024年有多项适应症预计获批,其中联合阿帕替尼一线治疗肝癌有国际多中心三期临床在开展,预计会在2022年申报FDA的BLA,2022年食管癌会推进到一线治疗,预计获批的肺鳞癌一线适应症对于肺癌领域也是一个有力的补充,加上2023年的预计获批的胃癌一线适应症,卡瑞利珠单抗预计会在2023年完成5大瘤种的一线适应症布局。
Fig 9. 卡瑞利珠单抗适应症获批时间线(Source: 公司官网)

5.2 信达:信迪利单抗
信迪利单抗在美国的一线非鳞状非小细胞肺癌适应症已经处于NDA阶段,预计2022年获批。此外联合奥沙利铂和卡培他滨治疗一线胃癌的适应症的NDA也于近期获得药监局受理。中国的二线鳞状NSCLC最近撤回了NDA申请,考虑到一线鳞状NSCLC已经获批,二线适应症影响不大。
Fig 10. 信迪利单抗适应症管线(Source: 公司官网)

5.3 君实:特瑞普利单抗
特瑞普利单抗已获批的适应症较小,目前第一个大适应症一线食管鳞癌已经处于NDA阶段,有望明年上市后,扩大特瑞普利单抗适用患者人群。另外鼻咽癌的一线和三线两项适应症已经提交了美国BLA,并于近期获得受理。此外,多个肺癌、肝癌、胃癌适应症均处于关键注册临床阶段,期待这些大适应症的上市会让特瑞普利单抗进一步放量。
Fig 11. 特瑞普利单抗适应症管线(Source: 公司官网)

5.4 百济:替雷利珠单抗(官网管线图更新较为滞后)
百济目前一线治疗晚期转移性非小细胞肺癌和二/三线治疗肝癌均已获批,且参加了次轮医保谈判。后续在全球和中国开展的3期临床储备丰富,一线肝癌、一线胃癌、一线食管癌均为有潜力的大适应症。
Fig 12. 替雷利珠单抗适应症管线(Source: 公司官网,更新较为滞后)

5.5 康方:派安普利单抗
2021年8月,康方的派安普利单抗以霍奇金淋巴瘤为首个适应症获批上市,处于NDA阶段的还有三线鼻咽癌和一线肺鳞癌,预计这三个适应症有望在明年入围医保谈判。
Fig 12.派安普利单抗适应症管线(Source: 公司官网)

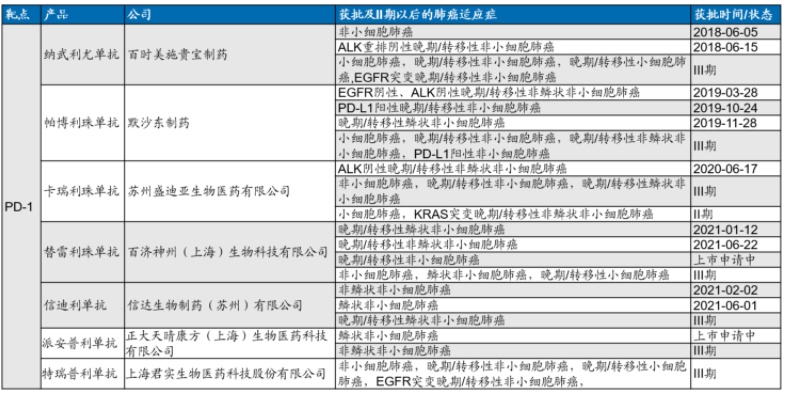
【附录】PD-1/PD-L1主要适应症竞争格局
肺癌


肝癌

食管癌

胃癌

霍奇金淋巴瘤

本文来源于国金证券研究报告;作者为分析师王班、王维肖等;智通财经编辑:文文。





