本文源自 微信公众号“杨鑫交运观点”
投资建议
顺丰控股/嘉里物流(00636)发布联合公告,顺丰将向嘉里物流股东发出部分要约,总对价176亿港元获得嘉里物流51.5%的股权。要约与公司出售香港货仓、台湾业务互为前提。被要约股东将获得每股18.8港元对价与收购相关特别股息每股7.28港元。我们测算此次被顺丰收购对应2021~2023年26/22/19倍PE,我们认为对价合理,且公司与顺丰业务具有协同性,未来国际物流业务或将提速发展。
理由
公司从事综合物流与国际货代业务,2019年物流运营/香港货仓/国际货代分别贡献利润的62%/18%/20%。公司继承国际化基因,全球铺设物流网络、积累B端头部客户,2019年发展为物流行业营收亚洲第九,海运货代全球第六。公司过去五年营收/净利润复合增速14%/18%,2019年净利润38亿港元(剔除货仓出售一次性影响净利润19亿港元)。
按收购后口径且不考虑顺丰赋能,未来业绩受快递和保税仓业务驱动而提速增长。公司2021~2023年净利润13/15/18亿港元(剔除香港货仓、台湾业务,新增保税仓业务),其中2023年2B物流(合同物流+货代)/快递/保税仓分别贡献53%/25%/23%的利润:
(1)物流运营:①合同物流为垂直行业头部客户提供定制化系统化物流服务,借助全球优质的B端客户资源、并利用货代铺设全球基础设施网络,增加提供服务的物流环节、甚至向上下游的生产销售环节延伸,以提高盈利质量;②快递业务主要布局在市场潜力大、竞争较弱的东南亚地区,将逐渐成为重要的盈利构成;③5万平米的海南保税仓有望于1Q2023建成,我们假设仅提供租赁服务(参考嘉诚国际),也有望贡献可观利润(当年贡献23%)
(2)国际货代:公司上市以来全球范围内持续收购,意在布局全球网络,助力货代业务盈利维持10%以上增速(行业增速6%)。
公司与顺丰业务互补性强,未来顺丰赋能可期:①顺丰在C端业务积累的客户资源、运营经验、末端建设等能助力公司大陆和东南亚业务发展;②顺丰在机队、机场等运力与基础设施建设赋能货代业务;③顺丰的科技实力将全面赋能公司各项业务。
盈利预测与估值
交易未完成前提下,维持2020/2021年盈利,引入2022年盈利28.3亿港元。现价对应2021年16.7倍PE/21.8倍核心PE(收购后口径对应2022/23年28.4倍/24.4倍PE)。维持跑赢行业评级,因顺丰或将带来的业务协同,上调目标价42%至28.49港元(收购后口径对应2022/23年34倍/29.1倍PE),较现价19%上涨空间。未来随着快递/保税仓业务对利润贡献提升(国内可比公司现价对应2019年平均PE为33倍/28倍),公司未来估值水平或将持续提升。
风险
收购进展不及预期或收购失败,国际贸易条件恶化。

公司简介
嘉里物流是亚洲区领先的物流服务提供商,业务范围涵盖综合物流、国际货代和供应链管理,在亚洲区建立了成熟的物流网络和设施,以专业水准和管理能力知名。其客户主要是世界百强品牌公司。
投资要点:亚洲物流先驱,或被顺丰收购、加速全球扩张
往回看:兴于香港、领先于亚洲、活跃于全球,2019年以来业绩提速
嘉里物流是主营综合物流和货代的港股上市公司。公司于2013年12月港股上市(代码00636.HK),截至当前,公司的股本总数17.97亿股,实际控制人是郭氏集团创立的嘉里控股(KHL),持股比例合计62.9%。
公司主营综合物流和国际货代。公司主营业务可分为:综合物流(IL)业务,包括香港货仓(HKW)与物流营运(LOP);国际货代(IFF)。2019年物流运营、国际货代、香港货仓业务分部利润分别为18.9亿港元(占比62%,2014-2019年复合增速14%)、6.2亿港元(占比20%,2014-2019年复合增速13%)、5.4亿港元(占比18%),1H2020分别占比59%、15%、26%。区域分布上,2019年中国香港、亚洲(剔除大中华)、中国台湾、中国大陆、其他区域(包括美洲、欧洲等)分别占比32%、27%、16%、16%、9%;1H20分别占比35%、26%、17%、14%、8%。
历史增长稳健,2019年以来加速。2019年营收411.4亿港元(2014-2019年复合增速14%);1H20同比增长10%;2019年核心利润27.7亿港元(过去五年复合增长率为11%);1H20同比增加12%。2019年净利润37.9亿港元(过去五年复合增长率为18%);1H20尽管1Q受疫情影响,同比仍增长8%。驱动因素上看,过去三年亚洲(除大中华地区)的物流营运业务与亚洲以外地区的货代业务增长较快,分别受益于泰国快递业务的强劲发展和全球无船承运商Apex的收购。
目前公司物流网络与客户覆盖全球,物流业务亚洲领先。目前公司物流网络覆盖中国内地、中国香港、中国台湾、东盟等泛亚地区,国际货代同时涉及欧洲、南北美洲、澳洲等58个国家和地区(图表21)。根据SJConsulting(国际物流运输业分析咨询机构)统计,2019年嘉里物流营收体量全球排名第35,亚洲排名9。嘉里物流的海运货代业务量全球排名第六,2019年亚洲至美国跨太平洋NVOCC(无船承运人)排名第三。公司下属两家子公司也已在当地上市:嘉里大荣(2068.TW,主营中国台湾地区物流业务)、和Kerry ExpressThailand(KEX,主营泰国快递业务)。
我们认为公司的核心竞争力在于国际化市场化的基因、全球化的网络布局以及B端客户的积累。文化基因是公司相对灵活的经营策略和全球布局的内在驱动,是软实力;通过持续收购得以完善的物流网络布局是公司硬件护城河;而良好的B端客户资源既是前两大优势的结果,又在业务发展过程中加固前两大优势。三大优势共同构筑公司的护城河。





往前看:顺丰合理对价收购,赋能公司全球发展,业绩和估值有望迎来戴维斯双击
拟出售香港货仓和台湾业务至母公司,并接受顺丰的收购。2月10日晚间/2月11日早间,顺丰控股/嘉里物流分别发布公告,顺丰将向嘉里物流的股东发出部分要约,拟以每股18.8港元的价格,收购嘉里物流约9.3亿股股票,总对价175.6亿港元。与此同时,嘉里物流下属的香港货仓业务和中国台湾业务将被出售给公司的母公司嘉里控股及其全资子公司。公告提到,顺丰发出部分要约与公司出售香港货仓与中国台湾业务互为条件,计划在3Q2021同步完成,而整个收购计划在4Q2021完成,完成后,顺丰将持有公司51.5%的股权,成为公司的控股股东。
公司与顺丰业务具有强互补性,公司得到顺丰的全面赋能,结合自身所长而加速扩张。顺丰的公司文化契合公司自身国际化市场化的基因,而业务与资产优势则与公司较为互补,未来或能发挥较强的协同效应:(1)2B物流上,顺丰为公司的全球货代网络提供机队等运力支持,助力公司在全球拓展业务;(2)顺丰在大陆多年耕耘得到的C端客户资源、运营经验、末端建设等都能助力嘉里的大陆和东南亚地区快递业务发展;(3)顺丰的科技实力也能赋能公司传统的B端物流与货代业务。未来公司有望成为顺丰全球化拓展过程中的核心力量。
假设顺丰收购完成后,未来三年公司业务结构调整、增长更快。(1)香港货仓与台湾业务不再贡献利润(2019年我们估计两者合计贡献公司净利润5.6亿港元),同时香港货仓以作为投资性房地产贡献的公允价值变动收益也不再有;(2)公司投资建设的5万平米海南保税仓计划在1Q2023建成,并开始贡献利润,我们参照嘉诚国际保税仓的盈利水平(假设不提供除仓库租金外的增值服务),海南的保税仓建成后有望贡献约4亿港元利润;(3)To B物流(合同物流和货代)与To C快递业务或将获得顺丰的赋能而加速增长。
在以上假设下,我们预计2023年净利润将达到17.6亿港元(可比口径下2019-2023年复合增速25%),其中To B物流(合同物流和货代)贡献9.28亿港元净利润(占比53%),泰国快递贡献4.32亿港元(占比25%)、海南保税仓贡献4亿港元(占比23%)。(图表9)
顺丰收购价格合理。基于收购后口径,我们预计公司2021/2022/2023年净利润12.8亿/15.2亿/17.6亿港元,顺丰此次股权收购价对应26.4倍/22.5倍/19.3倍核心市盈率。对比公司2019-2023年20%以上的核心利润增速,我们认为整个收购对价合理。
快递和保税仓业务或将推动公司业绩与合理估值继续提升。同样以收购后口径计算,公司现价对应2021/2022/2023年33.4倍/28.4倍/24.4倍核心市盈率。我们认为随着未来公司高增长的快递业务、保税仓业务利润贡献提升(上述两业务的国内可比公司平均交易在33/28倍2021年市盈率),公司未来估值水平或将持续得以提升。




To B物流基础上,快递、保税仓业务成为未来业绩驱动力
本部分,我们聚焦嘉里的主营业务。目前嘉里物流主要从事综合物流(亚洲)与国际货代(全球)业务,To B物流居多。由于未来顺丰完成收购后,嘉里物流将香港货仓与台湾业务出售给母公司、剥离上市公司体外。因而我们重点分析现有业务中的剔除台湾的亚洲物流运营业务(主要是To B合同物流、To C东南亚快递)和货代业务的发展趋势。
收购完成后,我们预计2023年公司净利润将达到17.6亿港元(可比口径下利润加速增长,2019-2023年复合增速或达25%),其中To B物流(合同物流和货代)贡献9.28亿港元净利润(占比53%),泰国快递贡献4.32亿港元(占比25%)、海南保税仓贡献4亿港元(占比23%)。
综合物流:巩固To B、发力To C,东南亚快递增速领先、未来保税仓再锦上添花
公司最早从提供香港货仓租赁服务开始,后逐渐围绕客户的需求、渗透至仓储外的其他物流环节(如干线运输等),目前也有一部分业务从物流环节向上延伸至生产加工、向下延伸至销售环节。目前公司的综合物流以发展To B物流(香港货仓+合同物流)为主,约贡献2019年综合物流分部利润的90%(对应22亿港元),而泰国快递约贡献10%的分部利润(其他地区的快递业务规模相对小且有赢有亏、我们暂不考虑他们的盈利)。
而未来顺丰完成收购后,嘉里物流将香港货仓与台湾业务出售给母公司、剥离至上市公司体外。现有业务保留剔除台湾地区的物流运营业务和货代业务,快递在综合物流业务分部利润中的比重上升至17%,而2B物流仅保留除台湾地区外的合同物流,贡献分部利润占比至83%(对应11.7亿港元)。(图表12)


合同物流:依靠核心设施与服务质量维系拓展客户、实现稳健增长
合同物流的核心是给客户提供高价值的物流服务。合同物流公司通常签订一至三年的合同,为客户提供包括采购物流、生产物流、销售物流、逆向物流等在内的供应链物流管理服务。合同物流相对于传统物流而言,核心竞争力是为客户提供更为系统化和个性化的定制化解决方案,凭借技术优势和发达的运输网络,为货主提供增值服务,提高客户粘性,并且由于此项业务的用户通常更注重服务质量而不是价格便宜,因此服务定价和毛利率一般高于传统物流。
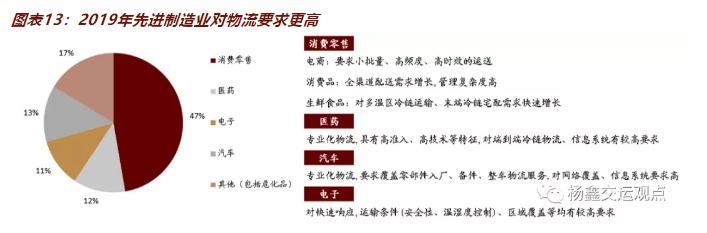
未来头部第三方物流公司有望获取市场份额。目前合同物流的市场尚未成熟,且市场竞争格局较为分散。目前第三方合同行业的客户领域主要集中在汽车、医药、科技等先进制造业和消费品、零售等消费行业,且目前细分领域合同物流龙头与上游制造业和商贸业母公司高度捆绑,第三方物流公司的市场份额小。向前看,需求侧,随着产业升级和居民消费升级推进,越来越多的制造业与商业贸易公司或将产生对合同物流的需求。供给端,第三方合同物流公司或能通过服务头部客户,在需求快速增长的同时积累服务经验、以更高的效率和品质获取更多市场份额。整体上,物流行业具有显著的规模效应,头部公司有望继续获得快于行业的发展增速、提高市占率。
目前公司的物流运营主要集中在亚洲地区。我们用剔除泰国快递后的物流营运业绩表现,去近似的衡量公司合同物流的经营表现,2019年公司合同物流贡献16亿港元分部利润,合同物流2018-2019年两年利润复合增速为18%(剔除台湾地区后复合增速为22%),增长稳健。公司主要在全球物流设施与网络建设、维护B端头部客户关系、以及多元化业务组合灵活调整业务重点等方向上已经建立核心竞争力,业绩或将加速释放。

快递业务:主要面向东南亚市场,泰国快递子板块分拆上市后、或再迎顺丰助力
东南亚快递业务日益崛起。公司目前在泰国、越南、马来西亚、柬埔寨、印尼、中国台湾和中国香港均有布局快递业务,随着东南亚地区的网购习惯加速培养,以及竞争相对温和,(尤其泰国和马来西亚)日益成为公司近年来重要的利润增量来源。
目前泰国市场贡献了大部分快递收入和盈利。嘉里快递(泰国)是公司持股52%的子公司,成立于2006年从事当地快递业务,于2020年12月于泰国上市(代码:KEX)。嘉里快递(泰国)目前在泰国拥有1.6万个以上服务点、600个配送中心,次日达快递服务覆盖了泰国99.99%以上地区,嘉里快递(泰国)平均每天寄送的包裹数超过120万个(2020年被《Marketeer》评为2019-2020年泰国第一品牌)。
泰国快递过去三年享受高业绩增速和高估值。2019年KEX营收49.5亿港元(2017-2019年复合增长率达72.8%),净利润达到3.3亿港元(2017-2019年复合增速达35%)。我们根据股比估算KEX贡献了公司2019年综合物流分部利润的10%(对应2.45亿港元)。2020年以来,受疫情影响利润增速放缓,但仍实现15%的净利润正增长。截至2021年2月5日的总市值为266亿港元,对应80倍2019年市盈率。
向前看,我们认为泰国快递增长将继续强劲,主要因为:1)疫情加速当地网购渗透率,快递市场规模有望快速增长,市场空间大;2)嘉里物流切入时间早,在当地基本完成中心辐射型网络和轻资产型业务模型,累积了一定的声誉,具有先发优势;3)泰国当地上市后,有助于资本运作,为业务发展提供更加有力的资金环境;4)潜在的顺丰收购方案完成后,或将得到顺丰的科技赋能和To C物流运营经验。
保税仓业务:切入保税仓业务,或将继续发挥仓库运营优势
抓住跨境物流行业发展契机,利用仓库业务优势切入保税仓业务。公司自1981年开始运营香港货仓(基本为高标仓),在这过程中积累了多年来的仓库建设、经营经验。近年来也逐渐切入跨境电商物流的保税仓业务。在阿拉伯联合酋长国,位于迪拜占地7,778平方米的保税物流设施已于4Q2019启用。2020年12月公司发布有关海南海口保税仓项目的公告(总面积达5万平方米,其中包括1万平方米的冷冻仓库,设施预计1Q2023落成),我们参照嘉诚国际(主营保税仓业务)目前的出租率和盈利水平,若仅计算租金收入,海南的保税仓建成后有望贡献约3.45-3.95亿港元利润,再考虑租金上涨与提供仓库内增值服务,预计建成后能贡献年化4亿港元以上净利润,对应20%以上公司当年的盈利。


国际货代业务:持续外延收购,实现物流网络全球布局
公司在亚洲内以及亚洲、美洲、EMEA(包括欧洲、中东和非洲)、大洋洲洲际间提供国际货代服务。在货代业务中,公司分别与货主和承运人签订合同,受货主委托揽取货物,但并非承运人,主要从事订舱、出货、提箱、装箱、报关等中间环节。公司货代业务包括海运代理、空运代理、铁路代理及多式联运等。根据Transport Topics 2020年榜单,嘉里物流的海运货代业务量全球排名第六,2019年亚洲至美国跨太平洋NVOCC(无船承运人)排名第三。
2019年,嘉里物流国际货代业务营收达216亿港元,占总营收的52%,分部利润达6亿港元,占分部利润的20%。分地区看,大中华区、亚洲(除大中华区)、美洲、欧洲、其他地区分别贡献营收和分部利润的42%、19%、22%、15%、2%和44%、18%、31%、3%、3%。过去五年得益于外延并购和龙头获得份额,货代分部利润复合增速约13%。


行业竞争激烈,龙头或将持续获得份额
货代毛利相对较低,龙头在激烈的竞争中占优。货运代理的营业模式基本为赚取代理费佣金,利润增长主要依靠业务量驱动和服务环节的增加。运价变动对只收取操作费的货代公司而言并不造成利润的波动。由于承运人的运输成本也作为货代公司的成本,所以货代公司的收入、成本均高,利润率较低。我们观察发现,全球领先的货代龙头在广度(货运网络密度、尤其在海外)与深度(提供多个环节的代理服务,形成全流程服务能力)上具备竞争优势。因而我们预计,拥有全球化网络布局与全流程服务能力的龙头将持续获得份额。
公司外延收购以实现自身的全球物流网络布局
公司在过去持续收购全球多个货运公司,意在完善全球网络。公司2013年上市以来,以平均每年收购控股超过4家公司的速度,拓展其全球网络。公司所收购的大部分标的体量不大,主要出于公司拓展当地客户和触及当地网络的战略考虑。
2020年完成Apex Group收购,成为亚美线第三大无船承运商。Apex Group是一家跨太平洋亚美线的美国货代公司,嘉里物流以总价约20.6亿港元收购其100%股权(分别于2016年和2020年以6.9亿港元和13.7亿港元购得其51%和49%的股权),一跃成为排名前三的跨太平洋亚美线无船承运商。Kerry Apex 2019年税前利润分别为2.0亿港元,贡献嘉里物流国际货代业务16.7%的分部利润。Kerry Apex每年海运代理货运量超50万箱,贡献了公司海运代理货运量的40%以上,空运代理货运量超2.0万吨,占公司空运代理货运量5%以上,且其在美国拥有5.57万平方米的仓储面积,扩展了公司从亚洲至美国的业务能力,与公司的全球物流网络发挥协同效应,进一步提升嘉里物流全球化能力。



三大核心优势:国际化、市场化的基因、全球网络布局、头部客户资源
优势一:国际化、市场化的公司文化基因
公司是中国香港起家的私营企业,国际化与市场化水平高。公司业务始于80年年代初。彼时的香港已成为自由港和国际大都市,与纽约、伦敦合称“纽伦港”,是全球第三大金融中心。得天独厚的地理位置使得公司天然便拥有国际化和市场化的基因,以至于后来持续在全球扩张过程中,延续了兼容并包的文化传统、持续敏锐的商业嗅觉。公司在各地拓展以后续用当地本土化人才,从而能够在并购中保持活力,从而成长为中国第三方物流企业中为数不多的大体量私营企业。
国际化、市场化的基因使得公司在业务发展中保持灵活机动的经营策略,快速抓住行业发展的趋势,业务也从物流环节延伸到生产销售环节,获取更多超额利润。(1)生产环节:2019年2月,嘉里物流旗下MeatLab开业,是香港售价世界级半自动化肉类加工厂,向餐饮物流和贸易业务供应链上游扩张。2018年嘉里物流旗下公司Kerry Medical成立,是香港最大医疗保健服务和医疗器械公司,通过生产医药食品、医疗诊断设备、护理设备、康复训练仪器等向医药行业生产端发力。(2)销售环节:2019年5月成立子品牌嘉里咖啡,负责illycaffè产品的贸易及经销,目前是illycaffè亚洲地区唯一经销商。
优势二:布局全球物流网络,构筑资产护城河
嘉里物流通过不断收购的策略,布局其全球物流网络。所收购的货运公司,自身直接贡献了货代业务收入和利润,也为综合物流的拓展提供了良好的基础设施条件,为公司的物流业务的扩张铺设道路。在过去,公司的收购频率高、但大部分收购标的多为自己注重资产投入、规模较小的精品货运公司。我们认为公司的这一系列收购,或出于两个主要目的:(1)获得当地的客户资源或经营资质,方便以本土玩家的身份争取业务;(2)完善全球基础设施网络布局、提升为客户提供物流服务的能力。
公司日益完善的全球网络布局,成为其最重要的资产护城河。公司在上市之前便开始以资产收购的方式布局全球网络,到目前为止公司利用先发优势,网络涉及58个国家或地区,能够提供海运、空运陆运货代服务与综合物流服务。而未来公司或许将延续一贯的扩张政策,继续完善网络。我们认为物流业务中注重资产投入,将为公司构筑更加核心的护城河与可持续发展的能力。

优势三:与全球各垂直行业的头部B端客户合作良好
公司为多个垂直行业的头部客户服务,多年运营积累了核心能力。公司已成功为电子及科技、餐饮、时装及时尚生活、快速消费品、工业及物料科学、汽车及医药和保健行业等不同垂直行业提供物流解决方案。而服务的对象多为对应垂直行业的头部品牌客户。据嘉里物流年报显示,截至2019年底,在全球知名品牌顾问公司Interbrand评选出的全球不同行业100大品牌(图表22)中,超过40个为嘉里物流的客户。
公司通过服务垂直行业头部客户,能够多方面有效提升业务的盈利规模和质量:(1)大客户的订单保证了业务量规模,且大客户有望在所处行业获取更高的市场份额、给公司带来持续增长的订单和收入;(2)头部客户代表了一个垂直行业的较前沿、较高标准的服务需求,为公司开拓同行业其他客户积累了经验和声誉;(3)触及行业内头部客户的需求痛点,能够加深公司对该行业的理解,以实现由单一的物流业务向产业的上下游的延伸,在价值链中占据更好的位置。

或将被顺丰收购:全球化物流业务迎来新机遇
顺丰控股拟部分要约收购公司,收购后管理层与上市地位不变
2月10日晚间/2月11日早间,顺丰控股/嘉里物流分别发布公告,顺丰即将对嘉里发起部分要约收购。收购包括发出部分要约、嘉里出售香港货仓与中国台湾业务三个条件,三个条件需在3Q2021同步完成。预计整个收购将在4Q2021完成。
嘉里物流拟将香港货仓业务(公司9家全资子公司所有的7个香港货仓)以135亿港元的价格出售给嘉里控股的全资子公司Urban Treasure,出售所得款项将几乎全部用于派发每股7.28港元的特别股息,因此对于公司被要约的股东而言,未来将收到款项包括部分要约价格(18.8港元)及特别股息(7.28港元),合计每股26.08港元。
嘉里物流拟将台湾相关业务(包括嘉里大荣49.7%股权和所有国际货代与贸易业务)以45亿新台币(对应12.5亿港元)的价格全部出售给嘉里控股的全资子公司Treasure Seeker,收购所得资金将作为营运资金,支持嘉里物流后续发展。
顺丰将向嘉里物流的股东发出部分要约,拟以每股18.8港元的价格,收购嘉里物流约9.3亿股股票(约占公司目前已发行股本的51.8%),总对价175.6亿港元,据公告将以发行美元债的形式融资。
控股权转移,上市地位和核心管理层维持不变。收购完成后,顺丰持有嘉里物流51.5%的控股权,嘉里系的持股比例将由63%降至32%。但公司仍将保持联交所主板上市地位,公众持股比例将从25%降至15%。与此同时,根据合约,嘉里物流的核心管理团队将保持不变,其大中华区业务将和顺丰控股共存,而顺丰大中华区以外的业务将交给嘉里物流进行运营。因而,我们认为公司在收购筹划过程中与完成交易后,经营管理与资本运作等均不受影响。
收购资产不包括掉香港货仓与台湾业务,收购价格合理
公司被顺丰收购价格对应2021~2023年26.4倍/22.5倍/19.3倍市盈率
香港货仓、台湾业务两个交易,是为最终收购过程、以及收购后业务开展更加顺利做铺垫。我们重点讨论顺丰收购嘉里物流这个主交易的合理性。由于收购本身会对公司业务结构产生较大影响,因而我们将以收购后的情形测算公司盈利与测算收购PE。
公司将缺少香港货仓与台湾业务贡献的利润(2019年我们估计两者合计贡献公司净利润5.6亿港元,其中香港货仓贡献3.1亿港元、台湾业务贡献2.5亿港元),同时由于香港货仓以作为投资性房地产贡献的公允价值变动收益也不再有(2018年贡献非核心利润4.8亿港元,香港货仓贡献了大部分投资性房地产公允价值收益,我们保守假设该科目为零,则未来公司核心净利润约等于净利润值);
公司投资建设的海南保税仓计划在1Q2023建成,并贡开始献利润,保税仓总面积达5万平方米,其中包括1万平方米的冷冻仓库,我们参照嘉诚国际保税仓目前的租金和盈利水平(假设不提供除仓库租金外的增值服务),海南的保税仓建成后有望贡献约3.45-3.95亿港元利润,若考虑一定的租金涨幅,预计保税仓建成后将贡献公司约4亿港元净利润;
To B物流(合同物流和货代)与To C快递业务或将获得顺丰的赋能而加速增长。我们假设To B物流(合同物流和货代)2019-2023年复合增速14%(vs2018-2019年复合增速18%),我们假设To C快递业务2019-2023年复合增速27%(vs2017-2019年复合增速35%)。该假设尚未考虑顺丰对公司现有物流业务的赋能。
若4Q2021完成收购,则收购相关交易对2021年业绩影响不大,仅影响2022年起全年业绩,但我们对2021年盈利预测也做可比口径的处理(剔除台湾和香港货仓业务),则2021/2022年核心净利润将降至12.8亿/15.2亿港元,而到了2023年,预计净利润将达到17.6亿港元(可比口径下2019-2023年复合增速25%),其中To B物流(合同物流和货代)贡献9.28亿港元净利润(占比53%),泰国快递贡献4.32亿港元(占比25%)、海南保税仓贡献4亿港元(占比23%)。(图表9)该假设尚未考虑顺丰对公司现有物流业务的赋能。
快递业务和保税仓业务将推动公司价值重估,被收购价格合理。基于收购后口径,我们预计公司2021/2022/2023年净利润12.8亿/15.1亿/17.6亿港元,顺丰此次股权收购价对应26.4倍/22.5倍/19.3倍核心市盈率。对比公司2019-2023年20%以上的利润增速,我们认为整个收购对价合理。且随着未来公司东南亚快递业务(国内可比公司2019年平均PE33倍)、保税仓业务(国内可比公司现价对应2019年平均PE28倍)利润贡献提升,公司未来估值水平或将持续得以提升。
合作双方业务互补性强、嘉里或将成为顺丰全球物流业务的先锋主力
为全球货代网络提供运力、基础设施保障,助力在全球拓展业务
顺丰致力于为国内外用户提供便捷可靠的国际快递与物流解决方案,截至2019年末,顺丰国际标快和国际特惠业务已经覆盖了62个国家,国际小包业务覆盖了全球225个国家及地区,市场认可度很高。2019年顺丰海外速运物流及供应链业务营收达到了11.23亿元,业务规模较大。顺丰通过较大的资本开支,布局自己的机队、鄂州机场等等,逐步打造覆盖全国、辐射全球的航空网络。截至1H20,顺丰控股拥有全货机数量73架(自营59架,外包14架),覆盖全国52个大中城市;此外,随着鄂州机场2022年投入使用(总投资148亿元),顺丰次日达服务的覆盖范围有望由目前的约60个城市提高到约200个城市,预计2025年货邮吞吐量245万吨、2030年货邮吞吐量330万吨。
此次交易若成功实行,嘉里物流完善的全球货代网络,可以与顺丰的物流业务形成有效协同。尤其在空运资源方面,截至1H20,顺丰国际航线共执行1,454班,同比增长1,073%,新开18条国际航线,目前已形成辐射亚洲、触达欧洲、通航全球60余城的货运航线网络,国际货代业务的规模效应可有效提升外部资源议价能力及自有航空资源装载率,助力未来国际航线快速布局。


顺丰将提供2C优质客户资源与末端派送网络,做强东南亚快递与大中华区业务
嘉里物流大中华区业务服务品类及范围可得到进一步扩展。顺丰基于完善的产品和服务矩阵,在国内拥有百万数量级B端客户和过亿数量级C端客户,据国家邮政局其准时率配合满意度均居于行业第一。而嘉里物流在2B供应链领域优势明显,若此次交易顺利执行,则嘉里物流大中华区业务可借助顺丰资源,助力2B业务的同时,顺势拓展2C端的业务能力。
嘉里物流借顺丰可大幅提升末端配送能力。顺丰拥有稳定且庞大的物流网络,包括以全货机、散航和无人机组成的空运网络,以营业服务网点、中转分拨网点、陆路运输网络、客服呼叫网络、最后一公里网络为主组成的地面物流运输网络,以及以各种大数据、区块链、机器学习、AI识别、智慧物流地图等组成的信息网络。截止2019年末,顺丰天网覆盖全国40个大中城市,地网覆盖全国335个地级市(城市覆盖率99.4%)、2,834个县区级城市(县级覆盖率96%)。其在国内运输网络的覆盖面广,稳定性高,可以显著提升嘉里物流的服务范围及末端配送能力,降低成本提升效率。
同时,嘉里物流可借助顺丰的产品服务能力以及先进的物流经验做强东南亚快递。当前东南亚快递物流市场仍处于发展的初级阶段,利润率高、渗透率低,使得其成为各家物流公司眼中的香饽饽。嘉里物流综合物流业务已在东南亚布局多年,已经具备较为完善的物流基础设施,若交易顺利进行,嘉里物流将负责顺丰的海外业务,则其可借助顺丰已有的丰富快递运营经验以及领先的物流科技技术,进一步抢占东南亚市场,快速布局东南亚快递物流网络,拿下国际网络布局的又一“桥头堡”。



借助顺丰的物流科技技术,全面提升物流运营效率
顺丰控股研发投入高,在物流科技领域跑在前端。2019年顺丰的研发人员达到5,058人,人才实力雄厚;科技投入金额达到37亿元,同比增长35%,其中研发支出达到26亿元,同比增长19%,相较于韵达、申通和圆通快递,资金支持力度更大。
顺丰在物流科技的投入涉及无人机、智能穿戴设备、智慧包装、信息安全、AI决策、智能化物流地图等等。截至2019年末,顺丰科技总共已获得或申报中的专利数达到了2,361个,软件著作权1,220个,其中2019年发明专利申请量占到2019年专利申请总量的60%,专利持有量在国内快递行业排名第一,在物流科技、数智决策、智能中转、绿色物流及信息安全方面的实力较强。
顺丰在物流科技上的领先布局,可以赋能嘉里物流。顺丰持续优化大数据生态建设,通过收、转、运、派各环节的数据,构建数据中台体系,以及相应的各类智能设备解决方案,可以支持嘉里物流在各领域的业务,不仅可以扩展应用在嘉里的大中华区业务,更可以复制应用于全球业务,全面提升物流运营效率。




盈利预测与估值建议
我们预计2020-2022年公司核心净利润同比+29%/+12%/+13%(不考虑收购)
受益于疫情期间中国行业整体恢复速度快,且出口持续维持较高景气,我们预期公司2020年业务整体发展平稳,2020-2022年公司营收同比+4%/+12%/+9%,净利润同比-41%(2019年香港货仓处置收益高基数)/+14%/+10%,核心净利润同比+29%/+12%/+13%,分业务来看,具体如下:
物流营运业务:受益于中国复工复产较早,行业整体恢复速度快于预期,我们认为物流营运业务在大中华区业务将实现低单位数的同比正增长,其他地区恢复仍需一段时间,整体看,我们预计物流营运业务2020-2022年营收同比-1%/+10%/+7%,分部利润同比-8%/+15%/+15%。
香港货仓业务:相较于其他业务,香港货仓业务近年表现平稳,我们预计香港货仓业务2020-2022年营收同比-9%/0%/0%,分部利润同比-19%/0%/0%。
国际货代业务:货代业务短期受益于疫情期间出口高增长,长期收益于亚洲地区经济高增长,且公司于2020年购得Apex Group余下股权,因而我们预计国际货代业务2020-2022年营收同比+8%/+14%/+11%,分部利润同比+52%/+14%/+11%。
特别指出的是,我们按交易完成后的口径计算21-23年的盈利预测是12.8亿/15.1亿/17.6亿港元(详细测算参见上一章节)。但由于收购事项尚有不确定性,我们暂不调整现有盈利预测。


估值建议:由P/E估值给予2021年26倍核心市盈率,对应28.49港元目标价
公司现价对应2021年16.7倍PE/21.8倍核心PE,对应收购后2022/23年28.4倍/24.4倍PE。我们预期收购后业务结构调整、增长加速或将带来公司价值重估,因而上调目标价。我们根据P/E估值,给予公司2021年26倍核心市盈率,得到512亿港元合理市值,即每股28.49港元的目标价。该目标价对应收购后盈利口径下2021-23年39.9倍/34.0倍/29.1倍核心市盈率(与我们覆盖的物流公司2021年市盈率中枢24倍相比有小幅溢价,但低于快递和跨境电商可比公司估值),目标价较现价有19%上涨空间。

风险提示
(1)收购进展不及预期或收购失败;
(2)国际贸易条件恶化。



附录1:公司历史沿革——从香港走向全球
公司从中国香港货仓起家,通过内外延扩张、逐渐具备提供综合物流服务的能力。1981年,公司前身嘉里货仓正式上线,最早聚焦于仓储租赁(HKW)业务。1996年嘉里物流成为中国香港上市企业的嘉里建设的全资子公司。2000年,公司开始向中国香港的仓储客户提供陆运服务,对原有的货仓业务进行延伸,开始了物流营运(LOP)业务。同年,公司收购了一家中国香港货运公司嘉里货运(香港)有限公司100%的股权,标志公司国际货代(IFF)业务的开端。至此,嘉里物流的主营业务板块基本成型:综合物流(IL)业务,包括香港货仓(HKW)与物流营运(LOP);国际货代(IFF)。
2000年后,公司走出中国香港,提升全球物流业务实力。2005年公司收购嘉里大通(从事中国大陆地区物流业务),2010年收购嘉里大荣(主营中国台湾地区物流业务)开拓了公司在中国大陆和中国台湾的物流业务。公司近年来在体内培育了亚洲地区(除大中华地区外)的快递业务,并于2020年将从事泰国快递业务的子公司Kerry Express(KEX)拆分并在泰国上市,成为公司东南亚物流业务进展的一块里程碑。同样在2020年公司收购Apex Group全部股权(从事国际货代业务,是往返亚洲美洲的第二大无船承运商),推动亚洲外物流业务的进一步扩张。






附录2:当前综合物流业务以To B为主(货仓+合同物流)
公司主要在亚洲地区以第三方物流服务供应商的身份提供综合物流服务。公司最早从提供香港货仓租赁服务开始,后逐渐围绕客户的需求、渗透至仓储外的其他物流环节(如干线运输等),目前也有一部分业务从物流环节向上延伸至生产加工、向下延伸至销售环节,与大客户之间的合作日益紧密,创造的收益质量和规模持续发展。而To C端,公司2006年以来发展东南亚的快递业务,因东南亚的网购与快递使用习惯正在加速培养,而实现在泰国、马来西亚等地的快递业务能够兼顾收入增速与盈利规模,贡献了近两年综合物流业务的重要增量。
我们从分部利润的维度拆解当前的综合物流业务。该业务包括物流营运业务(2019年占综合物流分部利润的86.6%,对应公司分部利润总额的62.0%)和香港货仓出租业务(占综合物流分部利润的13.4%,对应公司分部利润总额的9.3%),而物流营运业务包括To B的合同物流以及To C的快递服务。
物流运营业务2019年贡献综合物流分部利润的86.6%(分部利润率为9.6%),过去五年利润同比增速14%。
分区域看物流营运的分部利润,亚洲(剔除大中华)2019年贡献7.1亿港元(占比37.6%),过去五年复合增速21%,主要受益于To B端客户的拓展以及To C端东南亚地区快递业务崛起,我们根据已于泰国上市的泰国快递财务数据,测算得到泰国快递2019年贡献综合物流分部利润的10.1%;中国台湾2019年贡献4.8亿港元,过去五年复合增速9%(未来或在顺丰收购同时、剥离出上市公司体外);中国香港贡献3.9亿港元(已剔除香港货仓业务贡献的5.4亿港元),过去五年复合增速22%;中国大陆贡献2.6亿港元,过去五年复合增速2%,增速相对较慢;亚洲以外地区贡献0.5亿港元,过去五年复合增速35%。
香港货仓业务主要给用户提供短期和长期的租赁服务,利润主要来源于稳定的租金(贡献分部利润稳定在5亿港元左右)。过去五年利润同比增速3%,占分部利润的17.7%。此外香港货仓在报表中作为公司的投资性房地产列示,每年有可观的公允价值变动损益列入非核心盈利中(2013年以来投资性房地产公允价值变动损益在5-10亿港元之间波动)。这一部分也将在顺丰收购同时、剥离出上市公司体外。


附录3:顺丰收购交易中,香港货仓与台湾业务的对价讨论
(1)中国香港货仓业务以2019年15倍市盈率出售给母公司
以我们估算2019年香港货仓贡献税后利润约8.8亿港元(包括香港货仓业务分部利润税后4.0亿港元与作为投资性房地产的公允价值变动收益4.8亿港元),母公司的收购市盈率为15倍左右。而参考历史,每平方米4万港元与公司此前2019年3月出售旗下2个香港货仓给母公司时的价格相仿。由图表48计算,本次公司以每平方米约4万港元的价格将拥有的全部7个货仓(楼面面积约38.2万平米,收购总对价135亿港元)出售给嘉里控股全资子公司。
特别注意的是,香港货仓出售后将收入以特别股息形式派发给现有股东,有助于减小现有股东拒绝要约的阻力。
(2)中国台湾业务出售有折价,但具有合理性
中国台湾业务包括中国台湾上市物流公司嘉里大荣(代码:2608.TW)和所有国际货代与贸易业务。目前公司为嘉里大荣的控股股东,拥有嘉里大荣49.7%的股权。公司2019年中国台湾业务营收32.7亿港元,分部利润5亿港元,若扣除财务费用、所得税等,预计扣非净利润约3亿港元左右,而其中嘉里大荣贡献了中国台湾业务的大部分收入和利润(嘉里大荣2019年营收30.8亿港元,扣非后净利润5亿港元,对公司的利润贡献约2.5亿港元)。截至2021年2月14日,嘉里大荣总市值为194.0亿新台币(折合53.7亿港元,2019年市盈率为14.8倍,50%的股权对应26.8亿港元的市值。虽然嘉里大荣的市值高于收购对价45亿新台币(对应12.4亿港元)。但我们若考虑到(1)收购后母公司要承担66.8亿新台币(对应18.5亿港元)的负债(2)公司若被顺丰收购,中国台湾业务将因当地政策限制而陷入停滞,而后文将提到顺丰的收购或将给公司注入活力,因而整体收购价格的确定仍有其合理性。





(编辑:赵锦彬)





