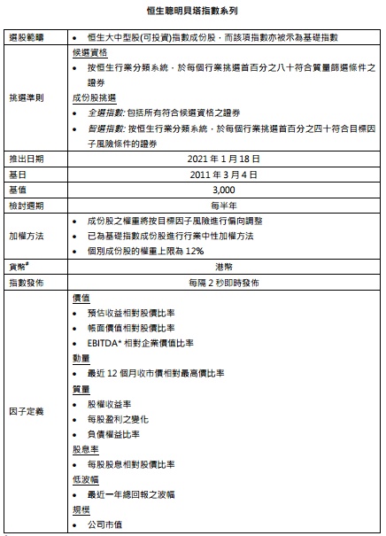
智通财经APP获悉,1月18日,恒生指数公司推出以六个备受广泛研究的特定单一因子为主题的恒生聪明贝塔指数系列。
恒生聪明贝塔指数系列运用恒生大中型股(可投资)指数作为选股范围,并旨在捕捉六个备受广泛研究而具有长期风险溢价的因子,包括价值、动量、质量、股息率、低波幅及规模。
基于观察研究显示,为保持质量以优化因子投资组合,除了优化符合预期的因子风险外,该指数系列将采用新式质量为本的指数编算方法,利用质量筛选标准,于选股范围中挑选出质量得分排名为首百分之八十的股票,然后再根据因子强度来调整个别股票的权重。
恒生指数公司分别提供两套各有六项单一因子的指数。其中,智选指数旨在迎合以更进取的方式来优化因子风险的投资人士,而全选指数则为达致较广的市场覆盖。
恒生聪明贝塔指数系列以每隔两秒计算及实时发布。







