智通财经APP获悉,恒生指数有限公司于今日(2月17日)推出恒生中国高股息率指数及恒生港股通中国科技指数。
恒生中国高股息率指数旨在反映于香港上市的非赌场、博彩或烟草行业的高股息率内地公司之整体表现。这项指数从符合行业资格的香港上市的较大型公司中挑选出50只股息率最高的内地证券,这些股票的价格波幅相对较低,且于最近三个财政年度有持续派息的纪录。该指数旨在协助发行商开发有关香港上市而通过行业筛选的内地高股息率公司的产品,以配合投资者的兴趣。
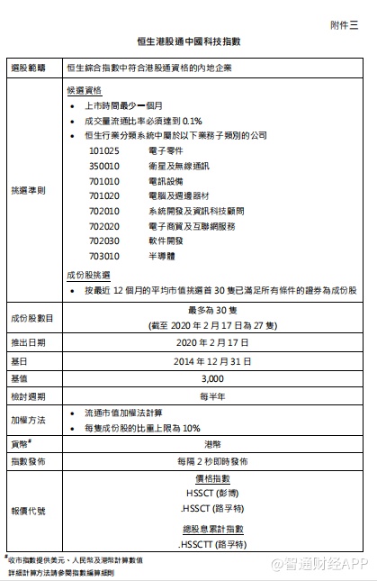
恒生港股通中国科技指数追踪可经港股通买卖,主要反映从事科技业务并于香港上市的内地公司的表现。该指数旨在协助发行商为对该行业香港上市的内地公司有兴趣的投资者开发产品。








