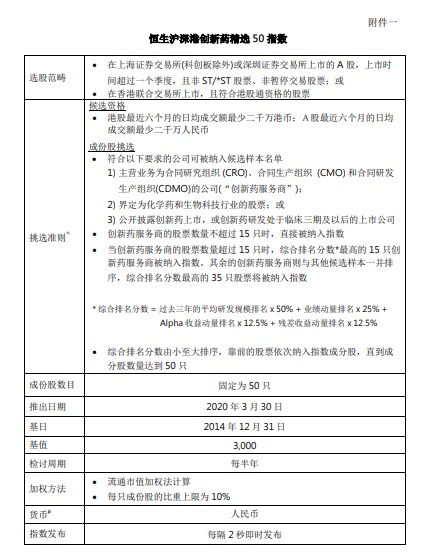
智通财经APP获悉,恒生指数有限公司(“恒生指数公司”)今天(3月30日)推出恒生沪深港创新药精选 50 指数。
这项新指数追踪五十只在上海、深圳或香港上市,研究及发展投入相对较高且动量表现相对较佳的创新药业相关股票之表现。股票的动量表现根据 6 个营运表现指标、alpha 收益及残差收益量度。投资者对创新药业主题之兴趣日渐增加,这项跨市场指数旨在协助发行商开发指数挂钩产品,追踪促进创新药发展之龙头公司。该项新指数每隔两秒计算及作即时发布。
截至2020年3月27日,入选恒生沪深港创新药精选 50 指数中比重最高的10只成份股的港股有:中国生物制药(01177),占比7.21%;药明生物(02269),占比6.98%以及石药集团(01093),占比6.83%。








