智通财经APP获悉,2月20日,交通运输部发布关于国家电力投资集团有限公司开展重卡换电站建设组网与运营示范等交通强国建设试点工作的意见。原则同意在重卡换电站建设组网与运营示范、氢燃料电池研发与氢能交通运营平台应用、城市级绿能交通体系建设与应用等方面开展试点。
市场预期,未来我国将会超常规发展低碳新能源,而氢能就是其中非常重要的领域。此前在2023年中国氢能产业大会上,国家能源局能源节约和科技装备司副司长边广琦提出,氢能的高品质能源特性决定了氢能将在未来能源革命中扮演极为重要的角色,需要我们从我国国情和能源绿色转型的实际需要出发,坚持绿色低碳和经济实用为方向,强化氢能与电能的互补融合,充分有效发挥氢能在清洁低碳、安全高效能源体系建设中的突出作用,稳步提升氢能在新型能源体系中的战略定位。有评论指出,官方发言用“极为重要”这个词汇来表述,比较罕见。
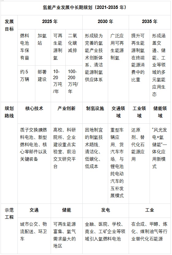
2022年3月23日的《氢能产业发展中长期规划(2021-2035年)》,明确氢能的三大定位:未来国家能源体系的重要组成部分,用能终端实现绿色低碳转型的重要载体”,战略性新兴产业和未来产业重点发展方向。除了《氢能产业中长期规划(2021-2035年)》,几乎是同一时间出台的《十四五能源体系规划》也指出了氢能行业规模化发展对全球能源体系的深刻变革的影响,其表述为:新型储能和氢能有望规模化发展并带动能源系统形态根本性变革,构建新能源占比逐渐提高的新型电力系统蓄势待发,能源转型技术路线和发展模式趋于多元化。


人类能源载体从煤炭、石油、天然气过渡到氢,遵循从高碳、低碳到零碳能源发展的规律。氢燃料电池反应产物仅是水,氢是最清洁能源。发展氢能是全球第三次能源革命的重点。氢能之所以可以称为能源,是因为它能够转化为其他各种形式的能。风光资源无限,用绿电制备的氢理论上也是无限的。用绿电制氢,氢能可以再次发电,广泛应用。绿电转绿氢,绿氢转绿电,电+氢,构建未来新型能源体系。
实际上,我国氢气消费逐年攀升,从2017年不足2000万吨增长至2020年的3342万吨,年复合增速超过19%。根据中国氢能联盟的预测,2030、2060年我国氢气年需求量将达到3700万吨和13030万吨以上,在终端能源中的消费占比分别达到5%和20%以上。全球来看,氢气年消费9400万吨,逐步增长。2020和2021年两年均增幅超过1.6%,在全球终端能源消费总量中占比达到约2.5%。国际能源机构普遍认为2050年氢能在全球能源终端总需求中的占比将达到12%以上。
根据《氢能产业发展中长期规划(2021-2035 年)》“十四五”时期的发展目标,燃料电池车辆保有量约5万辆,部署建设一批加氢站,可再生能源制氢量达到10-20万吨/年,实现二氧化碳减排100-200万吨/年。到2050年,氢气需求量将接近6000万吨,实现二氧化碳减排约7亿吨,氢能在我国终端能源体系中占比超过10%,产业链年产值达到12万亿元,成为引领经济发展的新增长极。
产业链视角来看,氢能源产业链包括制氢端、储运端、应用端(包括氢燃料电池及其他各类应用)。与锂电池产业链相比,氢能源产业链更长,复杂度更高,商业化前景广阔。

一、制氢
氢气目前主要由三种主流制取路径:1)以煤炭、天然气为代表的化石能源重整制氢;2)以焦炉煤气、氯碱尾气、丙烷脱氢为代表的工业副产气制氢;3)电解水制氢。我国氢能的生产利用已较为广泛,制成的氢气主要应用在工业原料或生产供热中。此外还有其他制氢方式包括生物质制氢、太阳能光催化分解水制氢、核能制氢等,但仍然处于试验和开发阶段,尚未形成工业化应用。化石重整与工业副产氢气被称为灰氢,约占当前全球氢气产量的95%;灰氢基础上,将二氧化碳副产品捕获、利用和封存(CCS),是为蓝氢;利用可再生能源(太阳能、风能),通过电解工序制取的氢气,则是绿氢。

当前制氢企业氢气消纳仍以就近消纳为主,商业模式运转成功的关键仍为 “自产自销”产业链的完整性。其中产氢纯度较高同时成本相对较低的 PDH 副产氢企业, 如美锦能源、东华能源、金能科技以及卫星石化等,已成功实现初步的氢气外售。基于地域优势,直接发展绿电耦合电解槽制氢用于替代化石原料, 相关标的有新建内蒙基地的宝丰能源和立足于库布其沙漠的亿利洁能等,本质为资源需求耦合。
碱性电解槽组装生产是当前制氢产业链上国产化率最高的环节之一,国内产业发展呈现三大特征:1)出货量大幅增长。据GGII统计,2023 年一季度已开工和招标电解槽的绿氢项目超过 8 个,合计电解槽招标量达 813.5MW,同比增长超过300%,已超过去年国内全年电解槽出货量。2)单槽生产能力大型化。据企业公布的碱性电解槽新品,单槽最大产氢量已接近 2000Nm3 /h。3)国产化程度高,已实现部分出口。A股有不少上市公司涉及电解槽(含PEM电解槽)产品或技术,除了一些巨头,还有科隆股份、英力特、纳尔股份等值得关注。而隔膜(目前主流是聚苯硫醚PPS材料)作为碱性电解槽技术含量最高的上游部件,目前只有少数企业初步打破国外垄断,具备较优的竞争格局。
二、储运
储氢技术作为氢气从生产到利用过程中的桥梁,几乎参与氢能产业链全环节。氢储存主要分为三类:气态储氢、液态储氢和固态储氢。高压气态储存技术最为成熟,已广泛应用,低温液态储氢在航天领域有所应用,有机液态及固体材料仅在部分燃料电池及分布式发电中实现示范应用。从技术发展进度来看,短期内高压气态储氢技术都将是国内主流储氢技术。上游制氢端和下游燃料电池端的增长将同时反映至储运设备环节,因此该环节具备最明显的业绩弹性。
另外,2035年远期目标2000座加氢站,也将带来相关机会。加氢站分为外供氢加氢站和站内制氢加氢站两种,我国现有加氢站均为外供氢加氢站,即氢气储运至加氢站后在站内进行压缩、存储和加注。我国加氢站加注成本较高,设备成本约占70%。据中国氢能联盟数据,我国建设一座日加氢能力500公斤、加注压力为35MPa的加氢站投资成本达1200万元(不含土地费用),约相当于传统加油站的3倍。未来规模化建设或加油/加氢/加气站合建,单位加注成本有望下降。
储运、加注设备以及加氢站相关A股公司包括京城股份(氢燃料储氢瓶技术领域处于领先地位)、科新机电(压力容器、核燃料运输)、厚普股份、蓝科高新、安泰科技、蜀道装备、中材科技等。一些关键零部件也值得关注。一是阀门,随着储存条件的变化,如在氢能源汽车的相关系统或加氢站设备之中,其压力会急剧变化。因此,只要是与氢气有关的系统,所有设备的密封性能都起着决定性的作用,江苏神通、春晖智控等有相关产品布局。液氢保温材料是气凝胶潜在的应用市场之一,相关标的有晨光新材等。高压储氢采用碳纤维以在保证储氢瓶耐压等级的前提下尽量减小该层厚度提高质量储氢率。随着未来氢能重卡逐步推广(重卡单车碳纤维用量最大可达到500kg),储氢瓶引领的碳纤维市场有望成长至万吨级别,中复神鹰,光威复材在相关领域有所布局。


三、应用
根据2021年1月8日召开的第三届中国制氢与氢能源产业发展大会,2020年我国产氢量超过2500万吨,基本全部用于工业过程领域;根据中国氢能联盟的预计,2060年氢气需求量达1.3亿吨,其中交通运输领域用氢4051万吨(约总氢需求31%)。燃料电池作为氢能下游应用的突破口,其大规模推广成功与否对氢能产业链是否能成功迈进商业化阶段具有重大影响。
燃料电池系统是以燃料电池堆为基本单元,增加必要的辅助零部件构成的一套完整的发电系统。氢燃料电池系统复杂,主要由电堆和系统部件(空压机、增湿器、氢循环泵、氢瓶)组成;电堆是整个电池系统的核心, 包括由膜电极、双极板构成的各电池单元以及集流板、端板、密封圈等;膜电极的关键材料是质子交换膜、催化剂、气体扩散层,这些部件及材料的耐久性等性能决定了电堆的使用寿命和工况适应性。
因此,除了燃料电池系统/电堆生产企业,膜电极、质子交换膜、双极板、气体扩散层(碳纸)等核心领域的企业值得重点关注。


整体来看,结合此前新能源车、光伏行业的经验,久兴投资基金经理王玺认为,可以适度超前进行氢能相关的新型基础设施建设,一方面大规模投资制绿氢+储运绿氢。降低用氢的成本,提升经济性,另一方面建设加氢站,加大氢能应用场景推广。随着技术进步及政策只需落地,氢能有望快速发展成我国优势产业,从而使产业链上企业大幅受益。





