【头条公告掘金】
珠海冠宇(688772.SH):收到捷豹路虎定点通知,为其开发和供应12V低压锂电池
珠海冠宇发布公告称,公司于近日收到捷豹路虎定点通知。捷豹路虎选择公司作为其定点供应商,为其开发和供应12V低压锂电池,根据客户需求计划,该项目将于2025年量产。该定点通知的获得标志着公司进入捷豹路虎供应链,有利于公司的业务布局和持续发展。
点评:珠海冠宇为全球消费锂电细分龙头,深耕消费软包电池多年,产品性能优异,客户深度绑定。消费电池市场规模较大,PACK电芯一体化+国产替代助推公司消费电池份额持续提升。
公司笔电电芯出货量全球市场份额第二,2021年为27.17%,客户覆盖全球前五大笔电品牌厂商,未来PACK 电芯一体化供应,公司笔电份额仍存在提升空间。此外目前已经切入了北美大客户和三星的供应链体系,不断深入合作,同时叠加日韩厂商转战动力电池,国产替代趋势显现,公司消费电池业务增长空间可期。
除消费电池外,公司专注动力和储能电池细分赛道,已取得上汽和通用的定点,并加速扩产,在浙江建设年产10GWh的动力类锂电池产能。储能领域,公司聚焦于户储和通信储能,实现差异化竞争,已经规划年产15GWh 的锂电池产能,用于配套储能电池。
动力电池方面,公司2016年开始从事动力电池研究,产品主要应用于电动摩托及汽车启停系统。目前,电动摩托市场将迎来换车高峰期,两轮车锂电份额持续提升,汽车启停电池应用空间广阔。公司6月纳入柳州五菱供应商,成为公司向汽车锂电买进的关键性突破。
【重点公告掘金】
厦钨新能(688778.SH):拟携盛屯矿业等新设公司投11.65亿元建年产4万吨前驱体产线
厦钨新能公告称,公司拟在贵州省福泉市双龙工业园与“盛屯矿业”及厦门“沧盛投资”设立福泉厦钨新能源科技有限公司,公司持股65%,由其投资11.65亿元建设年产4万吨前驱体生产线。项目建设期27个月,预计2025年一季度投产。
点评:厦钨新能是全球钴酸锂正极材料龙头。2016年从厦门钨业母公司分立,成为厦门钨业旗下专业从事锂离子电池正极材料业务的子公司,目前主要产品为高电压钴酸锂正极材料和三元正极材料。钴酸锂正极材料领域2021年国内市占率约为49%,处于绝对龙头地位。主要客户为ATL、三星SDI、村田等头部企业。
中镍高电压三元材料具备性价比和安全性优势,在能量密度基本追平高镍材料的同时,具备安全性高、原材料和制造成本低的优势。厦钨新能在(钴酸锂)高电压正极材料领域具备了领先的技术实力,新款6系高电压产品能量密度与常规8系产品处于同一水平,在2022年大批量供应客户。此外公司还在重点开发Ni7系高电压产品,预计性能指标将与Ni9系超高镍产品相当。
目前公司在海璟基地投建高性能三元材料产能,预计到2024年有效产能将达到17.4万吨。中创新航为公司三元材料的主要客户之一。雅安基地项目建设完成后,有利于实现扩能增效,从而提高产品竞争力。
盛屯矿业致力于有色金属资源的开发利用,尤其是新能源电池所需的有色金属资源,重点聚焦于钴、镍、铜、锌金属品种,公司与盛屯矿业合作,可为合资公司提供丰富且具有价格优势的钴、镍资源,保证合资公司的供应链稳定性。
附:盛屯矿业(600711.SH)发布公告,拟以现金1.91亿元收购“成都电冶”持有的中“中合镍业”100%股权。
中合镍业主要从事高冰镍生产,具备最高年产8000金属吨高冰镍的生产能力。此次收购可进一步增加公司新能源电池镍材料业务版图,与公司海外镍产品及贵州电池级硫酸镍项目形成协同效应,同时避免潜在的同业竞争。
安彩高科(600207.SH):已与国内100MW光热发电项目达成合作,正在组织第一批光热玻璃订单生产和交付
安彩高科发布公告表示,近期,公司把握国内光热电站建设机遇,积极跟踪光热电站项目建设进展,加大市场开拓力度,已与国内100MW光热发电项目达成合作,正在组织第一批光热玻璃订单生产和交付。未来,公司将充分发挥技术、市场和客户优势,把握行业发展和国产替代机遇,积极争取更多光热玻璃订单,努力提升公司经营业绩。
点评:公司曾是彩色玻壳龙头,2008年开始向光伏玻璃转型,未来将以光伏玻璃为支柱,逐渐向光热玻璃、药用玻璃等高端玻璃产业延伸。
光热玻璃方面,目前国内仅有艾杰旭(外资)(700t/d)与安彩(600t/d)具备光热玻璃批量生产能力,安彩凭借其天然气、原材料布局带来的成本优势,未来有望实现光热玻璃国产替代。
根据西部证券预计,公司2022-2025年有效产能为62/98/161/184万吨,CAGR 为44%;与晶澳签订8910 万㎡采购协议。公司为中原地区优势供应商,随着隆基、金萌等组件厂商陆续在河南建厂,公司贴近目标客户,预计未来将延续满产满销的趋势。
公司全资子公司河南安彩“光热科技”是全球第二家具备批量生产光热玻璃技术的企业,产品批量应用于青海、甘肃、迪拜等国内外大型光热电站项目,累计销售光热玻璃130万平米,取得了客户的广泛认可。
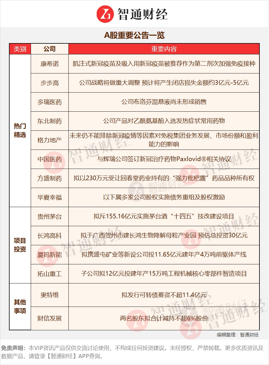
【A股重要公告一览】

【免责声明】本VIP资讯产品仅供交流讨论使用,不构成任何投资建议。未经授权,严禁转载。更多优质资讯及数据产品,请登录【智通财经】APP查询。




