【头条公告掘金】
宁德时代(300750.SZ):签订锂离子电池模组产品供货框架合同预计采购量约123GWh
宁德时代发布公告表示,公司与众锐(北京)贸易服务有限公司签订《关于产品采购及预付款的合同》,宁德时代将在2024年至2030年期间向众锐公司供应锂离子电池模组产品,众锐公司将采购的产品分别销售给Honda(本田)中国关联公司。其预计采购量合计约为123GWh,具体采购情况由众锐公司与宁德时代另行签订具体的采购合同确定。
点评:宁德时代是国内第一、世界领先的动力电池生产与服务商。2022年上半年研发费用投入达57.7亿元,同比增长106.5%。
公司第三代CTP——麒麟电池,系统集成度创全球新高,体积利用率突破72%,能量密度255Wh/kg,可支持实现1000公里续航。通过全球首创的电芯大面冷却技术,支持5分钟快速热启动及10分钟快充。
公司动力电池使用量连续5年位列全球第一,2022年上半年全球市占率达34.8%,比去年同期提升6.2个百分点。海外客户合作深化,福特汽车宣布与公司建立全球战略合作关系,合作内容涵盖在中国、欧洲和北美的动力电池供应。
公告称,本合同的签订有利于深化公司与Honda(本田)集团的长期战略合作关系,显示本田对公司动力电池的产品质量和生产能力的认可,进一步验证公司在动力电池领域的竞争力。
【重点公告掘金】
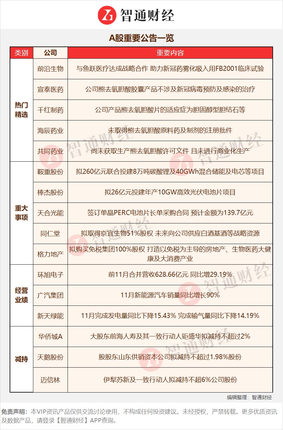
天合光能(688599.SH):签订单晶PERC电池片长单采购合同,涉资约139.7亿元
天合光能发布公告称,公司与通合新能源(金堂)有限公司及“通威太阳能”有限公司签订单晶PERC电池片长单采购合同。预计2023年采购182尺寸电池片合计2,368MW,210尺寸电池片合计8,215MW。预计采购金额合计为139.70亿元。
点评:天合光能是知名光伏龙头公司,1997年成立,2006年美股上市,2020年美股退市回归A股科创板。2010-2021年研发投入达120亿元,累计申请各项专利2300余件,研发实力卓越。
公司的N型技术持续领先,并多次打破世界纪录,宿迁8GW TOPcon电池产能计划2022H2投产,量产效率达24.5%。同时公司为引领N型技术进步,战略布局超一体化产能,向上游延伸至工业硅环节,贯通光伏全产业链,稳定供应、成本优势显著。
上半年内公司继续以600W+大尺寸光伏组件产品引领行业,组件销售市占率升至15%,其中分布式渠道出货占60%以上,分布式销售相较去年同期实现100%增长。公司光伏产品出货18.05GW,光伏电站系统项目开发与EPCM业务稳步推进,分布式光伏业务系统出货量超2.2GW。
东威科技(688700.SH):拟与胜利精密围绕新型高速高效水平夹持式复合铜箔电镀设备开展合作
东威科技公告表示,公司与胜利精密签订了《战略合作框架协议》,双方对新型高速高效水平夹持式复合铜箔电镀设备(两套夹持系统及12镀铜槽,设计生产速度20米/分钟,保底15米/分钟)进行方案评估与开发合作。
公司可使用胜利精密已采购东威设备的基础上进行改造、升级、调试等测试验证。形成技术、设备等开发项目后、双方另行订立具体项目开发、设备采购等商务协议。胜利精密以2023年上半年10台、下半年30台的订单锁定东威科技上述设备产能。
点评:东威科技产品主要包括PCB电镀专用设备、五金表面处理专用设备和新能源领域电镀设备。其中,垂直连续电镀设备(VCP)为公司主要收入来源,2021年实现收入8.05亿元,约占公司营业收入的81.44%,销售毛利率为45.40%。公司VCP设备多项性能指标优于同行,从设备销售量看,在国内电镀市场市占率超过50%。
公司是最早介入复合铜箔电镀设备的企业,也是目前唯一一家实现水电镀设备量产的公司。同时,公司积极布局磁控溅射设备,样机已交付客户验证。根据公司投资者关系记录表披露,目前公司在手复合铜箔设备订单接近300台,按单台1000万元计算,对应订单金额超过30亿,是公司2021年收入的3.75倍。
光伏布局去银化新型技术,助力N型硅片降本。铜电镀是HJT实现降银的主要路径,通过电镀铜可以提高转换效率,降低原材料成本,减小栅线线宽,减小电阻率。目前东威光伏镀铜设备的试验机已经交付,效率达到6000片/h产量,运行情况良好。
【A股重要公告一览】

【免责声明】本VIP资讯产品仅供交流讨论使用,不构成任何投资建议。未经授权,严禁转载。更多优质资讯及数据产品,请登录【智通财经】APP查询。




