【头条公告掘金】
威腾电气(688226.SH):拟定增募资不超10.02亿元,用于年产5GWh储能系统建设项目等
威腾电气发布公告称,公司拟向特定对象发行A股股票,募集资金总额不超过10.02亿元。净额拟用于:年产5GWh储能系统建设项目、年产2.5万吨光伏焊带智能化生产项目、补充流动资金。
点评:威腾股份为国内领先的母线制造商,其母线产品已应用于国家体育场(鸟巢)、港珠澳大桥、北京大兴国际机场、上海世博园、广州亚运会场馆等多项国家重点工程,并远销亚洲、大洋洲、南美洲、非洲、欧洲等40 多个国家和地区。
深耕光伏焊带行业多年,经过持续的技术和资源积累,目前在行业内已经具备较强竞争优势,下游客户深度绑定隆基、晶澳、晶科、天合、REC 等头部企业,通过绑定下游客户,在光伏需求持续旺盛的背景下,公司的焊带业务有望继续加速发展。
积极布局储能业务,相关产线已经逐步建设完成,并持续开拓下游客户。此次定增有利于公司承接全球储能装机的高增长景气。
【重点公告掘金】
莱尔科技(688683.SH):拟携神隆宝鼎新设公司投资6亿元建年产6万吨涂碳箔项目
莱尔科技发布公告表示,公司与控股子公司“佛山大为”、神火集团下属公司“神隆宝鼎”拟签订《合作投资协议》,共同出资成立项目公司投资建设年产6万吨涂碳箔项目。
其中公司、佛山大为及核心团队成员(如有)以货币共认缴出资8000万元,持股比例为80%;神隆宝鼎以货币认缴出资2000万元,持股比例为20%。项目预计投资金额约6亿元,分两期建设,首期建设年产2万吨涂碳箔生产线。
点评:莱尔科技集中在功能性涂布胶膜产业链,围绕“胶膜材料+应用”一体化战略,在技术体系、业务模式、产品结构、产品竞争力方面保持国内领先地位。未来公司一方面将受益于下游应用市场的蓬勃生态,以及“双碳”目标下的绿色工艺趋势;另一方面将受益于国产替代下的供应链重塑机遇,从中国功能性涂布胶膜新材料应用的探索者成长为领导者。
节能减排压力和新能源汽车性能提升需求的双重推动下,汽车轻量化诉求凸显,公司FFC柔性扁平线缆具有体积小、厚度薄、耐弯曲性能好等特点,对汽车传统线束具有替代作用,用量和产品技术双维成长,车用FFC的业务规模也将不断释放。
“佛山大为”系去年底为公司所收购,借此切入锂电池集流体主要材料涂碳铝箔领域。截至目前涂碳箔现有年产能4000吨。主要客户为南都电源、中天科技、双登集团、鹏辉能源等国内主流储能和动力电池厂商。
盛新锂能(002240.SZ):盛泽国际拟继续收购HANTARA股权,将拥有HANTARA 100%股权
盛新锂能公告称,公司全资香港孙公司“盛泽国际”对HANAQ及其下属公司HANTARAS.A.(一家依据阿根廷法律注册成立的公司,原为HANAQ全资子公司)进行投资,本次投资完成后持有HANTARA 30%股权及HANAQ 0.7%股权。HANTARA拥有阿根廷Pocitos盐湖的6个采矿权,矿权面积合计约10681公顷。
盛泽国际拟继续收购HANTARA 21%股权并认购HANAQ 0.5%股权,交易价格合计为300万美元。近日,盛泽国际与HANAQ还签署了《股份转让合同》,拟继续收购HANTARA剩余49%股权,转让价款为1000万美元。此次交易交易完成后公司将拥有HANTARA 100%股权。同时公司在该盐湖项目上启动中试生产线建设,建设规模为年产2000吨碳酸锂当量的氯化锂晶体项目。
点评:盛新锂能是锂业新秀,具备全球化视野和全产业链渗透的格局,并通过超强的执行力将对锂行业的认知快速落地。资源端,公司积极布局中国四川、非洲、阿根廷等锂资源重地;锂盐环节,公司除了四川德阳和射洪基地外,拟在印尼布局氢氧化锂工厂。
公司2022年全年锂盐产量预计达到6万吨,远期权益产能11万吨。子公司“致远锂业”4万吨,“遂宁盛新”在四川射洪投建3万吨锂盐。“印尼盛拓”在印尼中苏拉威西省投建的年产6万吨锂盐项目预计2023年下半年建成。此外子公司“盛威锂业”截至目前已建成金属锂产能500吨。
公司通过定增方式引入比亚迪作为战投,直接渗透至产业终端整车厂。主要客户包括宁德时代、比亚迪、中创新航、瑞浦能源、LG化学、SKO、浦项化学、三星SDI、厦钨新能、巴斯夫杉杉、德方纳米、容百科技、贝特瑞等。
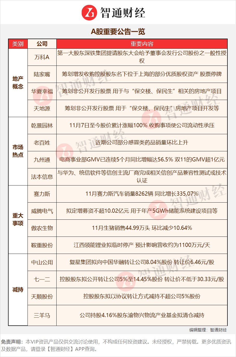
【A股重要公告一览】

【免责声明】本VIP资讯产品仅供交流讨论使用,不构成任何投资建议。未经授权,严禁转载。更多优质资讯及数据产品,请登录【智通财经】APP查询。



