智通财经APP获悉,12月8日,国家卫健委发布关于印发新冠病毒感染者居家治疗指南的通知。其中提到,如居家治疗人员症状明显好转或无明显症状,自测抗原阴性并且连续两次新冠病毒核酸检测Ct值≥35(两次检测间隔大于24小时),可结束居家治疗,恢复正常生活和外出。对于空巢独居老年人、有基础疾病患者、孕产妇、血液透析患者等居家治疗特殊人员建立台账,做好必要的医疗服务保障。
原文如下:
关于印发新冠病毒感染者居家治疗指南的通知
联防联控机制综发〔2022〕117号
各省、自治区、直辖市及新疆生产建设兵团应对新型冠状病毒肺炎疫情联防联控机制(领导小组、指挥部):
按照进一步优化落实疫情防控措施有关要求,为有效做好新冠病毒感染者居家治疗相关工作,切实维护人民群众生命安全和身体健康,我们组织制定了《新冠病毒感染者居家治疗指南》。现印发给你们,请参照执行。
国务院应对新型冠状病毒肺炎
疫情联防联控机制综合组
2022年12月7日
(信息公开形式:主动公开)
新冠病毒感染者居家治疗指南
一、适用对象
(一)未合并严重基础疾病的无症状或症状轻微的感染者。
(二)基础疾病处于稳定期,无严重心肝肺肾脑等重要脏器功能不全等需要住院治疗情况的感染者。
二、家居环境要求
(一)在条件允许情况下,居家治疗人员尽可能在家庭相对独立的房间居住,使用单独卫生间。
(二)家庭应当配备体温计(感染者专用)、纸巾、口罩、一次性手套、消毒剂等个人防护用品和消毒产品及带盖的垃圾桶。
三、管理要求
(一)社区(村)和基层医疗卫生机构工作要求。
1.建立联系。发挥各地疫情防控社区(基层)工作机制的组织、动员、引导、服务、保障、管理重要作用。基层医疗卫生机构公开咨询电话,告知居家治疗注意事项,并将居家治疗人员纳入网格化管理。对于空巢独居老年人、有基础疾病患者、孕产妇、血液透析患者等居家治疗特殊人员建立台账,做好必要的医疗服务保障。
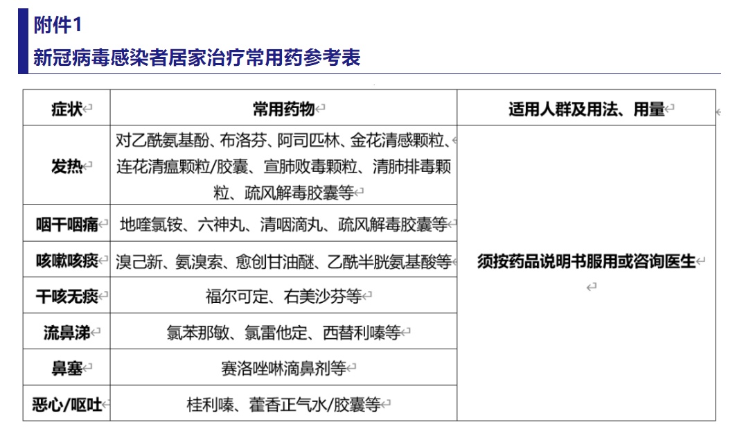
2.给予指导。居家治疗人员根据说明书规范进行抗原检测,必要时可请基层医疗卫生机构给予指导。基层医疗卫生机构对有需要的人员给予必要的对症治疗和口服药指导。
3.协助就医。社区或基层医疗卫生机构收到居家治疗人员提出的协助安排外出就医需求后,要及时了解其主要病情,由基层医疗卫生机构指导急危重症患者做好应急处置,并协助尽快闭环转运至相关医院救治。要以县(市、区)为单位,建立上级医院与城乡社区的快速转运通道。
4.心理援助。以地市为单位建立畅通心理咨询热线。基层医疗卫生机构和社区要将心理热线主动告知居家治疗人员,方便其寻求心理支持、心理疏导帮助。对于发现的心理或精神卫生问题较严重者,可向本地(市、县)精神卫生医疗机构报告,必要时予以转介。
5.个人防护。与居家治疗人员接触时,应当做好自我防护,尽可能保持1米以上距离。
(二)居家治疗人员自我管理要求。
1.健康监测和对症治疗。居家治疗人员应当每天早、晚各进行1次体温测量和自我健康监测,如出现发热、咳嗽等症状,可进行对症处置或口服药治疗。有需要时也可联系基层医疗卫生机构医务人员或通过互联网医疗形式咨询相关医疗机构。无症状者无需药物治疗。居家治疗人员服药时,须按药品说明书服用,避免盲目使用抗菌药物。如患有基础疾病,在病情稳定时,无需改变正在使用的基础疾病治疗药物剂量。
2.转诊治疗。如出现以下情况,可通过自驾车、120救护车等方式,转至相关医院进行治疗。
(1)呼吸困难或气促。
(2)经药物治疗后体温仍持续高于38.5℃,超过3天。
(3)原有基础疾病明显加重且不能控制。
(4)儿童出现嗜睡、持续拒食、喂养困难、持续腹泻或呕吐等情况。
(5)孕妇出现头痛、头晕、心慌、憋气等症状,或出现腹痛、阴道出血或流液、胎动异常等情况。
3.控制外出。居家治疗人员非必要不外出、不接受探访。对因就医等确需外出人员,要全程做好个人防护,点对点到达医疗机构,就医后再点对点返回家中,尽可能不乘坐公共交通工具。
4.个人防护。居家治疗人员要做好防护,尽量不与其他家庭成员接触。如居家治疗人员为哺乳期母亲,在做好个人防护的基础上可继续母乳喂养婴儿。
5.抗原自测。居家治疗人员需根据相关防疫要求进行抗原自测和结果上报。
6.感染防控要求。
(1)每天定时开门窗通风,保持室内空气流通,不具备自然通风条件的,可用排气扇等进行机械通风。
(2)做好卫生间、浴室等共享区域的通风和消毒。
(3)准备食物、饭前便后、摘戴口罩等,应当洗手或手消毒。
(4)咳嗽或打喷嚏时用纸巾遮盖口鼻或用手肘内侧遮挡口鼻,将用过的纸巾丢至垃圾桶。
(5)不与家庭内其他成员共用生活用品,餐具使用后应当清洗和消毒。
(6)居家治疗人员日常可能接触的物品表面及其使用的毛巾、衣物、被罩等需及时清洁消毒,感染者个人物品单独放置。
(7)如家庭共用卫生间,居家治疗人员每次用完卫生间均应消毒;若居家治疗人员使用单独卫生间,可每天进行1次消毒。
(8)用过的纸巾、口罩、一次性手套以及其他生活垃圾装入塑料袋,放置到专用垃圾桶。
(9)被唾液、痰液等污染的物品随时消毒。
四、结束居家治疗的条件
如居家治疗人员症状明显好转或无明显症状,自测抗原阴性并且连续两次新冠病毒核酸检测Ct值≥35(两次检测间隔大于24小时),可结束居家治疗,恢复正常生活和外出。
五、保障要求
(一)各地疫情防控领导机制中负责社区(基层、农村)工作的牵头单位要充分发挥作用,切实担当负责。基层医疗卫生机构建立24小时值班制度,指定专人承担感染者居家治疗健康咨询工作。社区(村)安排做好核酸检测、垃圾清运、环境消杀等工作,并及时发现和解决问题。
(二)要组织医疗机构,通过远程指导、互联网医疗等线上+线下相结合的方式,为居家人员提供康复指导支持和心理支持,基层医疗卫生机构通过互联网等多种方式加强对辖区居家康复人员的巡查指导和健康监测,二、三级医院要通过远程医疗的方式为基层医疗机构提供会诊指导。
(三)各地要加强基层医疗卫生机构常用药品、抗原检测试剂、指夹式血氧仪等储备,切实满足居家治疗人员用药和健康监测需求。
(四)医疗机构要严格落实首诊负责制和急危重症抢救制度,不得以任何理由推诿或拒绝居家治疗的新冠病毒感染者特别是急危重症患者到医疗机构就诊。

本文来源于“国家医疗应急司”官网,智通财经编辑:陈筱亦。




