【头条公告掘金】
网易-S(09999):在中国大陆地区的暴雪游戏发行授权即将到期且不会续期,不会对财务业绩产生重大影响
网易-S发布公告表示,公司在中国大陆地区的暴雪游戏发行授权将依据条款于2023年1月23日到期并不会续期。受此影响的游戏有《魔兽世界®》、《星际争霸®》系列、《炉石传説®》、《魔兽争霸® III:重制版》、《风暴英雄®》、《守望先锋®》和《暗黑破坏神III®》。
这些被授权的暴雪游戏在2021年和2022年首九个月的净收入和净利润贡献占网易总净收入为较低的个位数字。这些授权的到期不会对网易的财务业绩产生重大影响。《暗黑破坏神®:不朽™》的共同开发和出版将由一个独立的长期协议约定并将继续下去。
点评:网易拥有强大的原创IP打造与游戏研发能力,研发与发行出海有望驱动业绩持续增长,有道、云音乐为重要“两翼”,进一步打开成长空间。
发力欧美市场与海外自主发行,精细化运营能力有望从日本市场复制到欧美市场,更多海外自主发行产品的推出或带动公司利润率提升。《永劫无间》端游销量突破1000 万,打破国产买断制游戏记录,且已上线主机版,后续手游上线或进一步扩大IP 用户与流水规模,同时公司积极布局海外主机游戏研发,或更受益于主机游戏转手游红利。
公司在打造虚拟社会、经济模型等方面积累的丰富经验,或为公司开发元宇宙产品带来领先优势。元宇宙与游戏的结合或重塑游戏商业模式,进一步扩大公司游戏用户规模并提升用户时长与ARPU。
云音乐依靠原创内容与独特音乐社区,打造差异化优势,造就平台高用户粘性与活跃度。受益于独家版权模式终结后的头部版权回归,用户规模与付费率提升空间大,版权成本下降带动毛利率持续提升,为云音乐盈利重要驱动力。
【重点公告掘金】
百济神州(06160):百悦泽®获欧盟委员会批准用于治疗慢性淋巴细胞白血病成人患者
百济神州发布公告称,欧盟委员会(EC)已批准百悦泽® (泽布替尼)用于治疗初治(TN)或复发/难治性(R/R)慢性淋巴细胞白血病(CLL)成人患者。
百悦泽®目前已在欧盟获批用于治疗既往接受过至少一种治疗的华氏巨球蛋白血症 (WM)成人患者,或作为不适合接受免疫化疗的WM患者的一线治疗,以及用于治疗既往接受过至少一种抗CD20疗法的边缘区淋巴瘤(MZL)成人患者。
点评:百济神州有限公司是一家商业阶段的生物科技公司,专注于研究、开发、生产以及商业化创新型药物。业务遍及全球。已有三款产品获批上市,包括百悦泽(BGB-3111)、百泽安(BGB-A317)和百汇泽(BGB-290)。还有八款产品处于临床阶段。公司Q3产品收入取得强劲增长,主要得益于自主研发的基石产品百悦泽®和百泽安®销售额的提升。
其中百悦泽®Q3全球销售额为1.555亿美元(+136%)。在美国销售额达到1.081亿美元(+221%),主要得益于在美国的处方数量持续增长,同时临床医生在其已获批适应症中的使用增多,其中包括套细胞淋巴瘤(MCL)、华氏巨球蛋白血症 (WM)和边缘区淋巴瘤(MZL)。
百悦泽®目前已在全球超过55个市场获批。本次获批对CLL患者和其医生而言无疑是一个重要里程碑,提供了全新、无需化疗、可替代现有BTK抑制剂的另一种治疗选择。在各患者亚组中,无论患者风险状态,百悦泽®呈现出一致性的获益。
在欧洲,百济神州目前已在奥地利、比利时、丹麦、英格兰和威尔士、德国、冰岛、爱尔兰、义大利、苏格兰、西班牙、瑞士和荷兰获得了百悦泽®治疗WM的报销,其他欧盟国家也正在推进将该药物纳入其报销体系的进程中。
阿里巴巴-SW(09988):发布二季度业绩,经营利润为251.37亿元同比增长68%,股份回购计划增加150亿美元
阿里巴巴-SW发布公告表示,截至9月30日止三个月的业绩,收入2071.76亿元(291.24亿美元),同比增长3%。经营利润为251.37亿元(35.34亿美元),同比增长68%。归属于普通股股东的净亏损为205.61亿元(28.90亿美元),去年同期归属于普通股股东的净利润为人民币53.67亿元。
公告称,盈转亏主要由于集团所持有的上市公司股权投资的市场价格下降导致净亏损增加和权益法核算的投资损益下降,部分被经调整 EBITA的增加所抵销。集团未把投资公允价值变化而产生的净收益或净亏损计入非公认会计准则财务指标。非公认会计准则净利润为人民币338.20亿元(47.54亿美元),同比增长19%。
点评:11 月14 日国市场监管总局、国家反垄断局举办中国公平竞争政策国际论坛。国家反垄断局局长提出中国平台经济内部治理和企业合规建设方面做出有了有益探索;阿里受邀参加并交流发言,提出阿里合规治理取得积极成果,并得到市场监管部门肯定。说明阿里的政策风险已经出清。
近期蚂蚁消金增资方案落地,(1)增资规模确定为105亿(此前为220亿),增资后资本金达到185亿元;(2)引入国资股东参与增资,其中杭金数科拟认缴18.5亿元,持股比例10%;杭金数科第一大股东为杭州市金融投资集团,持股比例54%,第二大股东为杭州金投建设发展有限公司,实控人为杭州市人民政府。
通过持续全面提升整个公司的运营效率和成本优化,季度内实现经调整EBITA同比增长29%。截至2022年11月16日,在现行250亿美元回购计划下,已回购了约180亿美元的股份。董事会已授权股份回购计划增加150亿美元,有效期延长至2025财年底。政策边际改善,整改方案关键突破,阿里有望开启估值修复。
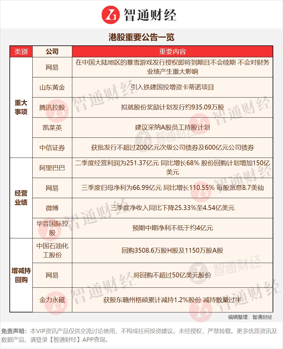
【港股重要公告一览】

【免责声明】本VIP资讯产品仅供交流讨论使用,不构成任何投资建议。未经授权,严禁转载。更多优质资讯及数据产品,请登录【智通财经】APP查询。




