“赢了,我们大摆上市庆功酒;输了,我们就个找理由Run!”
创立于2012年的百德医疗(06678),在2021年9月第一次向港交所递表,2022年4月再次冲击IPO,好不容易在今年的9月份通过港交所聆讯,发行价1.4港元,共发行2.48亿股,募资净额为2.59亿港元,原计划10月5日上午9时在港交所开始买卖。
出人意料的是,在距离IPO仅差临门一脚时,百德医疗决定推迟IPO。10月3日,百德医疗发布公告称鉴于监管机构作出查询,公司需要更多时间回应监管机构的查询,经征询联席全球协调人后,公司已决定全球发售将会延迟,且将不会根据招股章程进行。经发出及可供寄发/领取或存入中央结算系统的发售股份股票不构成有效的所有权证明,并被视为已注销。换句话说,百德医疗将暂缓上市。
值得一提的是,近期资本市场十分低迷,尤其是生物医药板块,已经持续近2年的低迷时间,因此百德医疗此次上市招股活动也鲜有投资者问津,公开发售仅获得1.82倍认购,暗盘更是直接大跌40%。

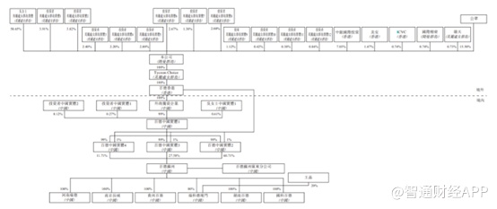
智通财经APP通过招股书发现,百德医疗执行董事为吴海梅女士、邱荃、侯伟;非执行董事为刘佳依女士;独立非执行董事为Xing Michael Mingzhao教授、朱俊明、马建国教授。
IPO前,吴海梅女士持股为59.95%,BOCI Investment持股为8.32%,Courage Elite持股为1.74%;CVC持股为0.87%,IPE持股为0.87%,Weitian持股为0.86%。

不仅如此,百德医疗在IPO前经历了3轮融资,并且每轮融资的主要的参与方为百德苏州,而百德苏州的主要资金方为公司的控股股东吴女士,其通过成立百德中国实体2、百德实体3以及百德实体4为百德苏州提供资金,并且在C轮融资后,百德医疗的估值达到人民币8.38亿元。
值得注意的是,在百德医疗上市前参与融资中,曾与投资方中银国际投资签订了一份业绩对赌协议,保证并担保公司2021、2022财年经审核综合纯利(不包括非经常性收益、溢利和亏损)分别不低于9170万元及1.26亿元,形成公司一条业绩增长的“高压线”。

然而,百德医疗同时也在招股书中提到,上述的中银国际投资权力也将随着公司完成上市而终止。也就是说,若百德医疗于2022年12月31日前完成上市,则对赌协议将终止。
然而不管是主要资金方吴女士还是中银国际投资都不成想过,IPO时总市值高达22.4亿港币的百德医疗暴跌40%后仅剩13.28亿港币,作为资金方,显然是“坐不住了”,这或许也是百德医疗此次推迟上市的主要原因之一。
此外,作为肿瘤微创治疗的微波消融(微波消融)医疗器械的开发商及提供商之一,百德医疗近年来的也经不起推敲,其产品管线也是十分单薄。
盈利稳定性欠佳
招股书显示,2019至2021财年及2022年前五个月,百德医疗实现营业收入分别为0.85亿元、1.18亿元、1.89亿元及0.64亿元。期间毛利分别为0.76亿元、1.02亿元、1.57亿元及0.54亿元。

细分来看,微博消融针是公司主要收入来源,近几年该产品收入一直占公司总收入的80%以上。
与多数未盈利的生物企业相比,百德医疗已经从2020财年开始扭亏。数据显示,2019至2021财年及2022年前五个月,百德医疗净利润分别为亏损4966.1万元、盈利4669.2万元、7485.7万元及2114.6万元。经调整净利润分别为3361.2万元、5197.4万元、8361.7万元及3040万元。调整金额主要来自于上市产生的相关公允价值变动和开支。

值得一提的是,尽管公司的已经扭亏,但是在2022年前五个月,百德医疗的业绩增速有所放缓。其中,百德医疗收入同比增长6.98%,而净利润则较2021年同期的2213.3万元下降4.46%至2114.6万元。
此外,百德医疗的毛利率呈现连年走低的情况。2019年、2020年和2021年度以及2022年前五个月,百德医疗的毛利率分别为89.4%、86.1%、83.1%及84.8%,整体保持下滑态势。
虽说微波消融针给公司带来超高毛利率,但由于目前微波消融医疗器械赛道发展初期,市场规模较小,头部企业竞争较为激烈,百德医疗为了获取更高市场份额,加大了销售及分销网络的建设及产品推广,导致每年销售及分销开支占比较高,叠加其他期间费用的增长,公司盈利稳定性欠佳。
产品单薄,技术单一
在百德医疗产品供应及管线产品中,主要以微波消融治疗仪及微波消融针为主。以2021年微波消融针销售收入计,百德医疗国内用于治疗甲状腺结节及乳腺结节的微波消融医疗器械第一大供应商。然而,由于微波消融针产品单价远低于微波消融针,公司并未在微波消融医疗器械总体市场份额中拔得头筹,以2021年销售收入计,百德医疗为中国第三大微波消融医疗器械供应商。

肿瘤消融治疗是一项在超声、计算机断层扫描(CT)、磁共振成像(MRI)等成像技术的指导下,利用能量消融(包括微波消融)、化学消融等微创程序靶向肿瘤,在极高温度下引起细胞急性坏死,最终实现肿瘤灭活的技术。
目前主流的肿瘤消融疗法有微波消融、射频消融、冷冻消融、激光消融。相比之下,虽然微波消融具有加热速度快,手术时间短等优点。但是射频消融在肝癌治疗的LTP和DFS数据更优,在甲状腺结节前十二个月的治疗中,VRR数据更优。

因此,2021年肿瘤消融市场中,欧洲时长射频消融收入占比为53.7%,微波消融占比27.3%。美国时长射频消融收入占比63.3%,微波消融占比为21.9%。

根据沙利文报告显示,2022年至2026年,欧洲市场射频消融的市场增速也高于微波消融。

中国市场与欧美有所差异,2021年微波消融占整个消融市场的57%,射频消融占22%。沙利文预计,到2026年中国微波消融市场将达到人民币91.71亿元(单位下同),自2022年起的复合年增长率为32.5%。2021年,甲状腺结节及肝癌微波消融市场的销售收入分别达7.62亿元及8.28亿元,预计于2026年将分别增至39.44亿元及12.09亿元。

从具体适应症来看,弗若斯特沙利文则预计,甲状腺结节、肝癌及肺结节将成为未来市场规模较大的三个主要细分领域。而其中,百德医疗作为已取得专门用于肝癌及甲状腺结节的微波消融医疗器械第三类医疗器械注册证的企业,将有望从中获益。
不过由于海外市场以射频消融为主,并且上文提到,射频消融在肝癌治疗方面数据更佳,而百德医疗所有的技术均为微波消融,因此若后续更多的射频消融技术引进中国,技术单一的百德医疗产品将被彻底颠覆。
另外,就微波消融而言,2021年国内前四大微波消融制造商占比为90.6%,而百德医疗的市占率仅16.8%,行业排名第三,前有两大市占率高的企业拦路,百德医疗要从中脱颖而出也并非易事。

除此之外,目前高值耗材集采已经扩面,而微波消融毛利率高,极可能被列入集采范畴,届时百德医疗的业绩也将面临新的考验。





