【头条公告掘金】
文灿股份(603348.SH):拟8亿元投建文灿新能源汽车轻量化零部件重庆生产基地项目
文灿股份发布公告称,公司拟在重庆市沙坪坝区投资建设“文灿新能源汽车轻量化零部件重庆生产基地项目”,总投资约为人民币8亿元,将建设集压铸车间、机加工车间、后处理及装配等配套工艺为一体的智慧工厂,主要生产中高端新能源汽车之轻量化一体车身结构件、动力系统零部件等关键产品。
点评:文灿股份成立于1998年,国内领先的汽车铝合金精密压铸件供应商。公司车身结构件产品的良品率达到90%-95%,形成了设备、模具、高真空压铸工艺、热处理工艺、材料制备技术等领先优势。
公司是系内少数具有大型和复杂模具自制自研能力的汽车铝合金压铸企业,掌握车身结构件铝合金材料制备技术和材料性能最稳定的区间,采用高真空压铸技术,型腔真空度可做到30毫巴以下。
领先布局一体化压铸,与力劲集团签署战略合作协议,积极采购大吨位压铸机,目前有9000T和6000T压铸机各两台。一体化压铸产品拓展至前舱、电池盒箱体、CD柱等产品。
公告称,投建重庆基地项目是为了把握市场机遇,更大力度拓展新能源汽车增量市场,进一步提升公司在新能源汽车轻量化领域的市场份额,持续推动公司发展。
【重点公告掘金】
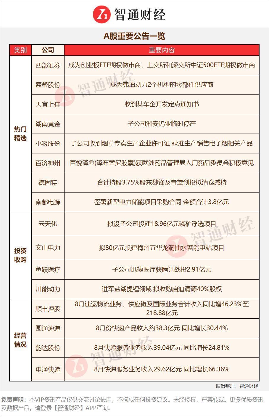
川能动力(000155.SZ):拟收购启迪清源40%股权,进军盐湖提锂领域
川能动力公告称,公司于2022年9月19日与启迪新材料签订了《股权收购意向协议》。川能动力拟收购启迪新材料持有的“启迪清源”40%股权。
点评:川能动力的控股股东为“四川能投”(四川省能源投资),最终实际控制人为四川省国资委。公司主要从事新能源发电业务(风电、光伏等)和新能源综合服务业务。作为四川能投的新能源板块资本运作平台,一直以来都被视为四川省国企改革的重要项目。
目前公司已经完成上游锂矿+锂盐布局;同时与四川路桥进行战略合作,补充了公司新能源产业链上磷矿资源的布局。2022年鼎盛锂业李家沟项目的顺利投产,将成为川能动力川西锂矿开发第一个落地生根项目,有望发挥示范带动效应,助力公司继续发挥国企优势加速川西锂资源的整合开发。
启迪清源有助于帮助公司切入盐湖提锂业务,填补公司目前在盐湖提锂板块的空白,拓展公司锂电业务范围,增强资源获取能力和竞争优势。
南都电源(300068.SZ):签署新型电力储能项目采购合同 金额合计3.8亿元
南都电源发布公告表示,公司于近日与平高国际工程、平高储能科技签署《电池簇采购合同》,平高集团向公司采购72套储能项目电池簇,合同金额为3.8亿元。
点评:南都电源成立于1994年,为国内通信后备电源龙头。2019年公司任命朱保义为总经理开启二次创业,2021年末公司公告剥离铅酸两轮动力业务以聚焦储能(包括后备电源)业务。公司业务调整后,有望乘储能行业的东风,实现储能业务板块的腾飞。
公司2017年成立锂电回收子公司,并与中南大学等知名大学成立技术开发小组,“锂电池循环产业链”初步形成,有效降低储能电池成本,支撑公司聚焦储能的发展战略。近年来工信部陆续发布多个文件,逐步确立我国动力锂电池回收政策框架,锂电回收行业将进一步规范并形成规模。
此次中标平高集团储能电站项目,再次验证了公司储能解决方案在储能行业的竞争优势。2022年至今,公司已累计中标及签署新型电力储能项目合计约1.8GWh。
【A股重要公告一览】

【免责声明】本VIP资讯产品仅供交流讨论使用,不构成任何投资建议。未经授权,严禁转载。更多优质资讯及数据产品,请登录【智通财经】APP查询。



