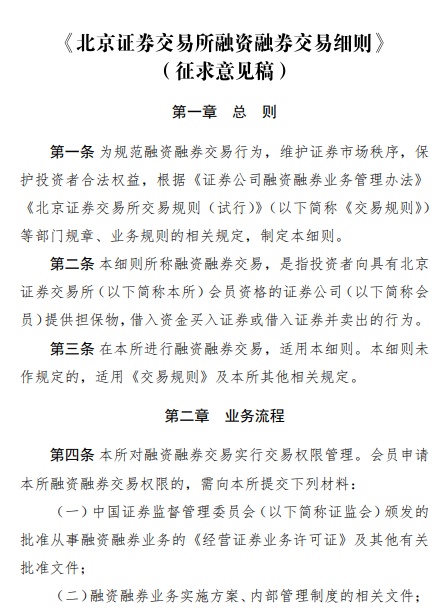
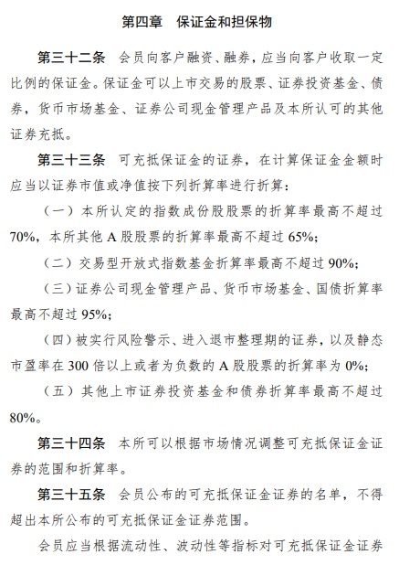
智通财经APP获悉,9月2日,北交所就《北京证券交易所融资融券交易细则》公开征求意见,投资者融资买入的保证金比例不得低于100%,融券卖出的保证金比例不得低于50%。上市公司股票、证券投资基金、债券、货币市场基金、证券公司现金管理产品及本所认可的其他证券可充抵保证金。本所认定的指数成份股股票的折算率最高不超过70%,本所其他A股股票的折算率不得高于65%;交易型开放式指数基金折算率最高不超过90%;证券公司现金管理产品、货币市场基金、国债等证券的折算率不高于95%;被实行风险警示、进入终止上市程序的证券,以及静态市盈率在300倍以上或者为负数的股票的折算率为0%;其他上市证券投资基金和债券折算率最高不超过80%。会员公布的可充抵保证金证券及其折算率,可以小于但不得超出本所规定的范围。
原文如下
















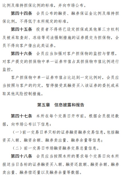
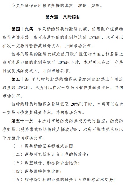
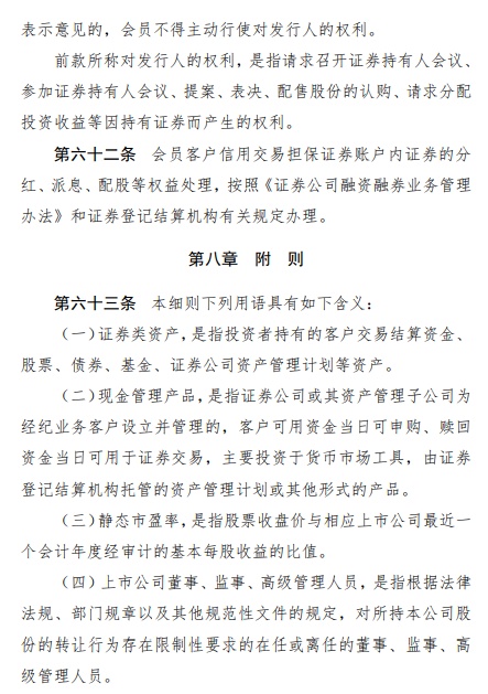
本文编选自北交所官网,智通财经编辑:陈雯芳。




