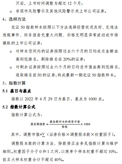
智通财经APP获悉,9月2日,北京证券交易所联合中证指数有限公司制定发布北证50成份指数编制方案。北证50成份指数是北交所首只宽基指数,按照市值规模和流动性选取排名靠前的50只证券,指数编制计算与境内外主流指数基本保持一致。为规范北交所市场指数运作,便利北交所及相关跨市场指数的编制和应用,同时发布《北京证券交易所证券指数管理细则》。
原文如下:
北京证券交易所发布北证50成份指数编制方案
为便利投资者了解北交所市场整体运行情况,满足指数化投资需求,北京证券交易所(以下简称北交所)联合中证指数有限公司(以下简称中证指数)制定发布北证50成份指数编制方案。北证50成份指数是北交所首只宽基指数,按照市值规模和流动性选取排名靠前的50只证券,指数编制计算与境内外主流指数基本保持一致。
为规范北交所市场指数运作,便利北交所及相关跨市场指数的编制和应用,同时发布《北京证券交易所证券指数管理细则》(以下简称指数管理细则)。指数管理细则坚持市场化导向,对指数权益归属、编制管理、授权办理等事项加以明确。关于指数授权工作,北交所明确指数业绩基准、产品授权委托中证指数办理。各相关主体可根据发布的规则启动申请指数授权等业务。



本文编选自北交所官网,智通财经编辑:陈筱亦。




