【头条公告掘金】
德赛西威(002920.SZ)发布半年度业绩,净利润5.21亿元,同比增长40.96%
德赛西威发布公告称,2022年半年度公司营业收入64.07亿元,同比增长56.93%。归母净利润5.21亿元,同比增长40.96%。归母扣非净利润4.97亿元,同比增长37.44%。基本每股收益0.94元。
点评:德赛西威前身为中欧电子工业有限公司,拥有外资基因立足国内,目前已经形成智能座舱、智能驾驶、智能网联三大产品线。
近年来购车者近年对汽车智能化的关注度持续提升,智能驾驶及智能座舱的渗透率处于快速提升状态。根据IHS的预测,2025年中国市场智能座舱新车渗透率预计可以超过75%(2021年为53%),市场规模可达1093.5亿元,CAGR达24.3%。而前装L1-L3级智能驾驶渗透率有望提升至2025年的80%(2021年为30%),行业规模862亿元,CAGR为30%。
智能座舱及智能驾驶供应商以传统Tier 1和外资电子企业为主,包括大陆集团、电装、博世、伟世通等,哈曼、阿尔派、歌乐等电子企业,占据了较大部分的市场份额。2020年我国前视ADAS系统供应商海外零部件巨头占据90%以上的市场份额,未来随着自主车企配置率的提升,自主品牌供应商有望加速成长。
公司所在的细分行业都处于高速发展中。上半年营业收入规模持续高增长主要得益于智能驾驶产品、智能座舱产品业务规模、单车配置价值的快速增长,以及新客户、新项目落地后销量的快速爬坡。
【重点公告掘金】
瑞可达(688800.SH)发布半年度业绩,净利润1.26亿元,同比增长242.82%
瑞可达公告称,2022年半年度公司实现营收7.34亿元,同比增长112.57%;归母净利润1.26亿元,同比增长242.82%;扣非净利润1.13亿元,同比增长228.07%。基本每股收益1.17元。
点评:瑞可达专注于连接系统产品的设计开发和制造,产品应用领域包括汽车、通信、工业及其他行业。公司具备包含连接器件、组件和模块的完整产品链供应能力,是国内少有的同时具备光、电、微波连接器产品研发和生产能力的企业之一。
目前汽车智能化趋势带动汽车摄像头、激光雷达等传感器用量大幅增长,连接器新生需求应运而生。传统燃油车以低压连接器为主,单车价值量约为 400-500元;新能源汽车电动化、智能化的趋势,分别催生了高压连接器与高速连接器的需求,单车价值量将增至3000-4500元。
此外,新能源汽车的换电模式创造了换电连接器的新生需求,换电连接器是电池包唯一的电接口,需要同时提供高压、低压、通信及接地的混装连接,单车价值量约1000元。公司主要客户包括美国T公司、蔚来汽车、上汽集团、长安汽车、奇瑞汽车、宁德时代、鹏辉能源等。
上半年公司新能源业务增长迅猛,销售收入增加。此外公司大力开展前瞻性预研、新产品开发、工艺技术创新、产品迭代、研发人员引进,研发投入3,223.54万元,同比增长94.28%。
思瑞浦(688536.SH)发布半年度业绩:净利润2.35亿元,同比增长51.89%,拟每10股转增4.9股
思瑞浦发布公告表示,2022年半年度公司实现营收9.98亿元,同比增长105.89%;归母净利润2.35亿元,同比增长51.89%;扣非净利润1.93亿元,同比增长63.02%。基本每股收益2.93元。公司拟以资本公积向全体股东每10股转增4.9股。
点评:起家信号链,全面拓展电源管理,延展数模混合能力同时加码车规、隔离。思瑞浦2012年成立,致力于高性能模拟集成电路产品设计。公司信号链产品齐全,具备国际水平竞争产品力。CMOS全高清视频滤波器,零漂运算放大器,主流能耗监控芯片(转换器),接口产品四类产品接近或领先于国际水平。
公司持续拓展能力圈,产品端发力电源管理、MCU等领域;2021年电源管理营收高增1276%至2.98亿元。应用端持续强化泛工业、汽车领域实力。同时公司与代工企业深度合作,封测端加大设备投放,强化交付能力。
据SIA测算,2021年全球模拟电路市场规模740亿美金,yoy+33.10%。IC insights预测2021~2026模拟IC CAGR为11.8%。中国模拟IC需求占全球比重60%,使用模拟集成电路产品约占世界产量45%,而我国模拟芯片产量仅占世界份额的10%左右。巨大的产业缺口为本土集成电路公司提供了良好发展机遇。
上半年,公司持续在信号链模拟芯片和电源管理芯片领域进行技术拓展,高精度模拟芯片性能继续提升,产品的质量和可靠性达到汽车电子的高可靠性要求。实现了营收和利润的较高速度增长。
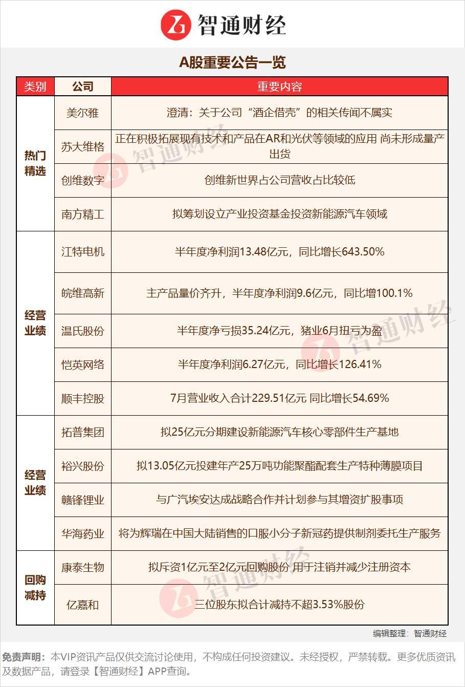
【A股重要公告一览】

【免责声明】本VIP资讯产品仅供交流讨论使用,不构成任何投资建议。未经授权,严禁转载。更多优质资讯及数据产品,请登录【智通财经】APP查询。




