小米集团:市场地位仍稳固 良好的发展势头仍维持!
小米集团-W(01810)发布截至2022年3月31日止3个月业绩,该集团取得收入人民币733.52亿元,同比下滑4.6%;毛利127.1亿元,同比下降10.2%;经调整净利润28.59亿元,同比下降52.9%。研发开支34.95亿元
点评:手机业务方面,2022年第一季度,小米全球智能手机出货量3990万台,同比下滑17.8%,主要受核心零部件供应持续短缺、消费疲软和去年高基数的影响。但市占率12.6%维持稳定,排名保持全球第三。
高端化策略成功,2022Q1小米手机ASP达1189元,同比增长+14.1%,且在中国大陆地区定价在4000元至6000元区间的智能手机市场份额中,位列安卓厂商第一。但ASP上涨并未能成功拉动手机业务毛利率的增长,毛利率同比下滑3pct至9.88%
互联网业务方面,2022年3月全球MIUI月活跃用户数达到5.29亿,同比增长1.04亿;中国大陆MIUI月活跃用户数达到1.36亿,同比增长1700万。AIoT平台已连接设备数4.78亿,同比增长36.2%。表明在互联网监管趋严的环境下,小米庞大的硬件出货量依然可以维持互联网用户基础的增长。
总体来看,小米尽管面临手机业务供给端和需求端的不利冲击,但产品结构有所优化,而且公司在持续推进高端化战略。零部件短缺问题将得到解决,随着疫情封控的解除,零部件成本上涨将对公司带来较大的成本压力和利润冲击也会逐步消解。从财报看,高端化、AIoT等发展战略所打开的良好势头仍然得以维持,公司市场地位也相对稳固。此外,秋季新品发布情况值得关注。
复星医药:首款基于类病毒颗粒的肿瘤免疫药物,获VerImmune公司授权
复星医药(02196)发布公告称,VerImmune授权公司控股子公司Fosun Pharma USA使用其专有技术和专利在中国大陆及港澳台地区、及治疗、缓解、诊断或预防人类或动物疾病领域内独家临床开发、进口及商业化基于类病毒颗粒的肿瘤免疫药物VERI-101。产品由 VerImmune负责生产、供货。
点评:VERI-101产品是基于类病毒颗粒的肿瘤免疫药物,目前尚处于临床前研究阶段。该产品通过引导并活化人体对巨细胞病毒产生的免疫记忆至肿瘤,以对抗和治疗癌症。根据截至目前的研究,许可产品表现出单药以及与免疫点抑制剂联合针对多种实体瘤的潜力。目前全球范围内尚无针对肿瘤免疫的类病毒颗粒产品上市获批。
2022年第一季度公司实现营业收入103.82亿元,同比增长28.87%;归母扣非净利润8.01亿元,增长21.73%。2021年下半年上市的汉曲优(曲妥珠单抗)、苏可欣(马来酸阿伐曲泊帕),Gland Pharma的肝素系列产品,以及新冠mRNA疫苗复必泰继续作为增长的主引擎带动销售收入增长。2022年3月26日,治疗不可切除或转移性高度微卫星不稳定型成人晚期实体瘤的PD-1类产品“斯鲁利单抗”(国内第七款PD-1)获国家药监局附批准上市。
肿瘤免疫治疗领域是当前生物医学研究的前沿,同时也是复星医药战略布局的重点方向之一。本次合作将有利于丰富集团肿瘤治疗领域的产品管线,并拓展前沿生物治疗技术和产品,尤其是肿瘤免疫治疗领域的布局。
北京能源国际(00686):与山西电勘院合作,建设100兆瓦光伏项目
山西省电力勘测设计院向公司非全资附属公司“灵石京合”提供EPC服务,以建设光伏发电项目,代价约为人民币5.35亿元。项目位于中国山西省晋中市灵石县,计划建设容量为100MWh。
点评:北京能源国际致力成为全球领先的生态发展解决方案供应商,主要从事发电站及其他可再生能源项目的开发、投资、营运及管理。
昨天(5月18日),欧盟委员会披露新的能源计划,表示从现在到2027年,REPowerEU需要额外投资2100亿欧元。其中,加速可再生能源的部署是REPowerEU的主要支柱之一。去年四季度格拉斯哥峰会上,全球140多个国家签署了碳中和与碳达峰的目标年份承诺书。
而此前5月6日中办国办发布的《关于推进以县城为重要载体的城镇化建设的意见》中表示,在有条件的地区推进屋顶分布式光伏发电。光伏发电是中国能源转型的主要途径之一,行业前景极为广阔。
截至2021年底,拥有97座太阳能发电站及7座风力发电站,总装机容量约4,168.02MWh,2021年全年发电量3,879,751兆瓦时。电网覆盖北京、河北、内蒙古、陕西、青海、广东等多个省/自治区。发展潜力较大。
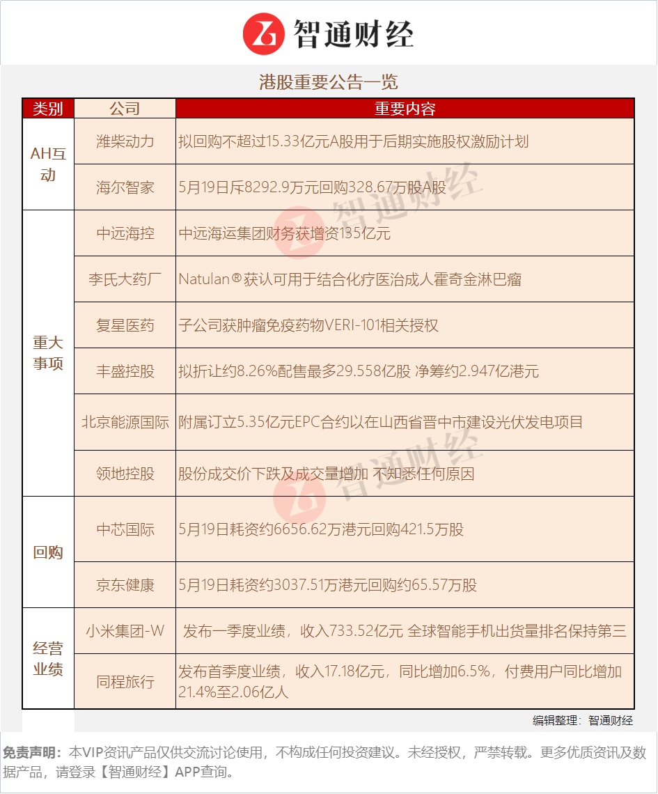
【港股重要公告一览】

【免责声明】本VIP资讯产品仅供交流讨论使用,不构成任何投资建议。未经授权,严禁转载。更多优质资讯及数据产品,请登录【智通财经】APP查询。