【头条公告解读】
【君实生物:VV116临床试验取得重大进展,填补国内自研新冠小分子药空白!】
今日《Emerging Microbes & Infections》杂志发表了君实(688180.SH,01877)VV116对Omicron感染受试者临床研究数据。结果表明VV116对非重症Omicron感染患者核酸转阴时间具有积极影响。
点评:
5月10日公司在公告中提到君实VV116已于乌兹别克斯坦上市。今天EMI杂志内容对VV116的实验结果给出了积极评价,有望加速推进上市进程,填补国内自研新冠小分子药物市场空白。
目前,关于VV116已开展的临床试验包括:(1)2022年4月在中国开展的与辉瑞Paxlovid头对头对比治疗轻中症新冠患者的安全性和有效性的III期临床试验;(2)针对轻中症患者的一项双盲、随机、安慰剂对照的国际多中心II/III期临床试验;(3)2022年4月底,香港中文大学临床研究中心与中大医院合作开展VV116香港临床试验,作为香港首个针对新冠肺炎研发的口服药物临床研究。(4)针对中重症患者也有一项国际多中心、随机、双盲III期试验正在进行,3月已完成首例患者入组及给药。
君实生物是一家创新驱动型生物制药公司。具备完整的从创新药物的发现和开发、在全球范围内的临床研究、大规模生产到商业化的全产业链能力。
公司注重研发投入,2022Q1研发费用5.11亿元,同比增长13.37%,占营业收入81.16%。目前公司产品管线已从2020年的30个扩展至51个,在研产品涉及7种药物形式,覆盖肿瘤、代谢、免疫、感染、神经5大治疗领域。其中商业化阶段产品3项;23项在研产品处于临床试验阶段;超过25项在研产品处在临床前开发阶段,持续增长动力十足。
【重要公告解读】
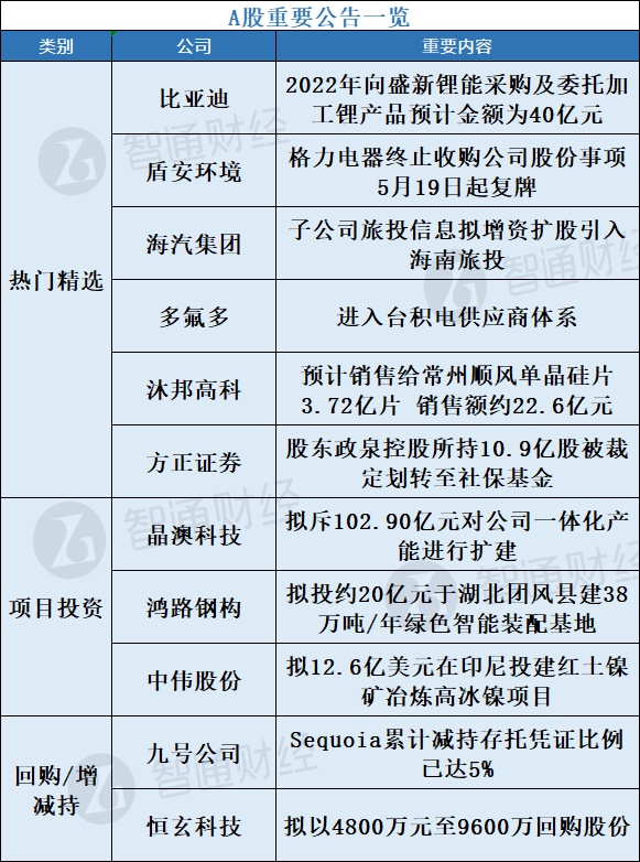
【比亚迪&盛新锂能:40亿大单确保上游战略供应,技术、产业、产品多层面周期叠加!】
公告:
比亚迪(002594.SZ,01211)发布公告,同意公司及控股子公司向新增关联方盛新锂能(002240.SZ)采购及委托加工锂产品的2022年日常关联交易预计金额为40亿元人民币。
点评:
2022年是比亚迪技术、产品、产业等多个层面的收获年份。技术层面,开发刀片电池、DM-i超级混动、e平台3.0等颠覆性技术优势逐步显现,通过新能源技术整合,强产品力将成为公司向上突破的利器。
产业层面,半导体业务IPO审核持续顺利推进中;动力电池业务将与蔚来、小米建立合作,与头部电池企业宁德时代的差距有望逐步缩小;零部件业务外拓+整车开启“产品周期”赋能。
产品层面,4月3日宣布停产燃油车,加速纯电与混动。今年多个新品车型上市。具体来看,22M3海洋网军舰系列首款车型——驱逐舰05上市;后续护卫舰07、海豹、海鸥、海狮等多款车型有望逐步上市。汉系列高经济性DMi与高动力性DM-p车型正式发布并开启预售。产品强周期已至,差异化定位的产品网将持续助力公司发挥品牌溢价效应,推动公司销量持续超预期增长。
Q1公司营收达668.25亿元(+63.02%),其中汽车及其他业务贡献458.92亿元,同比+117.48%。归母净利润达8.08亿元(+240.59%)。Q1汽车销量29.14万辆,其中新能源销量28.6万辆,占国内市场份额约26.7%,连续四个季度第一。汽车及其他业务实现6.90亿元。单车利润2,368元,环比+35.86%。公司保持研发高投入,专注新能车领域,Q1研发费用23.61亿元(+93.94%),研发费用率占营收3.53%。
此次与盛新锂能签订40亿元的交易协议,有利于公司加强上游原材料资源战略供应,有效保障公司新能源汽车业务扩展对锂产品的需求。
【多氟多:进入台积电供应体系,为台积电(南京)提供高纯电子化学品】
公告:
多氟多(002407.SZ)公告称,公司在经过台湾积体电路制造股份有限公司南京工厂现场审核和多轮上线测试后,目前正式进入台积电(TSM.US)合格供应商体系,并于近期开始向台积电(南京)有限公司批量交付高纯电子化学品材料。
点评:
公司已在氟化工行业深耕20余年,主要从事高性能无机氟化物、电子化学品、锂离子电池及材料等领域的研发、生产和销售。现有20万吨/年无水氢氟酸产能和33万吨/年氟化铝产能。目前发展的两大方向为新能车和精细电子化工(氟化工)。
新能车方面,行业高景气带动六氟磷酸锂需求高增。公司现拥有1.5万吨/年的六氟磷酸锂产能,预计2025年底实现10万吨/年。新型锂盐的布局处于行业前列,现具备1600吨/年LiFSI(双氟磺酰亚胺锂)产能,规划4万吨LiFSI、1万吨二氟磷酸锂产能。有望率先打开成长空间。
精细电子化工方面,公司是国内首个突破UPSSS级氢氟酸生产技术并具有相关生产线的企业,高技术壁垒是公司显著的护城河。现在建电子化工产能包括年产3万吨超净高纯电子级氢氟酸、年产3万吨超净高纯湿电子化学品、100吨高纯乙硅烷、100吨高纯氟氮混合气、300吨高纯四氟化硅等项目。
纳入台积电供应商是公司下游发展重大突破。公司称今年下半年将根据市场情况逐步释放产能,为国内外客户提供更多更优的产品和服务。

【免责声明】本VIP资讯产品仅供交流讨论使用,不构成任何投资建议。未经授权,严禁转载。更多优质资讯及数据产品,请登录【智通财经】APP查询。




