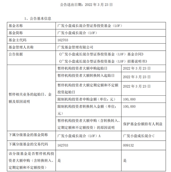
智通财经APP获悉,3月23日,广发基金公告称,刘格菘管理的广发小盘成长LOF自3 月 23 日起暂停机构投资者大额申购,调整机构投资者单日单个基金账户申购(含定期定额和不定额投资业务)及转换转入本基金的业务限额为 10万元。广发基金表示,暂停机构投资者大额申购的原因是保护基金份额持有人利益。

智通财经APP获悉,3月23日,广发基金公告称,刘格菘管理的广发小盘成长LOF自3 月 23 日起暂停机构投资者大额申购,调整机构投资者单日单个基金账户申购(含定期定额和不定额投资业务)及转换转入本基金的业务限额为 10万元。广发基金表示,暂停机构投资者大额申购的原因是保护基金份额持有人利益。
