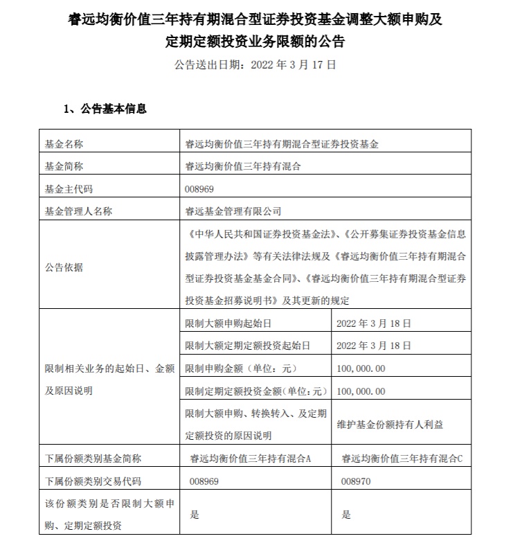
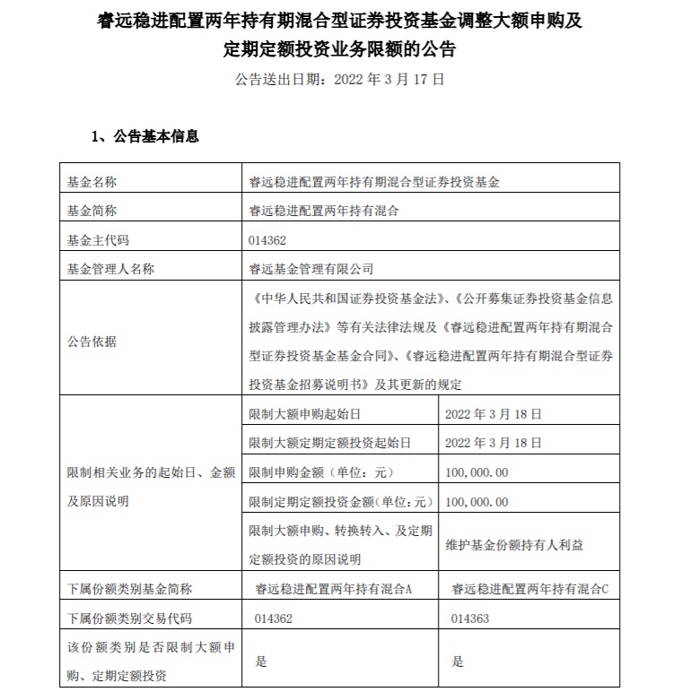
智通财经APP获悉,3月17日,由“老将”赵枫管理的睿远均衡价值基金发布调整大额申购及定期定额投资业务限额的公告,其中指出,自2022年3月18日起,该基金限制申购及定期定额投资金额由1万元调高至10万元。同日,由饶刚管理的“固收+”基金睿远稳进配置基金也发布公告,自3月18日起,限制申购及定期定额投资金额由2万元调高至10万元。
此前1月14日,上述两只基金曾宣布自1月17日起调高大额申购上限,睿远均衡价值限制申购及定期定额投资金额由1,000元调高至10,000元;睿远稳进配置亦将开放日常申购、定投,并限制大额申购,具体为单个基金账户单日申购(含定投)金额不超过2万元。







