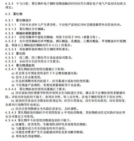
智通财经APP获悉,3月11日,国家烟草专卖局公开征求对《电子烟》国家标准(二次征求意见稿)的意见。其中指出,雾化物设计不应对未成年人产生诱导性,不应使产品特征风味呈现除烟草外的其他风味。雾化物应含有烟碱。此外,使用电子烟烟液的电子烟烟具和烟弹应具有封闭结构,防止人为填充。使用电子烟烟液的电子烟烟具和烟弹应具有良好的密封性,不应出现漏液。电子烟烟具应具有防儿童启动功能和防止意外启动的保护功能。

本文编选自“国家烟草专卖局官网”,智通财经编辑:楚芸玮。
智通财经APP获悉,3月11日,国家烟草专卖局公开征求对《电子烟》国家标准(二次征求意见稿)的意见。其中指出,雾化物设计不应对未成年人产生诱导性,不应使产品特征风味呈现除烟草外的其他风味。雾化物应含有烟碱。此外,使用电子烟烟液的电子烟烟具和烟弹应具有封闭结构,防止人为填充。使用电子烟烟液的电子烟烟具和烟弹应具有良好的密封性,不应出现漏液。电子烟烟具应具有防儿童启动功能和防止意外启动的保护功能。

本文编选自“国家烟草专卖局官网”,智通财经编辑:楚芸玮。