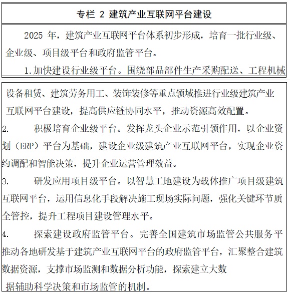
智通财经APP获悉,1月25日,住建部印发《“十四五”建筑业发展规划》。规划提到,2025年,建筑产业互联网平台体系初步形成,培育一批行业级、企业级、项目级平台和政府监管平台。加快建设行业级平台。围绕部品部件生产采购配送、工程机械设备租赁、建筑劳务用工、装饰装修等重点领域推进行业级建筑产业互联网平台建设,提高供应链协同水平,推动资源高效配置。积极培育企业级平台。发挥龙头企业示范引领作用,以企业资源计划(ERP)平台为基础,建设企业级建筑产业互联网平台,实现企业资源集约调配和智能决策,提升企业运营管理效益。
规划还提到,2025年,形成一批建筑机器人标志性产品,实现部分领域批量化应用。推广部品部件生产机器人。以混凝土预制构件制作、钢构件下料焊接、隔墙板和集成厨卫生产等工厂生产关键工艺环节为重点,推进建筑机器人创新应用。加快研发施工机器人。以测量、材料配送、钢筋加工、混凝土浇筑、构部件安装、楼面墙面装饰装修、高空焊接、深基坑施工等现场施工环节为重点,加快建筑机器人研发应用。积极探索运维机器人。在建筑安全监测、安防巡检、高层建筑清洁等运维环节,加强建筑机器人应用场景探索。
原文如下:
住房和城乡建设部关于印发
“十四五”建筑业发展规划的通知
各省、自治区住房和城乡建设厅,直辖市住房和城乡建设(管)委,北京市规划和自然资源委,新疆生产建设兵团住房和城乡建设局,国务院有关部门建设司(局):
为指导和促进“十四五”时期建筑业高质量发展,根据《中华人民共和国国民经济和社会发展第十四个五年规划和2035年远景目标纲要》,我部组织编制了《“十四五”建筑业发展规划》。现印发给你们,请结合实际认真贯彻落实。
住房和城乡建设部
2022年1月19日
(此件公开发布)
附件:
“十四五”建筑业发展规划
本规划根据《中华人民共和国国民经济和社会发展第十四个五年规划和2035年远景目标纲要》编制,主要阐明“十四五”时期建筑业发展的战略方向,明确发展目标和主要任务,是行业发展的指导性文件。
一、总体要求
(一)规划背景。
“十三五”期间,我国建筑业改革发展成效显著,全国建筑业增加值年均增长5.1%,占国内生产总值比重保持在6.9%以上,建筑企业签订合同额年均增长12.5%,勘察设计企业营业收入年均增长24.1%,工程监理、造价咨询、招标代理等工程咨询服务企业营业收入年均增长均超过15%。2020年,全国建筑业总产值达26.39万亿元,实现增加值7.2万亿元,占国内生产总值比重达到7.1%,房屋施工面积149.47亿平方米,建筑业从业人数5366万人。建筑业作为国民经济支柱产业的作用不断增强,为促进经济增长、缓解社会就业压力、推进新型城镇化建设、保障和改善人民生活、决胜全面建成小康社会作出了重要贡献。
在取得成绩的同时,建筑业依然存在发展质量和效益不高的问题,集中表现为发展方式粗放、劳动生产率低、高耗能高排放、市场秩序不规范、建筑品质总体不高、工程质量安全事故时有发生等,与人民群众日益增长的美好生活需要相比仍有一定差距。
“十四五”时期是新发展阶段的开局起步期,是实施城市更新行动、推进新型城镇化建设的机遇期,也是加快建筑业转型发展的关键期。一方面,建筑市场作为我国超大规模市场的重要组成部分,是构建新发展格局的重要阵地,在与先进制造业、新一代信息技术深度融合发展方面有着巨大的潜力和发展空间。另一方面,我国城市发展由大规模增量建设转为存量提质改造和增量结构调整并重,人民群众对住房的要求从有没有转向追求好不好,将为建筑业提供难得的转型发展机遇。建筑业迫切需要树立新发展思路,将扩大内需与转变发展方式有机结合起来,同步推进,从追求高速增长转向追求高质量发展,从“量”的扩张转向“质”的提升,走出一条内涵集约式发展新路。
(二)指导思想。
以习近平新时代中国特色社会主义思想为指导,深入贯彻党的十九大和十九届历次全会精神,立足新发展阶段,完整、准确、全面贯彻新发展理念,构建新发展格局,坚持稳中求进工作总基调,以推动建筑业高质量发展为主题,以深化供给侧结构性改革为主线,以推动智能建造与新型建筑工业化协同发展为动力,加快建筑业转型升级,实现绿色低碳发展,切实提高发展质量和效益,不断满足人民群众对美好生活的需要,为开启全面建设社会主义现代化国家新征程奠定坚实基础。
(三)基本原则。
——坚持统筹谋划,系统推进。坚持问题导向、目标导向和结果导向,对标“十四五”时期经济社会发展目标和2035年远景目标,落实碳达峰、碳中和目标任务,加强前瞻性研究、全局性谋划和战略性布局,明确建筑业改革发展方向和目标任务,坚持整体推进与重点突破相结合,着力构建行业发展新格局。
——坚持市场主导,政府引导。持续完善建筑业管理体制机制,建设高标准建筑市场体系,深入推进“放管服”改革,进一步优化营商环境,充分发挥市场在资源配置中的决定性作用,更好发挥政府作用,有效激发建筑市场各方主体活力。
——坚持创新驱动,绿色发展。推广绿色化、工业化、信息化、集约化、产业化建造方式,推动新一代信息技术与建筑业深度融合,积极培育新产品、新业态、新模式,减少材料和能源消耗,降低建造过程碳排放量,实现更高质量、更有效率、更加公平、更可持续的发展。
——坚持质量第一,安全为本。统筹发展与安全,坚持人民至上、生命至上,坚决把质量安全作为行业发展的生命线,以数字化赋能为支撑,以信用管理为抓手,健全工程质量安全管理机制,强化政府监管作用,防范化解重大质量安全风险,着力提升建筑品质,不断增强人民群众获得感。
二、发展目标
(一)2035年远景目标。
以建设世界建造强国为目标,着力构建市场机制有效、质量安全可控、标准支撑有力、市场主体有活力的现代化建筑业发展体系。到2035年,建筑业发展质量和效益大幅提升,建筑工业化全面实现,建筑品质显著提升,企业创新能力大幅提高,高素质人才队伍全面建立,产业整体优势明显增强,“中国建造”核心竞争力世界领先,迈入智能建造世界强国行列,全面服务社会主义现代化强国建设。
(二)“十四五”时期发展目标。
对标2035年远景目标,初步形成建筑业高质量发展体系框架,建筑市场运行机制更加完善,营商环境和产业结构不断优化,建筑市场秩序明显改善,工程质量安全保障体系基本健全,建筑工业化、数字化、智能化水平大幅提升,建造方式绿色转型成效显著,加速建筑业由大向强转变,为形成强大国内市场、构建新发展格局提供有力支撑。
——国民经济支柱产业地位更加稳固。高质量完成全社会固定资产投资建设任务,全国建筑业总产值年均增长率保持在合理区间,建筑业增加值占国内生产总值的比重保持在左右。新一代信息技术与建筑业实现深度融合,催生一批新产品新业态新模式,壮大经济发展新引擎。
——产业链现代化水平明显提高。智能建造与新型建筑工业化协同发展的政策体系和产业体系基本建立,装配式建筑占新建建筑的比例达到30%以上,打造一批建筑产业互联网平台,形成一批建筑机器人标志性产品,培育一批智能建造和装配式建筑产业基地。
——绿色低碳生产方式初步形成。绿色建造政策、技术、实施体系初步建立,绿色建造方式加快推行,工程建设集约化水平不断提高,新建建筑施工现场建筑垃圾排放量控制在每万平方米300吨以下,建筑废弃物处理和再利用的市场机制初步形成,建设一批绿色建造示范工程。
——建筑市场体系更加完善。建筑法修订加快推进法律法规体系更加完善。企业资质管理制度进一步完善,个人执业资格管理进一步强化,工程担保和信用管理制度不断健全,工程造价市场化机制初步形成。工程建设组织模式持续优化,工程总承包和全过程工程咨询广泛推行。符合建筑业特点的用工方式基本建立,建筑工人实现公司化、专业化管理,中级工以上建筑工人达1000万人以上。
——工程质量安全水平稳步提升。建筑品质和使用功能不断提高,建筑施工安全生产形势持续稳定向好,重特大安全生产事故得到有效遏制。建设工程消防设计审查和验收平稳有序开展。城市轨道交通工程智慧化建设初具成效。工程抗震防灾能力稳步提升。质量安全技术创新和应用水平不断提高。
三、主要任务
(一)加快智能建造与新型建筑工业化协同发展。
1.完善智能建造政策和产业体系。
实施智能建造试点示范创建行动,发展一批试点城市,建设一批示范项目,总结推广可复制政策机制。加强基础共性和关键核心技术研发,构建先进适用的智能建造标准体系。发布智能建造新技术新产品创新服务典型案例,编制智能建造白皮书,推广数字设计、智能生产和智能施工。培育智能建造产业基地,加快人才队伍建设,形成涵盖科研、设计、生产加工、施工装配、运营等全产业链融合一体的智能建造产业体系。
2.夯实标准化和数字化基础。
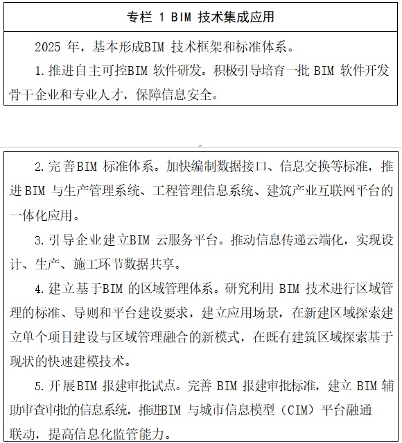
完善模数协调、构件选型等标准,建立标准化部品部件库,推进建筑平面、立面、部品部件、接口标准化,推广少规格、多组合设计方法,实现标准化和多样化的统一。加快推进建筑信息模型(BIM)技术在工程全寿命期的集成应用,健全数据交互和安全标准,强化设计、生产、施工各环节数字化协同,推动工程建设全过程数字化成果交付和应用。

3.推广数字化协同设计。
应用数字化手段丰富方案创作方法,提高建筑设计方案创作水平。鼓励大型设计企业建立数字化协同设计平台,推进建筑、结构、设备管线、装修等一体化集成设计,提高各专业协同设计能力。完善施工图设计文件编制深度要求,提升精细化设计水平,为后续精细化生产和施工提供基础。研发利用参数化、生成式设计软件,探索人工智能技术在设计中应用。研究应用岩土工程勘测信息挖掘、集成技术和方法,推进勘测过程数字化。
4.大力发展装配式建筑。
构建装配式建筑标准化设计和生产体系,推动生产和施工智能化升级,扩大标准化构件和部品部件使用规模,提高
装配式建筑综合效益。完善适用不同建筑类型装配式混凝土建筑结构体系,加大高性能混凝土、高强钢筋和消能减震、预应力技术集成应用。完善钢结构建筑标准体系,推动建立钢结构住宅通用技术体系,健全钢结构建筑工程计价依据,以标准化为主线引导上下游产业链协同发展。积极推进装配化装修方式在商品住房项目中的应用,推广管线分离、一体化装修技术,推广集成化模块化建筑部品,促进装配化装修与装配式建筑深度融合。大力推广应用装配式建筑,积极推进高品质钢结构住宅建设,鼓励学校、医院等公共建筑优先采用钢结构。培育一批装配式建筑生产基地。
5.打造建筑产业互联网平台。
加大建筑产业互联网平台基础共性技术攻关力度,编制关键技术标准、发展指南和白皮书。开展建筑产业互联网平台建设试点,探索适合不同应用场景的系统解决方案,培育一批行业级、企业级、项目级建筑产业互联网平台,建设政府监管平台。鼓励建筑企业、互联网企业和科研院所等开展合作,加强物联网、大数据、云计算、人工智能、区块链等新一代信息技术在建筑领域中的融合应用。

6.加快建筑机器人研发和应用。
加强新型传感、智能控制和优化、多机协同、人机协作等建筑机器人核心技术研究,研究编制关键技术标准,形成一批建筑机器人标志性产品。积极推进建筑机器人在生产、施工、维保等环节的典型应用,重点推进与装配式建筑相配套的建筑机器人应用,辅助和替代“危、繁、脏、重”施工作业。推广智能塔吊、智能混凝土泵送设备等智能化工程设备,提高工程建设机械化、智能化水平。

7.推广绿色建造方式。
持续深化绿色建造试点工作,提炼可复制推广经验。开展绿色建造示范工程创建行动,提升工程建设集约化水平,实现精细化设计和施工。培育绿色建造创新中心,加快推进关键核心技术攻关及产业化应用。研究建立绿色建造政策、技术、实施体系,出台绿色建造技术导则和计价依据,构建覆盖工程建设全过程的绿色建造标准体系。在政府投资工程和大型公共建筑中全面推行绿色建造。积极推进施工现场建筑垃圾减量化,推动建筑废弃物的高效处理与再利用,探索建立研发、设计、建材和部品部件生产、施工、资源回收再利用等一体化协同的绿色建造产业链。

(二)健全建筑市场运行机制。
1.加强建筑市场信用体系建设。
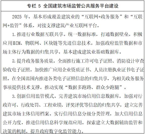
完善建筑市场信用管理政策体系,构建以信用为基础的新型建筑市场监管机制。完善全国建筑市场监管公共服务平台,加强对行政许可、行政处罚、工程业绩、质量安全事故、监督检查、评奖评优等信息的归集和共享,全面记录建筑市场各方主体信用行为。推进部门间信用信息共享,鼓励社会组织及第三方机构参与信用信息归集,丰富和完善建筑市场主体信用档案。实行信用信息分级分类管理,加强信用信息在政府采购、招标投标、行政审批、市场准入等事项中应用,根据市场主体信用情况实施差异化监管。加大对违法发包、转包、违法分包、资质资格挂靠等违法违规行为的查处力度,完善和实施建筑市场主体“黑名单”制度,开展失信惩戒,持续规范建筑市场秩序。

2.深化招标投标制度改革。
完善招标投标制度体系,进一步扩大招标人自主权,强化招标人首要责任。鼓励有条件的地区政府投资工程按照建设、使用分离的原则,实施相对集中专业化管理。优化评标方法,将投标人信用情况和工程质量安全情况作为评标重要指标,优先选择符合绿色发展要求的投标方案。积极推行采用“评定分离”方法确定中标人。完善设计咨询服务委托和计费模式,推广采用团队招标方式选择设计单位,探索设计服务市场化人工时计价模式,根据设计服务内容、深度和质
量合理确定设计服务价格,推动实现“按质择优、优质优价”。全面推行招标投标交易全过程电子化和异地远程评标,加大招标投标活动信息公开力度,加快推动交易、监管数据互联共享。规范招标投标异议投诉处理工作,强化事中事后监管,依法严肃查处规避招标、串通投标、弄虚作假等违法违规行为,及时纠正通过设立不合理条件限制或排斥外地企业承揽业务的做法,形成统一开放、竞争有序的市场环境。
3.完善企业资质管理制度。
深化建设工程企业资质管理制度改革,修订出台企业资质管理规定和标准,大幅压减企业资质类别和等级,放宽建筑市场准入限制。下放企业资质审批权限,推行企业资质审批告知承诺制和企业资质证书电子证照,简化各类证明事项,实现企业资质审批“一网通办”。加强企业资质与质量安全的联动管理,实行“一票否决”制,对发生质量安全事故的企业依法从严处罚,并在一定期限内不批准其资质申请。充分利用信息化手段加强资质审批后动态监管,将违法违规行为、质量安全问题多发或存在重大质量安全隐患的企业列为重点核查对象,不符合资质标准要求的依法撤回。
4.强化个人执业资格管理。
完善注册建筑师、勘察设计注册工程师、注册建造师、注册监理工程师和注册造价工程师管理制度,进一步明确注册人员权利、义务和责任。推进职业资格考试、注册、执业、
继续教育等制度改革,推行注册执业证书电子证照。提高注册人员执业实践能力,严格执行执业签字制度,探索建立个人执业保险制度,规范执业行为。在部分地区探索实行注册人员执业行为扣分制,扣分达到一定数量后限制执业并接受继续教育。弘扬职业精神,提升注册人员的专业素养和社会责任感。
5.推行工程担保制度。
加快推行投标担保、履约担保、工程质量保证担保和农民工工资支付担保,提升各类保证金的保函替代率。加快推行银行保函制度,探索工程担保公司保函和工程保证保险。落实建设单位工程款支付担保制度。大力推行电子保函,研究制定保函示范文本和电子保函数据标准,加大保函信息公开力度。
6.完善工程监理制度。
进一步夯实监理责任,明确职责范围,提高监理能力,整顿规范监理市场,优化市场环境。鼓励监理企业参与城市更新行动、新型城镇化建设、高品质绿色建筑建设。鼓励监理企业通过政府购买服务方式参与工程质量安全监督检查,强化工程监理在质量安全管理方面的作用。在铁路工程等领域推广重大工程建设项目监理向政府报告工作制度。推进监理行业标准化、信息化建设,组织行业协会、监理企业研究制定工程监理相关团体标准、企业标准和示范文本,推进BIM
技术、物联网、人工智能等现代信息技术在工程监理中的融合应用。
7.深化工程造价改革。
完善工程计价依据体系,从国情出发,借鉴国际做法,改进工程计量和计价规则,优化计价依据编制、发布和动态管理机制,更加适应市场化需要。搭建市场价格信息发布平台,鼓励企事业单位和行业协会通过平台发布人工、材料、机械等市场价格信息,进一步完善工程造价市场形成机制。加快建立国有资金投资工程造价数据库,加强工程造价数据积累,为相关工程概预算编制提供依据。强化建设单位造价管控责任,严格施工合同履约管理,全面推行施工过程价款结算和支付。完善造价咨询行业监管制度,构建政府主导、企业自治、行业自律、社会监督的协同监管新格局。
(三)完善工程建设组织模式。
1.推广工程总承包模式。
加快完善工程总承包相关的招标投标、工程计价、合同管理等制度规定,落实工程总承包单位工程设计、施工主体责任。以装配式建筑为重点,鼓励和引导建设内容明确、技术方案成熟的工程项目优先采用工程总承包模式。支持工程总承包单位做优做强、专业承包单位做精做专,提高工程总承包单位项目管理、资源配置、风险管控等综合服务能力,进一步延伸融资、运行维护服务。在工程总承包项目中推进
全过程BIM技术应用,促进技术与管理、设计与施工深度融合。鼓励建设单位根据实施效益对工程总承包单位给予奖励。
2.发展全过程工程咨询服务。
加快建立全过程工程咨询服务交付标准、工作流程、合同体系和管理体系,明确权责关系,完善服务酬金计取方式。发展涵盖投资决策、工程建设、运营等环节的全过程工程咨询服务模式,鼓励政府投资项目和国有企业投资项目带头推行。培养一批具有国际竞争力的全过程工程咨询企业和领军人才。
3.推行建筑师负责制。
在民用建筑工程项目中推行建筑师负责制,在统筹协调设计阶段各专业和环节基础上,推行建筑师负责工程建设全过程管理和服务。出台推行建筑师负责制指导意见,完善委托发包方式、服务标准、合同示范文本以及个人执业保险等配套制度。依据合同赋予建筑师代表建设单位签发指令和认可工程的权利,明确建筑师相应的设计主体责任和咨询管理责任,更好发挥建筑师对建筑品质管控作用。拓展设计咨询服务链条,促进工程设计咨询服务向专业化和价值链高端延伸。探索建立建筑前策划、后评估制度,优化项目前期技术策划,对已使用建筑的功能、效益、环境影响等进行综合评估,强化设计引领作用。
(四)培育建筑产业工人队伍。
1.改革建筑劳务用工制度。
鼓励建筑企业通过培育自有建筑工人、吸纳高技能技术工人和职业院校毕业生等方式,建立相对稳定的核心技术工人队伍。引导小微型劳务企业向专业作业企业转型发展,进一步做专做精。制定建筑工人职业技能标准和评价规范,推行终身职业技能培训制度。推动大型建筑业央企与高职院校合作办学,建设建筑产业工人培育基地,加强技能培训。推动各地制定施工现场技能工人基本配备标准,推行装配式建筑灌浆工、构件装配工、钢结构吊装工等特殊工种持证上岗。完善建筑职业(工种)人工价格市场化信息发布机制,引导建筑企业将建筑工人薪酬与技能等级挂钩。全面落实建筑工人劳动合同制度。
2.加强建筑工人实名制管理。
完善全国建筑工人管理服务信息平台,充分运用物联网、生物识别、区块链等新一代信息技术,实现建筑工人实名制、劳动合同、培训记录与考核评价、作业绩效与评价等方面的信息化管理。制定统一数据标准,加强各系统平台间数据对接互认,实现全国数据互联共享。将建筑工人管理数据与日常监管相结合,加强数据分析应用,提升监管效能。在建筑工人实名制管理的基础上,加强管理人员到岗履职监管,严格实行特种作业人员实名上岗,压实现场管理和技术
人员责任。
3.保障建筑工人合法权益。
健全保障建筑工人薪酬支付的长效机制,落实工资保证金、工资专用账户管理等制度,推行分包单位农民工工资委托施工总承包单位代发制度。完善建筑工人社会保险缴费机制,保障职业安全和健康权益。落实施工现场生活环境、劳动保护和作业环境基本配置,持续改善建筑工人生产生活环境。鼓励有条件的企业按照国家规定进行上岗前、在岗期间和离岗时的职业健康检查。
(五)完善工程质量安全保障体系。
1.提升工程建设标准水平。
完善建筑工程质量标准体系,提高安全标准,强化工程质量保障的标准化措施。进一步完善建筑性能标准,合理确定节能、室内外环境质量、无障碍、适老化等建筑品质指标。研究制订绿色建筑设计、施工、运行维护标准体系,完善既有建筑绿色改造技术及评价标准,编制超低能耗、近零能耗建筑相关标准。
2.落实工程质量安全责任。
全面落实工程建设各方主体及项目负责人质量安全责任,进一步明确责任边界,构建以建设单位为首要责任的质量安全主体责任体系。完善责任追溯机制,加大质量安全责任追究力度,依法依规严肃事故查处。严格执行工程质量终
身责任制,落实法定代表人授权书、质量终身责任承诺书和永久性标牌制度。研究制定施工安全风险防控和重大隐患排查治理标准,建立健全双重预防工作机制。完善安全生产许可证制度,探索推行“全国一证、分省管理”方式。
3.全面提高工程质量安全监管水平。
健全工程质量安全监督机制,完善省、市、县三级监管体系,厘清层级监管职责,严格落实监管责任。依托全国工程质量安全监管平台和地方各级监管平台,大力推进“互联网+监管”,充分运用大数据、云计算等信息化手段和差异化监督方式,实现“智慧”监督。完善质量安全监管和执法衔接机制,提高精准执法和服务水平。加强工程质量安全监督队伍建设,加大专业人员培训力度,强化层级监督考核机制,提升监督队伍标准化、专业化水平。组织开展全国工程质量检测行业专项治理行动,规范检测市场秩序,依法严厉打击弄虚作假等违法违规行为。


4.构建工程质量安全治理新局面。
加快工程质量安全信用体系建设,进一步健全质量安全信用信息归集、公开制度,加大守信激励和失信惩戒力度。完善安全生产处罚机制,严格落实安全生产事故“一票否决”制度。大力发展工程质量保险,积极开展质量保险顶层设计研究,以城市为单位启动新一轮质量保险试点,加快推动全国工程质量保险信息系统建设。制定建筑施工安全生产责任保险实施办法,建立健全投保理赔事故预防机制。推动建立建筑工程质量评价制度,形成可量化的评价指标和评价机
制,鼓励通过政府购买服务,委托具备条件的第三方机构独立开展质量评价。推进实施住宅工程质量信息公示制度,充分发挥社会监督约束作用。推动建设工程消防技术服务市场化,规范技术服务行为。
5.强化勘察设计质量管理。
健全完善勘察设计质量管理制度,修订勘察质量管理办法,制定设计质量管理办法。强化施工图审查作用,全面推广数字化审查,探索推进BIM审查和人工智能审查。推动建立勘察设计质量监管信息系统,加强勘察设计质量全过程信息化监管,加大对违反法律法规和工程建设强制性标准问题的查处力度,建立施工图审查关键信息公开制度。加强和改进消防设计审查管理,探索推进技术审查与行政审批分离,推动消防设计技术审查第三方服务发展。推动将消防设计技术审查和施工图审查同步开展,提高审查质量和效率。
6.优化工程竣工验收制度。
完善住宅分户验收制度,鼓励购房者参与分户验收,按户留存影像资料,作为住宅交付档案。细化《住宅质量保证书》《住宅使用说明书》,制定发布示范文本,明确“两书”规范格式和基本内容。试行建设单位按套出具住宅质量合格证明文件。规范消防验收管理,推动消防验收纳入竣工联合验收,统一出具验收意见。
7.推进工程质量安全管理标准化和信息化。
全面推行工程质量安全手册制度,加快健全手册体系,完善建筑施工企业和工程项目安全生产标准化考评制度。研究制定装配式建筑质量安全管理制度,运用信息化手段,实现部品部件生产质量可追溯管理,加强竖向节点连接等施工关键环节质量安全管控。深化施工安全领域“证照分离”改革,推进涉企、涉人证照电子化,实现建筑施工特种作业操作资格证书信息联网和一站式查询。制定建筑工程材料、工艺、设备鼓励应用和限制淘汰名录,推广安全先进适用的建造技术,限制淘汰落后工艺。

(六)稳步提升工程抗震防灾能力。
1.健全工程抗震防灾制度和标准体系。
落实《建设工程抗震管理条例》有关规定,全面梳理现行制度体系,加快制修订配套规章制度。不断完善工程抗震
防灾技术标准体系,加大标准前期研究力度,加快制定工程抗震鉴定和加固标准,制修订工程减震隔震等抗震新技术应用标准,为提升工程抗震防灾水平提供支撑。
2.严格建设工程抗震设防监管。
加强建设工程抗震标准实施监督和抗震设防质量监管,建立重点地区重大建设工程抗震设防专篇编制制度,完善超限高层建筑工程抗震设防审批、市政工程抗震设防专项论证制度。全面落实位于高烈度设防地区、地震重点监视防御区建筑抗震设防要求,保障新建学校、幼儿园、医院、养老机构、儿童福利机构、应急指挥中心、应急避难场所、广播电视等建筑满足设防地震下正常使用要求。落实工程抗震责任企业及从业人员信用记录制度,加大信用信息公开力度。
3.推动工程抗震防灾产业和技术发展。
推动工程抗震防灾产业发展,支持新型经济快速抗震加固、新型减隔震、结构主被动一体化等技术成果转化。建立隔震减震装置质量信息全过程追溯管理机制,探索隔震减震装置质量信息公示制度,发挥社会监督约束作用,保障产业健康发展。加强抗震防灾基础理论和应用研究,逐步实现工程抗震计算软件和大型设备等关键核心技术基本自主可控。
4.提升抗震防灾管理水平和工程抗震能力。
全面完成第一次全国自然灾害综合风险普查房屋建筑和市政设施调查,建立全国统一的房屋建筑和市政基础设施
工程抗震防灾基础数据库,利用信息化手段提高工程抗震防灾管理的现代化水平,为城市信息模型(CIM)平台建设和工程建设数字化监管提供基础数据。加强房屋建筑和市政基础设施抗震性能鉴定工作,推进实施地震易发区房屋设施加固工程,提升既有建筑抗震能力。
(七)加快建筑业“走出去”步伐。
1.推进工程建设标准国际化。
加强与有关国际标准化组织的交流合作,参与国际标准化战略、政策和规则制定。主动参与国际标准编制和管理工作,积极主导国际标准制定。加快我国工程建设标准外文版编译,鼓励重要标准制修订同步翻译。加强与“一带一路”沿线国家及地区的多边双边工程建设标准交流与合作,推动我国标准转化为国际或区域标准。加强我国标准在援外工程、“一带一路”建设工程中的推广应用。
2.提高企业对外承包能力。
鼓励我国建筑企业、工程设计等咨询服务企业参与共建“一带一路”,积极开展国际工程承包和劳务合作。支持企业开展工程总承包和全过程工程咨询业务,推动对外承包业务向项目融资、设计咨询、运营维护管理等高附加值领域拓展,逐步提高我国企业在国际市场上的话语权和竞争力。加强对外承包工程监督管理,规范企业海外经营行为。
3.加强国际交流与合作。
加快推动与“一带一路”沿线国家及地区签订双边工程建设合作备忘录,加强政府主管部门沟通协调和信息共享,共同推动建筑企业“走出去”。推进注册建筑师等工程建设领域执业资格国际互认,拓展青年人才交流合作渠道,加快培养熟悉国际规则的复合型人才。
四、保障措施
(一)强化规划实施。
各地要加大统筹、协调和支持力度,建立协同推进机制,明确任务分工,加强动态跟踪,确保规划各项目标任务落到实处。鼓励行业协会积极向政府部门反馈规划实施情况和政策建议,发挥好行业自律作用,提升服务行业和企业的能力。
(二)开展评估考核。
加强对规划实施情况的统计监测和绩效评估,根据任务进展情况、阶段目标完成情况、技术发展新动向等对规划进行动态调整。完善监督考核机制,对规划实施效果显著的地区予以通报表扬,督促规划组织实施不到位的地区加大工作力度。
(三)加强宣传引导。
各地要及时总结可复制可推广的实践经验,广泛宣传规划实施的新进展和新成效,调动社会各界支持建筑业高质量发展的积极性,营造良好的发展环境。
本文编选自“住房和城乡建设部”官网;智通财经编辑:谢青海。



