为了稳增长,政策上多次强调,要适度超前开展基础设施投资。1月10日,国常会指出,加快推进“十四五”规划《纲要》和专项规划确定的重大项目,扩大有效投资。从现阶段的规划看,基建投资的主线相比以往有何不同?主要投资哪些方向?哪些项目值得期待?对“十四五”规划《纲要》确定基建项目进行梳理。
1.基建“适度超前”:有何不同?
去年,我国经济总量恢复正常后,基建投资表现偏弱。从两年平均增速看,2021年,我国基建投资增长0.6%,不仅与固定资产投资增速3.9%有着明显差距,也不及疫情前的水平。究其原因,主要在于财政对经济的支持力度有所减弱,一方面,基建相关的财政预算支出增速偏低。另一方面,专项债的发行进度偏慢。

近期,经济面临新的下行压力,当前处于爬坡过坎的关口。决策层多次强调,适度超前开展基础设施投资。对于资金来源,一方面,去年四季度,专项债发行约1.2万亿元,明显高于近年同期。这部分资金更多在今年一季度形成实物工作量。另一方面,去年12月,财政部向各地提前下达2022年新增专项债限额1.46万亿元,并要求今年一季度早发行、早使用。这意味着在资金来源较为充足的情况下,今年上半年基建投资或将成为稳增长的重要抓手。

对于投资对象,1月10日,国务院常务会议指出,要加快推进“十四五”规划《纲要》确定的102项重大工程项目和专项规划重点项目实施。
回看“十四五”规划《纲要》,并且通过梳理近期出台的专项规划,我们认为今年基建投向与以往有所不同。首先,相比传统基建,新基建的投资比重或将提升。其次,对于新城建,保障性租赁住房建设是新的亮点,与之前棚改集中于城镇棚户区和城中村相比,该项目更多聚焦于净人口流入较多的城市。同时,城镇老旧小区改造和管道改造也会加快。最后,对于重大基础设施投资,在能源领域,关注风电、光伏等清洁能源基地建设和特高压输电通道建设。在水利和交通领域,关注国家水网骨干工程和交通强国建设工程。

2.新基建:数字经济的支撑
做强做优做大数字经济,离不开新基建的支撑。1月12日国务院印发《“十四五”数字经济发展规划》,提出到2025年,数字经济迈向全面扩展期,数字经济核心产业增加值占GDP比重达到10%。数字经济的高质量发展对于新基建的投入要求也相应提高。
目前我国新基建主要分为三类,其中信息类基建以5G基建和数据中心建设为代表。截至2021年年底,我国累计建成开通5G基站达142.5万个。根据《“十四五”信息通信行业发展规划》,2025年每万人拥有5G基站数达到26个。我们预计,2025年我国5G基站数量或将达到364万个。
对于融合类新基建,充电桩的建设值得关注。1月21日,国家发改委等印发《关于进一步提升电动汽车充电基础设施服务保障能力的实施意见》,提出到“十四五”末,我国形成适度超前、布局均衡、智能高效的充电基础设施体系,能够满足超过2000万辆电动汽车充电需求。


3.新城建:聚焦保障房
对于新城建投资,我们认为主要聚焦于三方面。1)是扩大保障性租赁住房供给。住建部表示,“十四五”期间,40个重点城市初步计划新增650万套(间)。其中,2022年建设筹集保障性租赁住房240万套(间)。
2)是加快城镇老旧小区改造。2019至2021年,我国累计新开工改造城镇老旧小区11.4万个,其中2021年达到5.56万个。“十四五”期间,我国将基本完成2000年底前建成的、约21.9万个城镇老旧小区改造任务。这意味着2022年,城镇老旧小区改造仍会全面推进,并带动相关基础设施、服务设施以及公共区域的修缮等投资。

3)是加强管道改造和建设。在去年年底的中央经济工作会议中,习总书记指出,要求“十四五”期间,必须把管道改造和建设作为重要的一项基础设施工程来抓。根据“十四五”规划《纲要》,我国将以31个重点防洪城市和大江大河沿岸沿线城市为重点,提升改造城市蓄滞洪空间、堤防、护岸、河道、防洪工程、排水管网等防洪排涝设施。

4.重大基建项目:关注能源转型
对于重大基础设施投资,主要集中于能源、水利、交通三个领域。
随着“双碳”建设的深入推进,清洁能源的推广步伐势必加快。根据《中国应对气候变化的政策与行动》白皮书,2020年,我国非化石能源发电装机总规模达到9.8亿千瓦,占总装机的比重达到44.7%,其中风电、光伏装机容量分别达到2.8亿千瓦、2.5亿千瓦,较2005年分别增加了3000多倍和200多倍。碳达峰方案提出,到2030年,风电、太阳能发电总装机容量将达到12亿千瓦以上,这也意味着相应的投资将进一步扩大。
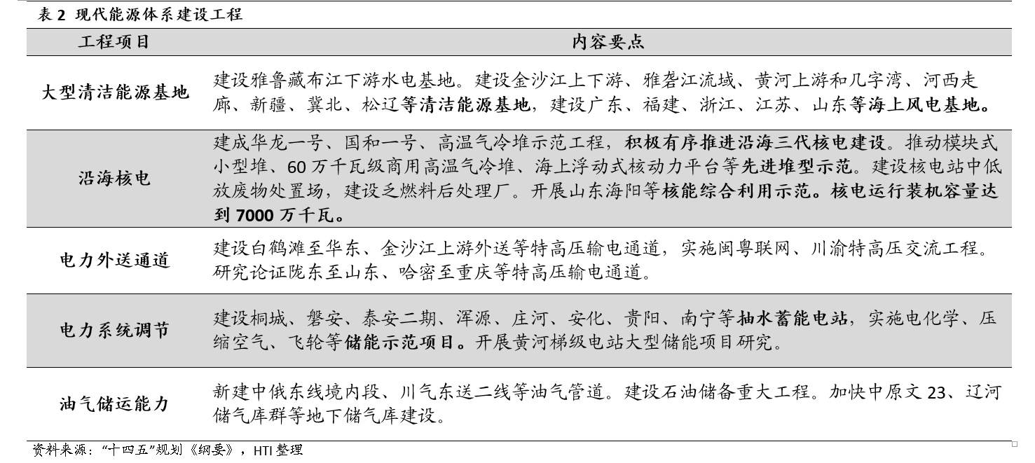
对应到投资项目上,清洁能源基地的建设值得关注。“十四五”规划《纲要》提出,大力提升风电、光伏发电规模,加快发展东中部分布式能源,有序发展海上风电,加快西南水电基地建设,安全稳妥推动沿海核电建设,建设一批多能互补的清洁能源基地。
除此之外,加快完善电力系统建设,其中特高压的建设规模或将快速攀升。在建设项目上,“十四五”规划《纲要》提出,建设白鹤滩至华东、金沙江上游外送等特高压输电通道。在建设规模上,根据《中国能源报》,“十四五”期间,国网规划建设特高压工程“24交14直”,总投资达到3800亿元。其中,2022年国网计划开工“10交3直”共13条特高压线路。


在交通领域,关注交通强国建设工程。“十四五”规划《纲要》提出,加强出疆入藏、中西部地区、沿江沿海沿边战略骨干通道建设,新增城际铁路和市域(郊)铁路运营里程3000公里,新改建高速公路里程2.5万公里。建设京津冀、长三角、粤港澳大湾区世界级港口群,新增民用运输机场30个以上。推进120个左右国家物流枢纽建设。

作为“两新一重”的核心,水利建设是重要的基建投资领域。早在2014年5月21日,国常会提出,2020年前分步建设172项重大水利工程。在此期间,我国水利建设投资保持较高规模。今年1月10日,国常会提出,要推动抓紧实施前期已论证多年的重大水利项目。
我们认为,2020-2022年重点推进的150项重大水利工程或将是投资重点,其中有96项涉及京津冀协同发展、长江经济带发展、黄河流域生态保护和高质量发展等国家重大战略。根据发改委匡算,这些工程总投资1.29万亿元,100亿元以上的项目达到27个。从项目类型看,主要可以分为5种。其中防洪减灾工程、灌溉节水和供水工程、水资源优化配置工程分别为56项、55项和26项,合计占比达到91.3%。截至2021年,150项重大水利工程已批复67项,累计开工62项。

对于重大水利工程项目的内容,在结合“十四五”规划《纲要》后,我们认为以下几点值得关注。在重大引调水方面,推动南水北调东中线后续工程建设,建设珠三角水资源配置、渝西水资源配置等工程。在供水灌溉方面,推进新疆库尔干等大型水库建设,实施黄河河套等大型灌区续建配套和现代化改造,推进四川向家坝等大型灌区建设。在防洪减灾方面,建设雄安新区防洪工程等工程。在智慧水利方面,根据2021年《关于大力推进智慧水利建设的指导意见》,到2025年我国将建成七大江河数字孪生流域。

本文选编自微信公众号“海通国际研究部HAI”;作者:梁中华;智通财经编辑:谢雨霞。




