智通财经APP获悉,12月3日,工信部印发《“十四五”工业绿色发展规划》提出,到2025年,工业产业结构、生产方式绿色低碳转型取得显著成效,绿色低碳技术装备广泛应用,能源资源利用效率大幅提高,绿色制造水平全面提升,为2030年工业领域碳达峰奠定坚实基础。碳排放强度持续下降。单位工业增加值二氧化碳排放降低18%,钢铁、有色金属、建材等重点行业碳排放总量控制取得阶段性成果。污染物排放强度显著下降。有害物质源头管控能力持续加强,清洁生产水平显著提高,重点行业主要污染物排放强度降低10%。
全文如下
“十四五”工业绿色发展规划
一、面临形势
(一)发展基础
“十三五”以来,工业领域以传统行业绿色化改造为重点,以绿色科技创新为支撑,以法规标准制度建设为保障,大力实施绿色制造工程,工业绿色发展取得明显成效。
产业结构不断优化。初步建立落后产能退出长效机制,钢铁行业提前完成1.5亿吨去产能目标,电解铝、水泥行业落后产能已基本退出。高技术制造业、装备制造业增加值占规模以上工业增加值比重分别达到15.1%、33.7%,分别提高了3.3和1.9个百分点。
能源资源利用效率显著提升。规模以上工业单位增加值能耗降低约16%,单位工业增加值用水量降低约40%。重点大中型企业吨钢综合能耗水耗、原铝综合交流电耗等已达到世界先进水平。2020年,十种主要品种再生资源回收利用量达到3.8亿吨,工业固废综合利用量约20亿吨。
清洁生产水平明显提高。燃煤机组全面完成超低排放改造,6.2亿吨粗钢产能开展超低排放改造。重点行业主要污染物排放强度降低20%以上。
绿色低碳产业初具规模。截至2020年底,我国节能环保产业产值约7.5万亿元。新能源汽车累计推广量超过550万辆,连续多年位居全球第一。太阳能电池组件在全球市场份额占比达71%。
绿色制造体系基本构建。研究制定468项节能与绿色发展行业标准,建设2121家绿色工厂、171家绿色工业园区、189家绿色供应链企业,推广近2万种绿色产品,绿色制造体系建设已成为绿色转型的重要支撑。
(二)发展环境
我国力争2030年前实现碳达峰、2060年前实现碳中和,是以习近平同志为核心的党中央经过深思熟虑作出的重大战略决策。“十四五”时期,是我国应对气候变化、实现碳达峰目标的关键期和窗口期,也是工业实现绿色低碳转型的关键五年。
当前,我国仍处于工业化、城镇化深入发展的历史阶段,传统行业所占比重依然较高,战略性新兴产业、高技术产业尚未成为经济增长的主导力量,能源结构偏煤、能源效率偏低的状况没有得到根本性改变,重点区域、重点行业污染问题没有得到根本解决,资源环境约束加剧,碳达峰、碳中和时间窗口偏紧,技术储备不足,推动工业绿色低碳转型任务艰巨。同时,绿色低碳发展是当今时代科技革命和产业变革的方向,绿色经济已成为全球产业竞争重点。一些发达经济体正在谋划或推行碳边境调节机制等绿色贸易制度,提高技术要求,实施优惠贷款、补贴关税等鼓励政策,对经贸合作和产业竞争提出新的挑战,增加了我国绿色低碳转型的成本和难度。
面对新形势、新任务、新要求,要提高政治站位,迎难而上,攻坚克难,坚定不移走生态优先、绿色低碳的高质量发展道路。
二、总体思路
(一)指导思想
以习近平新时代中国特色社会主义思想为指导,全面贯彻党的十九大和十九届二中、三中、四中、五中、六中全会精神,深入贯彻习近平生态文明思想,立足新发展阶段,完整、准确、全面贯彻新发展理念,构建新发展格局,落实制造强国、网络强国战略,以推动高质量发展为主题,以供给侧结构性改革为主线,以碳达峰碳中和目标为引领,以减污降碳协同增效为总抓手,统筹发展与绿色低碳转型,深入实施绿色制造,加快产业结构优化升级,大力推进工业节能降碳,全面提高资源利用效率,积极推行清洁生产改造,提升绿色低碳技术、绿色产品、服务供给能力,构建工业绿色低碳转型与工业赋能绿色发展相互促进、深度融合的现代化产业格局,支撑碳达峰碳中和目标任务如期实现。
(二)基本原则
目标导向。坚持把推动碳达峰碳中和目标如期实现作为产业结构调整、促进工业全面绿色低碳转型的总体导向,全面统领减污降碳和能源资源高效利用。
效率优先。坚持把提高能源资源利用效率放在首位,推进能源资源科学配置、高效利用,优化生产流程和工艺,提高单位能源资源产出效率,促进节能降耗、提质增效。
创新驱动。坚持把创新作为第一驱动力,强化科技创新和制度创新,优化创新体系,激发创新活力,加快绿色低碳科技革命,培育壮大工业绿色发展新动能。
市场主导。坚持有效市场和有为政府相结合,发挥企业主体作用,发挥市场机制配置资源的决定性作用,以高质量的绿色供给激发绿色新需求,引导绿色新消费。
系统推进。坚持把绿色低碳发展作为一项多维、立体、系统工程,统筹工业经济增长和低碳转型、绿色生产和绿色消费的关系,协同推进各行业、各地区绿色发展。
(三)主要目标
到2025年,工业产业结构、生产方式绿色低碳转型取得显著成效,绿色低碳技术装备广泛应用,能源资源利用效率大幅提高,绿色制造水平全面提升,为2030年工业领域碳达峰奠定坚实基础。
碳排放强度持续下降。单位工业增加值二氧化碳排放降低18%,钢铁、有色金属、建材等重点行业碳排放总量控制取得阶段性成果。
污染物排放强度显著下降。有害物质源头管控能力持续加强,清洁生产水平显著提高,重点行业主要污染物排放强度降低10%。
能源效率稳步提升。规模以上工业单位增加值能耗降低13.5%,粗钢、水泥、乙烯等重点工业产品单耗达到世界先进水平。
资源利用水平明显提高。重点行业资源产出率持续提升,大宗工业固废综合利用率达到57%,主要再生资源回收利用量达到4.8亿吨。单位工业增加值用水量降低16%。
绿色制造体系日趋完善。重点行业和重点区域绿色制造体系基本建成,完善工业绿色低碳标准体系,推广万种绿色产品,绿色环保产业产值达到11万亿元。布局建设一批标准、技术公共服务平台。
三、主要任务
(一)实施工业领域碳达峰行动
加强工业领域碳达峰顶层设计,提出工业整体和重点行业碳达峰路线图、时间表,明确实施路径,推进各行业落实碳达峰目标任务、实行梯次达峰。
制定工业碳达峰路线图。深入落实《2030年前碳达峰行动方案》,制定工业领域和钢铁、石化化工、有色金属、建材等重点行业碳达峰实施方案,统筹谋划碳达峰路线图和时间表。强化标准、统计、核算和信息系统建设,提升降碳基础能力。结合不同行业技术现状和发展趋势,力争有条件的行业率先实现碳达峰。
明确工业降碳实施路径。基于流程型、离散型制造的不同特点,明确钢铁、石化化工、有色金属、建材等行业的主要碳排放生产工序或子行业,提出降碳和碳达峰实施路径。推动煤炭等化石能源清洁高效利用,提高可再生能源应用比重。加快氢能技术创新和基础设施建设,推动氢能多元利用。支持企业实施燃料替代,加快推进工业煤改电、煤改气。对以煤、石油焦、渣油、重油等为燃料的锅炉和工业窑炉,采用清洁低碳能源替代。通过流程降碳、工艺降碳、原料替代,实现生产过程降碳。发展绿色低碳材料,推动产品全生命周期减碳。探索低成本二氧化碳捕集、资源化转化利用、封存等主动降碳路径。
开展降碳重大工程示范。发挥中央企业、大型企业集团示范引领作用,在主要碳排放行业以及绿色氢能与可再生能源应用、新型储能、碳捕集利用与封存等领域,实施一批降碳效果突出、带动性强的重大工程。推动低碳工艺革新,实施降碳升级改造,支持取得突破的低碳零碳负碳关键技术开展产业化示范应用,形成一批可复制、可推广的技术和经验。
加强非二氧化碳温室气体管控。有序开展对氧化亚氮、氢氟碳化物、全氟化碳、六氟化硫等其他温室气体排放的管控。落实《〈蒙特利尔议定书〉基加利修正案》,启动聚氨酯泡沫、挤出基苯乙烯泡沫、工商制冷空调等重点领域含氢氯氟烃淘汰管理计划,加强生产线改造、替代技术研究和替代路线选择,推动含氢氯氟烃削减。


(二)推进产业结构高端化转型
加快推进产业结构调整,坚决遏制“两高”项目盲目发展,依法依规推动落后产能退出,发展战略性新兴产业、高技术产业,持续优化重点区域、流域产业布局,全面推进产业绿色低碳转型。
推动传统行业绿色低碳发展。加快钢铁、有色金属、石化化工、建材、纺织、轻工、机械等行业实施绿色化升级改造,推进城镇人口密集区危险化学品生产企业搬迁改造。落实能耗“双控”目标和碳排放强度控制要求,推动重化工业减量化、集约化、绿色化发展。对于市场已饱和的“两高”项目,主要产品设计能效水平要对标行业能耗限额先进值或国际先进水平。严格执行钢铁、水泥、平板玻璃、电解铝等行业产能置换政策,严控尿素、磷铵、电石、烧碱、黄磷等行业新增产能,新建项目应实施产能等量或减量置换。强化环保、能耗、水耗等要素约束,依法依规推动落后产能退出。
壮大绿色环保战略性新兴产业。着力打造能源资源消耗低、环境污染少、附加值高、市场需求旺盛的产业发展新引擎,加快发展新能源、新材料、新能源汽车、绿色智能船舶、绿色环保、高端装备、能源电子等战略性新兴产业,带动整个经济社会的绿色低碳发展。推动绿色制造领域战略性新兴产业融合化、集群化、生态化发展,做大做强一批龙头骨干企业,培育一批专精特新“小巨人”企业和制造业单项冠军企业。
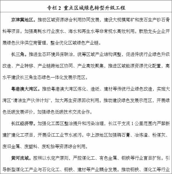
优化重点区域绿色低碳布局。在严格保护生态环境前提下,提升能源资源富集地区能源资源的绿色供给能力,推动重点开发地区提高清洁能源利用比重和资源循环利用水平,引导生态脆弱地区发展与资源环境相适宜的特色产业和生态产业,鼓励生态产品资源丰富地区实现生态优势向产业优势转化。加快打造以京津冀、长三角、粤港澳大湾区等区域为重点的绿色低碳发展高地,积极推动长江经济带成为我国生态优先绿色发展主战场,扎实推进黄河流域生态保护和高质量发展。


(三)加快能源消费低碳化转型
着力提高能源利用效率,构建清洁高效低碳的工业用能结构,将节能降碳增效作为控制工业领域二氧化碳排放的关键措施,持续提升能源消费低碳化水平。
提升清洁能源消费比重。鼓励氢能、生物燃料、垃圾衍生燃料等替代能源在钢铁、水泥、化工等行业的应用。严格控制钢铁、煤化工、水泥等主要用煤行业煤炭消费,鼓励有条件地区新建、改扩建项目实行用煤减量替代。提升工业终端用能电气化水平,在具备条件的行业和地区加快推广应用电窑炉、电锅炉、电动力设备。鼓励工厂、园区开展工业绿色低碳微电网建设,发展屋顶光伏、分散式风电、多元储能、高效热泵等,推进多能高效互补利用。
提高能源利用效率。加快重点用能行业的节能技术装备创新和应用,持续推进典型流程工业能量系统优化。推动工业窑炉、锅炉、电机、泵、风机、压缩机等重点用能设备系统的节能改造。加强高温散料与液态熔渣余热、含尘废气余热、低品位余能等的回收利用,对重点工艺流程、用能设备实施信息化数字化改造升级。鼓励企业、园区建设能源综合管理系统,实现能效优化调控。积极推进网络和通信等新型基础设施绿色升级,降低数据中心、移动基站功耗。
完善能源管理和服务机制。加快节能标准更新,强化新建项目能源评估审查。依据节能法律法规和强制性节能标准,定期对各类项目特别是“两高”项目进行监督检查。规范节能监察执法、创新监察方式、强化结果应用,探索开展跨地区节能监察,实现重点用能行业企业、重点用能设备节能监察全覆盖。强化以电为核心的能源需求侧管理,引导企业提高用能效率和需求响应能力。开展节能诊断,为企业节能管理提供服务。

(四)促进资源利用循环化转型
坚持总量控制、科学配置、全面节约、循环利用原则,强化资源在生产过程的高效利用,削减工业固废、废水产生量,加强工业资源综合利用,促进生产与生活系统绿色循环链接,大幅提高资源利用效率。
推进原生资源高效化协同利用。统筹国际国内两大资源来源,加强资源跨区域跨产业优化配置,全面合理开发铁矿石、磷矿石、有色金属等矿产资源,加强钒钛磁铁矿中钒钛资源、磷矿石中氟资源等共伴生矿产资源的开发。加强钢铁、有色金属、建材、化工企业间原材料供需结构匹配,促进有效、协同供给,强化企业、园区、产业集群之间的循环链接,提高资源利用水平。
推进再生资源高值化循环利用。培育废钢铁、废有色金属、废塑料、废旧轮胎、废纸、废弃电器电子产品、废旧动力电池、废油、废旧纺织品等主要再生资源循环利用龙头骨干企业,推动资源要素向优势企业集聚,依托优势企业技术装备,推动再生资源高值化利用。统筹用好国内国际两种资源,依托互联网、区块链、大数据等信息化技术,构建国内国际双轨、线上线下并行的再生资源供应链。鼓励建设再生资源高值化利用产业园区,推动企业聚集化、资源循环化、产业高端化发展。统筹布局退役光伏、风力发电装置、海洋工程装备等新兴固废综合利用。积极推广再制造产品,大力发展高端智能再制造。
推进工业固废规模化综合利用。推进尾矿、粉煤灰、煤矸石、冶炼渣、工业副产石膏、赤泥、化工渣等大宗工业固废规模化综合利用。推动钢铁窑炉、水泥窑、化工装置等协同处置固废。以工业资源综合利用基地为依托,在固废集中产生区、煤炭主产区、基础原材料产业集聚区探索建立基于区域特点的工业固废综合利用产业发展模式。鼓励有条件的园区和企业加强资源耦合和循环利用,创建“无废园区”和“无废企业”。实施工业固体废物资源综合利用评价,通过以评促用,推动有条件的地区率先实现新增工业固废能用尽用、存量工业固废有序减少。



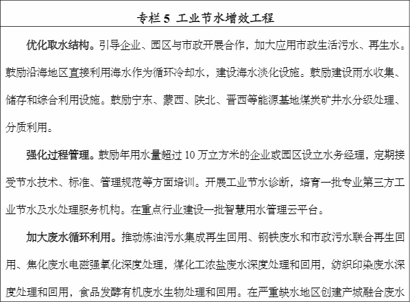
推进水资源节约利用。按照以水定产的原则,加强对高耗水行业的定额管理,开展水效对标达标。推进企业、园区用水系统集成优化,实现串联用水、分质用水、一水多用和梯级利用。鼓励重点行业加大对市政污水及再生水、海水、雨水、矿井水等非常规水的利用,减少新水取用量。推动企业建立完善节水管理制度,建立智慧用水管理平台,实现水资源高效利用。开展工业废水循环利用试点示范,引导重点行业、重点地区加强工业废水处理后回用。


(五)推动生产过程清洁化转型
强化源头减量、过程控制和末端高效治理相结合的系统减污理念,大力推行绿色设计,引领增量企业高起点打造更清洁的生产方式,推动存量企业持续实施清洁生产技术改造,引导企业主动提升清洁生产水平。
健全绿色设计推行机制。强化全生命周期理念,全方位全过程推行工业产品绿色设计。在生态环境影响大、产品涉及面广、产业关联度高的行业,创建绿色设计示范企业,探索行业绿色设计路径,带动产业链、供应链绿色协同提升。构建基于大数据和云计算等技术的绿色设计平台,强化绿色设计与绿色制造协同关键技术供给,加大绿色设计应用。聚焦绿色属性突出、消费量大的工业产品,制定绿色设计评价标准,完善标准采信机制。引导企业采取自我声明或自愿认证的方式,开展绿色设计评价。
减少有害物质源头使用。严格落实电器电子、汽车、船舶等产品有害物质限制使用管控要求,减少铅、汞、镉、六价铬、多溴联苯、多溴二苯醚等使用。研究制定道路机动车辆有害物质限制使用管理办法,更新电器电子产品管控范围的目录,制修订电器电子、汽车产品有害物质含量限值强制性标准,编制船舶有害物质清单及检验指南,持续推进有害物质管控要求与国际接轨。强化强制性标准约束作用,大力推广低(无)挥发性有机物含量的涂料、油墨、胶黏剂、清洗剂等产品。推动建立部门联动的监管机制,建立覆盖产业链上下游的有害物质数据库,充分发挥电商平台作用,创新开展大数据监管。
削减生产过程污染排放。针对重点行业、重点污染物排放量大的工艺环节,研发推广过程减污工艺和设备,开展应用示范。聚焦京津冀及周边地区、汾渭平原、长三角地区等重点区域,加大氮氧化物、挥发性有机物排放重点行业清洁生产改造力度,实现细颗粒物(PM2.5)和臭氧协同控制。聚焦长江、黄河等重点流域以及涉重金属行业集聚区,实施清洁生产水平提升工程,削减化学需氧量、氨氮、重金属等污染物排放。严格履行国际环境公约和有关标准要求,推动重点行业减少持久性有机污染物、有毒有害化学物质等新污染物产生和排放。制定限期淘汰产生严重环境污染的工业固体废物的落后生产工艺设备名录。
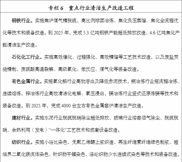
升级改造末端治理设施。在重点行业推广先进适用环保治理装备,推动形成稳定、高效的治理能力。在大气污染防治领域,聚焦烟气排放量大、成分复杂、治理难度大的重点行业,开展多污染物协同治理应用示范。深入推进钢铁行业超低排放改造,稳步实施水泥、焦化等行业超低排放改造。加快推进有机废气(VOCs)回收和处理,鼓励选取低耗高效组合工艺进行治理。在水污染防治重点领域,聚焦涉重金属、高盐、高有机物等高难度废水,开展深度高效治理应用示范,逐步提升印染、造纸、化学原料药、煤化工、有色金属等行业废水治理水平。


(六)引导产品供给绿色化转型
增加绿色低碳产品、绿色环保装备供给,引导绿色消费,创造新需求,培育新模式,构建绿色增长新引擎,为经济社会各领域绿色低碳转型提供坚实保障。
加大绿色低碳产品供给。构建工业领域从基础原材料到终端消费品全链条的绿色产品供给体系,鼓励企业运用绿色设计方法与工具,开发推广一批高性能、高质量、轻量化、低碳环保产品。打造绿色消费场景,扩大新能源汽车、光伏光热产品、绿色消费类电器电子产品、绿色建材等消费。倡导绿色生活方式,继续推广节能、节水、高效、安全的绿色智能家电产品。推动电商平台设立绿色低碳产品销售专区,建立销售激励约束机制,支持绿色积分等“消费即生产”新业态。
大力发展绿色环保装备。研发和推广应用高效加热、节能动力、余热余压回收利用等工业节能装备,低能耗、模块化、智能化污水、烟气、固废处理等工业环保装备,源头分类、过程管控、末端治理等工艺技术装备。加快农作物秸秆、畜禽粪污等生物质供气、供电及农膜污染治理等农村节能环保装备推广应用。发展新型墙体材料一体化成型、铜铝废碎料等工业固废智能化破碎分选及综合利用成套装备,退役动力电池智能化拆解及高值化回收利用装备。发展工程机械、重型机床、内燃机等再制造装备。
创新绿色服务供给模式。打造一批重点行业碳达峰碳中和公共服务平台,面向企业、园区提供低碳规划和低碳方案设计、低碳技术验证和碳排放、碳足迹核算等服务。建立重点工业产品碳排放基础数据库,完善碳排放数据计量、收集、监测、分析体系。推广合同能源管理、合同节水管理、环境污染第三方治理等服务模式。积极培育绿色制造系统解决方案、第三方评价、城市环境服务等专业化绿色服务机构,提供绿色诊断、研发设计、集成应用、运营管理、评价认证、培训等服务,积极参与绿色服务国际标准体系和服务贸易规则制定。

(七)加速生产方式数字化转型
以数字化转型驱动生产方式变革,采用工业互联网、大数据、5G等新一代信息技术提升能源、资源、环境管理水平,深化生产制造过程的数字化应用,赋能绿色制造。
建立绿色低碳基础数据平台。加快制定涵盖能源、资源、碳排放、污染物排放等数据信息的绿色低碳基础数据标准。分行业建立产品全生命周期绿色低碳基础数据平台,统筹绿色低碳基础数据和工业大数据资源,建立数据共享机制,推动数据汇聚、共享和应用。基于平台数据,开展碳足迹、水足迹、环境影响分析评价。
推动数字化智能化绿色化融合发展。深化产品研发设计、生产制造、应用服役、回收利用等环节的数字化应用,加快人工智能、物联网、云计算、数字孪生、区块链等信息技术在绿色制造领域的应用,提高绿色转型发展效率和效益。推动制造过程的关键工艺装备智能感知和控制系统、过程多目标优化、经营决策优化等,实现生产过程物质流、能量流等信息采集监控、智能分析和精细管理。打造面向产品全生命周期的数字孪生系统,以数据为驱动提升行业绿色低碳技术创新、绿色制造和运维服务水平。推进绿色技术软件化封装,推动成熟绿色制造技术的创新应用。
实施“工业互联网+绿色制造”。鼓励企业、园区开展能源资源信息化管控、污染物排放在线监测、地下管网漏水检测等系统建设,实现动态监测、精准控制和优化管理。加强对再生资源全生命周期数据的智能化采集、管理与应用。推动主要用能设备、工序等数字化改造和上云用云。支持采用物联网、大数据等信息化手段开展信息采集、数据分析、流向监测、财务管理,推广“工业互联网+再生资源回收利用”新模式。
(八)构建绿色低碳技术体系
推动新技术快速大规模应用和迭代升级,抓紧部署前沿技20术研究,完善产业技术创新体系,强化科技创新对工业绿色低碳转型的支撑作用。
加快关键共性技术攻关突破。针对基础元器件和零部件、基础工艺、关键基础材料等实施一批节能减碳研究项目。集中优势资源开展减碳零碳负碳技术、碳捕集利用与封存技术、零碳工业流程再造技术、复杂难用固废无害化利用技术、新型节能及新能源材料技术、高效储能材料技术等关键核心技术攻关,形成一批原创性科技成果。开展化石能源清洁高效利用技术、再生资源分质分级利用技术、高端智能装备再制造技术、高效节能环保装备技术等共性技术研发,强化绿色低碳技术供给。
加强产业基础研究和前沿技术布局。加强基础理论、基础方法、前沿颠覆性技术布局,推进碳中和、二氧化碳移除与低成本利用等前沿绿色低碳技术研究。开展智能光伏、钙钛矿太阳能电池、绿氢开发利用、一氧化碳发酵制酒精、二氧化碳负排放技术以及臭氧污染、持久性有机污染物、微塑料、游离态污染物等新型污染物治理技术装备基础研究,稳步推进团聚、微波除尘等技术集成创新。
加大先进适用技术推广应用。定期编制发布低碳、节能、节水、清洁生产和资源综合利用等绿色技术、装备、产品目录,遴选一批水平先进、经济性好、推广潜力大、市场亟需的工艺装备技术,鼓励企业加强设备更新和新产品规模。


激发各类市场主体创新活力。以市场为导向,鼓励绿色低碳技术研发,实施绿色技术创新攻关行动,在绿色低碳领域培育建设一批制造业创新中心、产业创新中心、工程研究中心、技术创新中心等创新平台,着力解决跨行业、跨领域关键共性技术问题。强化企业创新主体地位,支持企业整合科研院所、高校、产业园区等力量建立市场化运行的绿色技术创新联合体。加速科技成果转化,支持建立绿色技术创新项目孵化器、创新创业基地。加快绿色低碳技术工程化产业化突破,发挥大企业支撑引领作用,培育制造业绿色竞争新优势。支持创新型中小微企业成长为创新重要发源地。
(九)完善绿色制造支撑体系
健全绿色低碳标准体系,完善绿色评价和公共服务体系,强化绿色服务保障,构建完整贯通的绿色供应链,全面提升绿色发展基础能力。
健全绿色低碳标准体系。立足产业结构调整、绿色低碳技术发展需求,完善绿色产品、绿色工厂、绿色工业园区和绿色供应链评价标准体系,制修订一批低碳、节能、节水、资源综合利用等重点领域标准及关键工艺技术装备标准。鼓励制定高于现行标准的地方标准、团体标准和企业标准。强化先进适用标准的贯彻落实,扩大标准有效供给。推动建立绿色低碳标准采信机制,推进重点标准技术水平评价和实施效果评估,畅通迭代优化渠道。推进绿色设计、产品碳足迹、绿色制造、新能源、新能源汽车等重点领域标准国际化工作。
打造绿色公共服务平台。优化自我评价、社会评价与政府引导相结合的绿色制造评价机制,强化对社会评价机构的监督管理。培育一批绿色制造服务供应商,提供产品绿色设计与制造一体化、工厂数字化绿色提升、服务其他产业绿色化等系统解决方案。完善绿色制造公共服务平台,创新服务模式,面向重点领域提供咨询、检测、评估、认定、审计、培训等一揽子服务。
强化绿色制造标杆引领。围绕重点行业和重要领域,持续推进绿色产品、绿色工厂、绿色工业园区和绿色供应链管理企业建设,遴选发布绿色制造名单。鼓励地方、行业创建本区域、本行业的绿色制造标杆企业名单。实施对绿色制造名单的动态化管理,探索开展绿色认证和星级评价,强化效果评估,建立有进有出的动态调整机制。将环境信息强制性披露纳入绿色制造评价体系,鼓励绿色制造企业编制绿色低碳发展年度报告。
贯通绿色供应链管理。鼓励工业企业开展绿色制造承诺机制,倡导供应商生产绿色产品,创建绿色工厂,打造绿色制造工艺、推行绿色包装、开展绿色运输、做好废弃产品回收处理,形成绿色供应链。推动绿色产业链与绿色供应链协同发展,鼓励汽车、家电、机械等生产企业构建数据支撑、网络共享、智能协作的绿色供应链管理体系,提升资源利用效率及供应链绿色化水平。
打造绿色低碳人才队伍。推进相关专业学科与产业学院建设,强化专业型和跨领域复合型人才培养。充分发挥企业、科研机构、高校、行业协会、培训机构等各方作用,建立完善多层次人才合作培养模式。依托各类引知引智计划,构筑集聚国内外科技领军人才和创新团队的绿色低碳科研创新高地。建立多元化人才评价和激励机制。推动国家人才发展重大项目对绿色低碳人才队伍建设支持。
完善绿色政策和市场机制。建立与绿色低碳发展相适应的投融资政策,严格控制“两高”项目投资,加大对节能环保、新能源、碳捕集利用与封存等的投融资支持力度。发挥国家产融合作平台作用,建设工业绿色发展项目库,推动绿色金融产品服务创新。推动运用定向降准、专项再贷款、抵押补充贷款等政策工具,引导金融机构扩大绿色信贷投放。健全政府绿色采购政策,加大绿色低碳产品采购力度。进一步完善惩罚性电价、差别电价、差别水价等政策。推进全国碳排放权和全国用能权交易市场建设,加强碳排放权和用能权交易的统筹衔接。
四、保障措施
(一)加强规划组织实施
强化部际、部省、央地间协同合作,建立责任明确、协调有序、监管有力的工作体系。加强沟通协调,强化跨部门、跨区域协作,各地要结合实际制定出台配套政策,落实规划总体要求、目标和任务,打好政策“组合拳”。开展规划实施情况的动态监测和评估,推进规划落实。发挥行业协会、智库、第三方机构等的桥梁纽带作用,助力重点行业和重要领域绿色低碳发展。组织开展全国节能宣传周、全国低碳日、中国水周等活25动,加强各类媒体、公益组织舆论引导,宣传工业绿色发展政策法规、典型案例、先进技术。
(二)健全法律法规政策
推动修订《节约能源法》《循环经济促进法》《清洁生产促进法》等法律法规。贯彻落实《固体废物污染环境防治法》,健全配套政策。制定工业节能监察、工业资源综合利用、新能源汽车动力电池回收利用、绿色制造体系建设等管理办法。完善节能减排约束性指标管理。建立企业绿色信用等级评定机制,加大评定结果在财政、信贷、试点示范等方面的应用。完善企业信息披露制度,促进企业更好履行节能节水、减污降碳和职工责任关怀等社会责任。
(三)加大财税金融支持
鼓励地方财政加大对绿色低碳产业发展、技术研发等的支持力度,创新支持方式,引导更多社会资源投入工业绿色发展项目。扩大环境保护、节能节水等企业所得税优惠目录范围。开展绿色金融产品和工具创新,完善绿色金融激励机制,有序推进绿色保险。加强产融合作,出台推动工业绿色发展的产融合作专项政策,推动完善支持工业绿色发展的绿色金融标准体系和信息披露机制,支持绿色企业上市融资和再融资,降低融资费用,研究建立绿色科创属性判定机制。
(四)深化绿色国际合作
推动建立绿色制造国际伙伴关系,进一步拓展多边和双边26合作机制建设,加强与有关国际组织在绿色制造领域的合作交流。鼓励有条件的地方建设中外合作绿色工业园区,推动绿色技术创新成果在国内转化落地。大力建设绿色“一带一路”,扩大绿色贸易,共建一批绿色工厂和绿色供应链,加快绿色产品标准、认证、标识国际化步伐。依托重点科研院所、高校、企业,探索建立国际绿色低碳技术创新合作平台和培训基地。鼓励以绿色低碳技术装备为依托进行境外工程承包和劳务输出。
本文编选自“工业和信息化部”官网;智通财经编辑:黄明森。




