智通财经APP获悉,《上海市体育发展“十四五”规划》近日印发,规划提出,到2025年,上海基本建成全球著名体育城市,体育产业总规模比2020年翻一番,体育产业增加值占全市GDP的比重达2.0%左右;年度重大体育赛事经济影响达200亿元左右。积极引导社会资本参与体育产业发展,培育一批具有较强市场竞争力的大型体育产业集团、体育领域“独角兽”企业和上市公司。积极创建国家体育消费试点城市。发展“三大球”、路跑、冰雪、击剑、马术、帆船、电竞、航空、汽摩、定向等具有消费引领特征的体育项目,支持相关职业体育俱乐部发展。大力发展竞赛表演业,加速打造国际体育赛事之都。上海体育“十四五”主要指标共12个,涵盖全民健身、竞技体育、青少年体育、体育产业、体育赛事等领域,其中包括“十三五”沿用指标5个,新增指标7个。
全文如下:
上海市人民政府办公厅关于印发《上海市体育发展“十四五”规划》的通知
各区人民政府,市政府各委、办、局:
经市政府同意,现将《上海市体育发展“十四五”规划》印发给你们,请认真按照执行。
上海市人民政府办公厅
2021年8月13日
上海市体育发展“十四五”规划
体育是中华民族伟大复兴的标志性事业,是丰富城市文化、提振城市精神、彰显城市品质、促进国际交流的重要抓手,是提升市民群众获得感、幸福感最直接最有效的途径之一。体育发展是上海建设“五个中心”和具有世界影响力的社会主义现代化国际大都市的重要助力,也是上海继续当好全国改革开放排头兵和创新发展先行者的重要任务。根据《上海市国民经济和社会发展第十四个五年规划和二〇三五年远景目标纲要》和《上海全球著名体育城市建设纲要》,编制本规划。
一、发展现状
(一)全民健身成效显著
大力实施全民健身国家战略,推进健康上海建设,全民健身发展水平位居全国前列。创新举办第二、三届市民运动会、城市业余联赛等全民健身品牌活动,青少年体育公共服务体系建设初显成效,职工、老年人、妇女、农民、军人、残疾人、少数民族等体育健身活动广泛开展。截至2020年底,全市经常参加体育锻炼的人数比例45.7%,社会体育指导员占本市常住人口比例2.5‰,千人拥有固定健身团队2.33个,科学健身指导服务惠及广大市民;累计建成各类市民健身步道(绿道)和骑行道总长度1954公里、市民益智健身苑点17556个、市民球场2714片、市民健身步道(绿道)1669条、社区市民健身中心101个、市民游泳池37个、市民健身房186个。“十三五”期末,本市人均体育场地面积达到2.35平方米。
(二)竞技体育成绩优异
综合赛事成绩斐然,上海体育健儿在2016年里约奥运会上获得3枚金牌、3枚银牌、4枚铜牌,创造1项世界纪录,打破1项奥运会纪录;在里约残奥会上获得9枚金牌、10枚银牌、3枚铜牌,2人次破残奥会纪录;在2017年第十三届全运会上,获得29枚金牌、33枚银牌、24枚铜牌,包揽了足球比赛项目4枚金牌;在2018年雅加达亚运会上,获得19人次金牌,为中国体育代表团保持亚运会金牌榜第一作出了贡献;在2019年第二届全国青年运动会上,获得73枚金牌、72枚银牌、76枚铜牌。冬季项目同步发展,在2018年平昌冬奥会上,上海培养的运动员首次出现在冬奥会的赛场;在2020年第十四届全国冬季运动会上,实现金牌“零”的突破;女子冰球队取得2020年全国女子冰球锦标赛冠军,创造了单项冰雪项目全国最高级比赛的历史。上海上港足球俱乐部荣获2018赛季中超联赛冠军;上海绿地申花足球俱乐部夺得2017年、2019年中国足协杯冠军;上海男排连续6年勇夺联赛冠军。成功举办上海市第十六届运动会,优秀竞技体育后备人才不断涌现,全市青少年注册运动员超过3万人。
(三)体育产业快速发展
截至2019年底,全市体育产业总规模1780.88亿元,增加值558.96亿元,占全市GDP的1.5%;人均体育消费2849元,占人均可支配收入的4.1%。体育产业每年保持两位数以上较快增幅,体育服务业增加值占比达86.9%,达到西方发达国家或地区水平。2019年,全市体育产业主营机构单位数量达到22385家,较2015年底7938家增长2.8倍。创建国家级体育产业示范基地3家、示范单位8家、示范项目7个,市级体育产业示范基地4家、示范单位22家、示范项目21个。徐汇区、杨浦区成功入选国家体育消费试点城市。三邻桥、翔立方、游悉谷入选全国体育服务综合体典型案例。推进上海联合产权交易所体育资源交易平台建设,支持举办中国国际体育用品博览会,组织举办体育资源配置上海峰会等活动。体育与文化、旅游、健康、购物、互联网等领域加快融合发展。长三角体育产业协作取得积极成效。
(四)体育赛事量质齐升
2016—2020年,上海共举办国际国内重大体育赛事696项。成功举办第十五届世界武术锦标赛、篮球世界杯上海赛区比赛。F1中国大奖赛、ATP1000上海大师赛、上海国际马拉松赛、环球马术冠军赛、高尔夫世锦赛—汇丰冠军赛等品牌赛事影响力不断提升。赢得2021年世界赛艇锦标赛举办权。引进世界摩托车越野锦标赛、澳式橄榄球联赛等国际知名赛事。打造国际滑联“上海超级杯”、“上海杯”诺卡拉帆船赛、电竞上海大师赛等自主品牌赛事。2019年举办的12项具有代表性的重大赛事,产生直接消费30.9亿元,相关产业拉动效应超过102亿元。
(五)体育设施持续完善
崇明体育训练基地建成启用,打造集训练、科研、医疗、教育、比赛为一体的国家级体育训练基地。上海市民体育公园一期足球公园建成。徐家汇体育公园、浦东足球场、久事国际马术中心、上海自行车馆等启动建设。将社区体育设施建设纳入年度政府实事项目,通过“体绿结合”推进嵌入式体育设施建设。在黄浦江、苏州河两岸贯通开放过程中同步建设漫步道、跑步道、骑行道等健身设施,群众健身环境不断改善。
(六)体育改革取得突破
制定实施体育改革方案,推动重点领域体育改革迈出坚实步伐。改革创新竞技体育发展机制,成立上海市竞技体育训练管理中心、上海市体育训练基地管理中心,建立以运动项目中心片区管理和条线管理相结合的“三片四点”管理体制,加强竞技体育备战组织领导。成立上海市体育场馆设施管理中心,促进体育场馆行业管理,对东方体育中心和仙霞网球中心实施所有权与经营权分离,委托第三方运营。完善市体育局机关职能,加强体育产业、青少年体育等工作职责。推进市体育局直属事业单位分类改革,初步实现精简机构、优化职能的目标。深入推进足球改革,基本实现足球管办分离,上海足球发展势头向好。召开上海市体育总会第九届会员大会,分批完成20多家体育协会脱钩改革任务。完成《上海市体育设施管理办法》《上海市体育赛事管理办法》等市政府规章立法。经体育总局同意,三省一市体育局联合印发《长三角地区体育一体化高质量发展的若干意见》,区域体育合作实现新跨越。
二、机遇与挑战
体育发展水平是综合国力和国家软实力的重要组成部分,伦敦、东京、巴黎、纽约等世界公认的全球城市都把体育放在优先发展方向,通过举办国际体育赛事、完善城市体育设施、促进市民体育参与等方式,抢占体育竞争的制高点,提高城市综合实力和全球影响力。中国特色社会主义进入新时代,体育作为人民日益增长的美好生活需要的组成部分,已经成为不可或缺的现代生活方式和经济社会发展的重要支撑。健康中国和全民健身相继上升为国家战略,本市明确提出建设全球著名体育城市和健康上海的任务,经济社会持续发展,市民体育健身需求日趋旺盛,这些都为发展体育事业和体育产业创造了有利条件。“十四五”时期,上海体育站在新时代的起点之上,处于基本建成全球著名体育城市的战略关键期,发展前景广阔。
同时,上海体育发展也面临不少困难。体育设施还存在供给不足、分布不均、结构失衡、管理不善等现实问题,全民健身公共服务还无法有效满足市民的需求。竞技体育核心竞争力还不强,发展方式较为粗放,发展战略目标较为单一,人才梯队建设亟待加强。体育产业结构不尽合理,市场配置体育资源的作用未充分发挥,新冠肺炎疫情对竞赛表演业、健身休闲业、体育培训业、体育场馆服务业等带来较大影响。体育管理体制与体育治理现代化的要求尚不匹配,体育社会组织改革、体育市场监管方式改革、“三大球”改革等需要进一步深入推进。
三、指导思想和发展目标
(一)指导思想
以习近平新时代中国特色社会主义思想为指导,全面贯彻党的十九大和十九届二中、三中、四中、五中全会精神以及习近平总书记关于体育工作的重要论述,全面落实党中央、国务院关于建设体育强国的战略部署,牢固树立市民满意、开放共享和协调发展的理念,围绕体育在上海推动高质量发展中新的增长点和在创造高品质生活中重要风向标的定位,坚持政府体制与市场机制相结合、体育健身与人民健康相结合、弘扬体育精神与坚定文化自信相结合,推动从办体育向管体育、从小体育向大体育、从体育向“体育+”转变,推进上海体育治理体系和治理能力现代化,走出一条与社会主义现代化国际大都市相适应的都市型体育高质量发展新路径,助力人民城市建设和体育强国建设。
(二)基本原则
1.以人为本,健康优先。坚持需求导向、问题导向,把优先满足人民健康需求、促进人的全面发展作为体育工作的出发点和落脚点,强化政府公共体育服务职能,落实全民健身国家战略,推动全民健身与全民健康深度融合,助力健康中国和健康上海建设,办好市民满意的体育。
2.国际水准,上海特色。坚持全球视野、世界眼光,对标国际最高标准、最好水平,在新时代上海改革开放总体布局中高起点谋划上海体育发展,充分挖掘上海体育特色元素,打造本土特色体育品牌,彰显上海体育文化,加强体育交流合作,不断扩大上海体育国际影响力。
3.改革创新,扩大开放。坚持政府体制与市场机制相结合,更新体育工作理念,深化体育重点领域和关键环节改革,创新体育体制机制,激发体育发展活力,促进国际国内体育资源集聚与流动,推动体育发展社会化、市场化,逐步实现体育事业和体育产业高质量协调发展。
4.科学布局,均衡发展。坚持政府主导、社会参与,聚焦城乡体育发展中的短板弱项,统筹谋划,合理规划,推动形成与全球著名体育城市功能定位相匹配的体育空间布局,逐步实现全市范围内体育服务设施、项目、人力资源等的城乡均衡发展,整体提升上海体育发展的能级水平。
5.深度融合,提质增效。坚持政府引导、市场主导,更好发挥市场在体育资源配置中的作用,营造法治化、国际化、便利化的营商环境,夯实“体育+”和“+体育”发展模式,促进体育跨区域、跨行业、跨领域融合发展,延伸产业链条,形成产业集聚,提升产业质效,共建更加开放创新的区域体育产业生态圈,更好满足市民群众多样化、高品质体育服务需求。
(三)发展目标
到2025年,上海体育实现全领域、全方位高质量发展,体育发展水平稳居全国前列,市民参与体育的获得感、幸福感大幅提升,体育综合实力和国际影响力明显增强,基本建成全球著名体育城市。
全民健身普及率有效扩大。体育设施更加亲民便利,科学健身指导更加有力,体育成为更多市民对品质生活的新追求,市民身体素养和健康水平国际领先,成功创建全民运动健身模范市(区)。到2025年,全市经常参加体育锻炼人数比例达到46%以上,人均体育场地面积达到2.6平方米左右。
竞技体育竞争力持续增强。形成具有领先性、时代性、开放性、国际性的都市型竞技体育发展格局,青少年体育后备人才培养效益进一步提高,优秀运动员和职业俱乐部的国际知名度不断扩大,全国综合运动会参赛成绩继续保持第一集团行列,稳步提高本市运动员对国际大赛的国家贡献率,“三大球”职业联赛成绩全国领先,科技对竞技体育的助力效应更加凸显,基本建成一流的竞技体育科研中心。进入国家集训队的上海运动员人数年均保持120名左右。五年获得世界三大赛冠军的数量不少于30人次。
体育产业贡献度明显提升。创新动力与发展活力持续释放,数字体育全面发力,融合发展效应不断显现,体育消费更加旺盛,基本建成与社会主义现代化国际大都市相适配的国际体育赛事之都。到2025年,体育产业总规模比2020年翻一番。
体育资源配置能力不断优化。推进建设服务长三角、辐射全国、面向全球的体育资源交易平台,建成一批国际一流体育场馆,办好一批国际顶级体育赛事,拥有一批国际体育组织办事机构和体育跨国公司地区总部,建设一批国际体育旅游精品项目,举办一批国际体育高端展会。
体育文化软实力稳步提高。进一步弘扬奥林匹克精神和中华体育精神,创作一批优秀体育文化作品,培育一批本土体育文化品牌,打造一批海派体育文化阵地,体育文化合作交流更加深入,体育成为弘扬社会主义核心价值观和上海城市精神的重要名片。
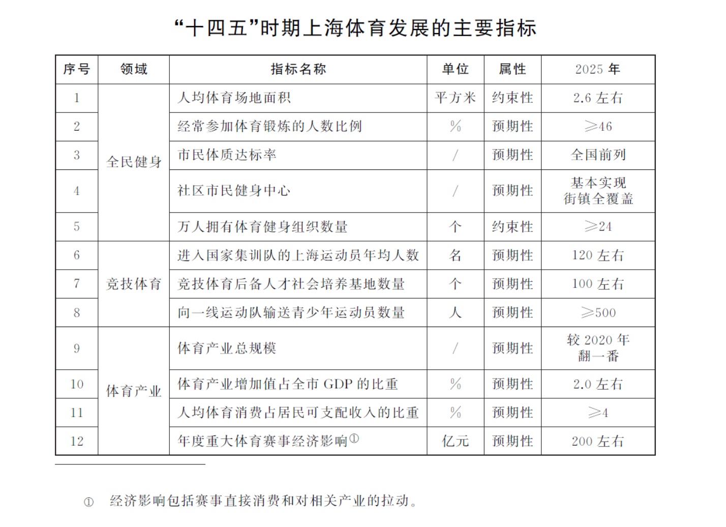
(四)主要指标
上海体育“十四五”主要指标共12个,涵盖全民健身、竞技体育、青少年体育、体育产业、体育赛事等领域,其中包括“十三五”沿用指标5个,新增指标7个。

四、主要任务
(一)秉持健康为本理念,建设人人运动、人人健康的活力之城
牢牢把握“发展体育运动,增强人民体质”的根本方针,将体育全面融入健康上海建设,打造“体育设施在家门口、科学健身指导在身边”的体育公共服务体系。
1.优化体育基本公共服务体系。进一步健全体育基本公共服务标准,促进城乡社区体育公共服务均衡发展。全面推进体育设施开放,公共体育场馆设施向社会开放不得少于法定开放时间、低于法定开放要求;学校体育设施开放时间与市民的工作、学习时间适当错开,国家法定节假日和寒暑假期间,适当延长开放时间。加大公共体育场馆开放力度,通过发放体育消费券等方式,支持体育设施向市民公益性开放,鼓励场馆进一步扩大分时段免费或低收费向社会开放,引导更多市民参与全民健身。加大社区体育服务配送力度,推进科学健身讲座、健身技能培训等公共体育服务进社区、进园区、进校园、进楼宇,每年开展社区体育服务配送不少于8000次。组织公益性全民健身赛事活动,覆盖青少年、职工、老年人、残疾人、军人等人群,每年开展各级各类全民健身赛事活动不少于1万场次。
2.增加市民身边的体育健身设施。优化全民健身设施布局,补齐市民身边健身设施短板,大力推进社区市民健身中心、市民健身步道、市民球场、市民益智健身苑点、体育公园、城市绿道、自行车道以及足球、冰雪运动等场地设施建设,不断完善老旧居民住宅区体育设施,基本实现社区市民健身中心街镇全覆盖,因地制宜打造家门口15分钟社区体育生活圈。完善黄浦江、苏州河两岸配套体育设施。制定并动态更新体育健身设施可利用空间目录,鼓励社会力量合理利用商业设施、楼宇、仓库、厂房、屋顶、地下空间、闲置空地等建设各类体育设施。加强休闲驿站、智慧信息服务、无障碍设施等配套设施设置。充分挖掘专业类体育场地设施的体育健身功能,提升体育场地设施综合利用率。
3.发展覆盖广泛的体育健身组织。完善全民健身组织网络,促进体育社会组织和健身团队规范化、专业化、品牌化发展。加强各级体育总会、体育社团、社会服务机构、体育基金会等体育社会组织建设,充分发挥其在标准制定、人员培训、活动指导、行业自律等方面的作用。大力培育青少年体育俱乐部、社区体育俱乐部、体育健身团队等市民身边的体育健身组织,广泛开展全民健身指导服务、全民健身志愿服务,树立健身骨干典型,增强体育健身组织黏性和活力。引导网络、草根体育健身组织健康发展。每万人拥有体育健身组织数量不少于24个。
4.开展丰富多元的全民健身活动。巩固多元主体办赛模式,办好第四届市民运动会、城市业余联赛等全民健身品牌赛事。促进非奥运项目加快发展,智力运动会成绩保持全国领先,科技体育运动取得新突破。因地制宜开展全民健身活动,大力发展市民喜闻乐见的运动项目,着力推动供需匹配,促进职工体育、幼儿体育、学校体育、老年人体育、残疾人体育、农村体育、少数民族体育等全面发展,为各类人群提供类型丰富、选择多样、更具针对性、更加个性化的体育服务,吸引更多市民参与全民健身,增强市民体质和科学健身素养。
5.深入推进体医养等融合发展。推行《国家体育锻炼标准》,广泛开展市民体质测试、防治慢病等科学健身指导服务,市民体质总体达标率保持全国前列。加强社会体育指导员队伍建设,优化社会体育指导员年龄结构、等级结构,引导优秀退役运动员、教练员、体育教师、健身俱乐部教练、健身“达人”等各类体育专业人士加入社会体育指导员队伍,大幅提高社会体育指导员的指导率,增强市民感受度。推进智慧健康驿站建设,深化体医养等融合,打造长者运动健康之家,开展社会体育指导员、社区家庭医生等交叉培训,在社区推广集运动营养、科学健身、伤病防护、心理调适为一体的主动健康管理新模式,培育运动健康师,指导市民健康吃、科学练、防慢病、治未病,促进市民身心健康。
(二)增强竞技体育核心竞争力,提高为国争光、为城市添彩的综合实力
坚持政府体制与市场机制结合,推动竞技体育集约化、科学化、社会化、职业化发展,提升科技助力水平,构建更加开放、更加科学、更可持续、更高水平的竞技体育发展新体系。
1.完善竞技体育管理体制机制。调动各区、高校、企业、社会组织等积极性,探索更加开放多元的办队模式,加快形成体制内与体制外相结合的竞技体育管理体制和评估体系。完善后备人才选拔体系,将经验选材和科学选材相结合,健全业余训练二三线运动队向一线输送机制,加强一二三线运动队项目布局和训练体系有机衔接,各项目一二三线运动员编制比例逐步达到1∶2∶8,提高科学选材、科学育才、科学训练水平。
2.优化竞技体育项目布局。推动奥运优势项目、传统基础大项、集体球类项目和城市特色项目发展,形成重点清晰、功能互补的项目布局,走集约高效的精兵之路,提高竞技体育综合竞争力和国际影响力。全力发展跳水、乒乓球、射击、自行车等优势项目,大力扶持田径、游泳、水上等基础大项,重点突破足球、篮球、排球等集体球类项目,积极拓展马术、高尔夫球、帆船帆板、网球等市场化程度高、适合国际大都市开展的项目。
3.强化竞技体育科技支撑。把握上海具有国际影响力科创中心建设的契机,发挥高校、科研院所、医疗机构等科研综合优势,提高对优势项目、重点运动员的科技服务能力。依托崇明、闵行、东方绿舟体育训练基地,打造一流的竞技体育科研中心,建设覆盖体育训练基地、辐射全市优秀运动队、融运动损伤预防、诊疗、康复于一体的体育运动医疗康复中心。积极探索人工智能、大数据等在训练、参赛等领域的实践和运用。加强运动队训科医一体化复合型团队建设,促进科学技术与训练的有效融合。
4.加强竞技体育人才队伍建设。注重训练理念、方法和手段的研究和创新,积极向国家队输送高水平运动人才,对入选国家队的运动员实施重点跟踪、攻关和保障,对重点运动员建立“一人一档”,细化保障方案,形成保障清单。完善运动员选调测试标准和程序,建立公平、公正、公开的选拔制度。加强运动队思想政治教育,传承弘扬爱国主义精神。加强运动员文化教育保障,依托上海优质教育资源,促
进运动员全面发展。强化教练员培训,完善教练员培训体系。建立具备教练员潜质的优秀运动员后续成长激励机制,加大年轻教练员培养力度,培养一批具有国际视野、创新思维和较高执教水平的领军型教练员。深化教练员职称制度改革,畅通体育系统内外教练员职称申报渠道。切实加强赛风赛纪和反兴奋剂工作,健全反兴奋剂长效治理体系,坚决做到“零容忍”“零出现”。
5.积极促进职业体育发展。优化完善相关配套政策,支持足球、篮球、排球、乒乓球、羽毛球、网球、高尔夫球、马术、帆船、赛车、拳击等项目职业化发展,培养一批具有国际知名度的职业体育俱乐部。建立运动员、教练员、俱乐部权益保护制度,鼓励更多优秀运动队与企业合资组建职业俱乐部。优化“以奖代补”的政府资助方式,有效激励职业俱乐部发展。积极引进顶级职业体育赛事,着力培育具有上海特色的职业体育精品,提升职业体育国际国内影响力。
(三)激发产业发展动力,加快构建与全球著名体育城市相匹配的体育产业格局
优化体育产业营商环境,推动体育产业集聚化、融合化、品牌化发展,积极培育体育产业新技术、新业态、新模式,增强体育产业的国际竞争力、影响力和辐射力。
1.构建现代体育产业体系。突出发展重点、优化产业结构、提升质量效益,加快形成以竞赛表演、健身休闲等体育服务业为主要引领的体育产业体系。推动体育产业与相关产业复合经营、传统体育产业与新兴体育产业互动发展,促进体育与文化、旅游、交通、健康养老、教育培训、影视动漫、广告会展、网络传媒、金融保险等产业深度融合。稳步扩大体育彩票市场规模。到2025年,本市体育产业增加值占GDP的比重达到2.0%左右。
2.优化体育产业布局。以项目为引领,让体育融入大局,让政策落地生根。主动对接临港新片区、长三角一体化、科创板及进口博览会等重大战略任务,在体育产业扩大开放、区域合作、资本运作、贸易消费等方面强功能、见成效。高起点深化推进国家级体育产业示范基地、示范单位、示范项目和体育特色小镇建设,以评促建、以建带产,发挥其推动体育产业高质量发展的引擎作用。重点推进体育产业集聚区建设,支持各区立足区域特色和发展规划,依托重大体育场馆设施、国际体育赛事等资源,培育3—5个符合市场规律、具有市场竞争力的市级体育产业示范集聚区。鼓励各区建设一批新型体育服务综合体。
3.激发体育市场活力。积极引导社会资本参与体育产业发展,支持各种类型的体育企业发展壮大,打造体育产业发展的良好生态。培育一批具有较强市场竞争力的大型体育产业集团、体育领域“独角兽”企业和上市公司,打造国内领先的体育企业,扩大体育服务和产品供给。提升资源配置能力,建设更加规范专业、运行高效的体育资源交易平台,促进体育资源汇集。完善职业鉴定工作机制,引导激励社会体育人才队伍成长发展。鼓励设立各类体育产业孵化平台,培育一批体育产业众创空间。
4.促进智能体育发展。推动互联网、人工智能、大数据等新技术在体育领域的应用,鼓励体育用品制造和销售企业研发新产品、创新供给模式,发展体育智能制造,有效提升体育装备的科技含量和智能化水平;培育数字体育、在线健身、智慧传媒新业态,支持线上培训、网络体育赛事活动等新业务。推动智能体育与线上社交、智能制造、文化娱乐、康复护理融合发展,鼓励企业研究制定智能体育赛事各项标准。
5.挖掘体育消费潜力。积极创建国家体育消费试点城市。扩大优质体育赛事供给,优化观赛配套服务,吸引国内外游客来沪观赛并观光休闲,充分拉动体育消费。发展“三大球”、路跑、冰雪、击剑、马术、帆船、电竞、航空、汽摩、定向等具有消费引领特征的体育项目,支持相关职业体育俱乐部发展。丰富全民健身服务供给,开展市民喜闻乐见的群众体育活动,扩大体育参与度。发展运动康复医学,研发运动康复技术,鼓励社会力量开办康体、体质测定和运动康复等各类机构。增加市民闲暇时段的体育服务供给,发展节假日和夜间赛事经济、体育经济,进一步拓展体育健身、体育培训、体育旅游、体育用品等消费新空间。支持各区创新体育消费引导机制。
(四)深入推进体教融合,努力开创青少年体育事业发展新局面
树立健康第一的教育理念,深化体教融合,坚持以体育德、以体育智、以体育心,落实国家教育评价改革要求,全面实施学生体育素养评价,提升青少年体育素养水平,培养优秀体育后备人才,促进青少年健康发展。
1.提升青少年体育素养水平。积极服务学校体育改革,在师资、场地等方面提供专业支持,为提升青少年体育素养水平奠定基础。广泛开展青少年体育冬夏令营、周末营,实施青少年运动技能等级评定,促进青少年掌握至少2项运动技能。加强青少年健康知识和科学健身指导,推进儿童青少年近视、肥胖、脊柱侧弯等防控知识和技能普及,鼓励青少年每天至少参加1小时中等及以上强度身体活动,培养终身体育的意识和习惯。健全大众教练员培养体系,壮大青少年体育指导人员队伍。推动各级各类体育场馆向青少年公益开放,加强社区儿童青少年体育设施建设,推动幼儿体育、亲子体育、户外体育发展,构建学校、家庭、社区相结合的青少年体育活动网络。
2.提高体育后备人才培养质量。加快构建普通学校办训、传统体校办训、社会力量办训三种模式协同的体育后备人才培养体系。深入推进学校体育“一条龙”人才培养体系建设,优化运动项目布局,完善课余训练制度。推进各级各类体校改革,加强体校标准化建设,推进走训形式的区级体校逐步转型发展成为青少年体育训练中心。进一步夯实社会力量办训基地建设,在训练管理、组队参赛、师资培训、场地设施等方面给予支持和保障。切实提高青少年体育科学训练水平,实现体育后备人才信息管理系统与学生体育素养管理平台数据对接,加强科学选材、科研监测和科医保障,完善发现、培养、跟踪、输送紧密衔接的体育后备人才培养机制。
3.完善青少年体育赛事体系。整合各级各类青少年学生体育赛事,搭建“推动普及、促进提高、选拔精英、导向明确”“校、区、市”三级联动的青少年学生体育竞赛活动平台,制定符合教育、体育发展规律的青少年学生运动员注册办法。办好第十七届市运会、市学生运动会、青少年体育精英系列赛、青少年锦标赛、学生锦标赛等青少年学生体育赛事,强化体育后备人才培养选拔。办好上海市青少年三对三超级篮球赛、学生阳光体育大联赛、青少年体育俱乐部联赛、少儿体育联赛等青少年赛事活动,构建体教融合的赛事体系,增强青少年本土品牌赛事影响力,提升青少年体育参与度和运动技能。
4.培育青少年体育社会组织。大力建设青少年体育俱乐部,创建青少年体育社会俱乐部星级标准评估制度。鼓励体育社会组织积极参与青少年体育技能培训、后备人才培养、赛事活动组织等,加强第三方评估和监管。引导体育社会组织为学校体育活动提供专业支持,制定体育社会组织进校标准,加强管理和评估考核。继续扶持市青少年体育协会发展,充分发挥其在制定行业规范、加强行业自律等方面的枢纽作用。
5.涵养青少年体育精神。以“立德树人”为目标,充分挖掘体育育人的多元价值,大力弘扬奥林匹克精神和中华体育精神。在青少年体育技能培训中融入项目文化宣传,在青少年体育赛事活动中强化仪式教育,组织青少年观摩高水平体育赛事,开展优秀运动员进校园等活动,用青少年喜闻乐见的形式普及运动项目知识,讲好体育故事,传播体育文化,培养有爱好、懂欣赏、会技能的青少年,促进青少年健全人格,锻炼意志。加强青少年体育宣传引导,营造全社会关心、重视和支持青少年健康成长的良好社会氛围。
(五)大力发展竞赛表演业,加速打造国际体育赛事之都
坚持新发展理念和国际化、专业化、品牌化、融合化发展方向,把握国际体育赛事发展新趋势,推动赛事结构和空间合理布局,提升赛事影响力,促进赛事管理高效有序、赛事服务精准细致、赛事综合效益日趋显著,加快国际体育赛事之都建设进程。
1.优化体育赛事结构布局。以国际重大赛事、顶级商业性赛事和职业联赛为引领,全面提升本市体育赛事发展能级。在办好本市认证知名品牌赛事的基础上,申办1至2项具有全球影响力的顶级赛事,创办3至5项与城市特质相符的自主品牌赛事。积极筹办国际足联俱乐部世界杯、世界赛艇锦标赛、亚足联亚洲杯等国际重大赛事。支持举办“三大球”、棋牌、电竞等职业联赛,打造职业赛事高地。积极承办专业性赛事,促进更多本土运动员在赛事中提高竞技水平。结合北冰南展战略,打造富有特色的冰雪赛事。鼓励举办具有较大影响力的长三角特色体育赛事。
2.促进体育赛事集聚发展。结合重大体育场馆设施分布,依托徐家汇体育公园、东方体育中心等大型综合性体育场馆,吸引国内外体育企业总部、国际体育组织等落户,打造辐射带动功能强的体育赛事核心区。引导各区赛事差异化布局,依托浦东足球场、上海国际赛车场等专业场馆设施,举办多层次、多样化的体育赛事,形成一批符合市场规律、具有市场竞争力的体育赛事集聚区。结合“一江一河”建设规划,深挖水上运动文脉资源,策划特色水上运动赛事。结合国家级体育特色小镇和国家体育产业示范基地建设,加强体育赛事与旅游、文化、商业融合力度,积极打造具有海派特点的体育赛事融合发展区。结合新城特色,引入优质文体资源,支持新城举办高水平专业性体育赛事,打造区域体育名片。
3.创新体育赛事管理方式。建立体育赛事品牌认证制度,制定体育赛事品牌认证标准、办赛规范,定期开展体育赛事品牌认证。采用优化体育赛事服务保障、整合体育赛事营销推广、优先获取体育赛事政府支持等方式,大力扶持获得品牌认证的体育赛事。加强体育赛事贡献度、专业度、关注度等方面的评估,定期发布本市体育赛事影响力评估报告,将其作为确定和调整本市体育赛事规划布局的重要依据。依法依规加强体育赛事分级分类管理,完善体育赛事管理方式,优化治理体系,提升治理水平,制定交通、水域等公共资源使用及服务标准,探索建立体育、公安、卫生、应急等多部门“一站式”服务机制,协调赛事重大事项,提供赛事指导服务,保障赛事有序运作。
(六)优化体育设施布局,全面提升体育设施服务能级
分层分类推进公共体育设施建设,进一步优化公共体育设施布局,加大嘉定、青浦、松江、奉贤、南汇五个新城体育设施建设力度,加快完善市、区、社区三级公共体育设施综合服务体系,加强体育设施开放管理,有效提升体育设施服务质量和效率。
1.构建公共体育设施“四极、三片、两带、一环、多点”格局。“四极”为徐家汇体育公园、虹口足球场、市民体育公园、东方体育中心,满足重大赛事需求,打造公共体育活动聚集区,成为体育综合效益发展带动极。“三片”为环淀山湖片区、环滴水湖片区、崇明陈家镇片区,具备竞技体育训练和市民运动休闲功能,打造具有全球知名度的国际水上运动中心和体育特色小镇。“两带”为结合“一江一河”建设,布局市民身边的体育设施,打造黄浦江滨江、苏州河滨河体育生活秀带。“一环”为外环绿带,加强公园绿地和体育功能结合,拓展更多休闲健身空间。“多点”为包括源深体育中心、江湾体育场、市体育宫、上海国际体操中心、临港奉贤足球训练基地等在内的各级各类公共体育场馆设施。同时,考虑未来城市发展需求,预留大型综合性体育赛事场馆用地。
2.分层分类推进各类体育设施建设。中心城(外环线以内)以存量挖潜为主,通过存量体育设施、社区级公共服务设施的改造,提升群众体育服务能力。同时,鼓励在城市更新项目中的公共空间因地制宜建设社区体育设施。主城片区(不含中心城)以增量提升为主,重点在区位条件好、体育爱好者集聚、用地潜力大的区域布局赛事体育设施,提升赛事承办能力。郊区重点发展大型户外体育公园等群众体育和竞技体育训练设施,增加单项体育设施供给。强化新城体育设施布局,推动新城和大学文体设施资源共享、功能融合,确保每个新城至少拥有1个市级体育设施,规划新建至少1个都市运动中心或体育公园。建成徐家汇体育公园、浦东足球场、久事国际马术中心、上海自行车馆;规划实施上海市民体育公园功能拓展、临港水上运动中心,研究推动奉贤极限运动公园、青浦户外运动公园落地,加快虹口足球场、市体育宫、划船俱乐部等功能转型提升。充分利用公共体育用地、产业园区、各类商业设施、厂房、仓库、公园绿地等城市空间和场地设施资源,新建改建一批功能特色鲜明、事业产业联动、综合效益显著的都市运动中心,到2025年,实现全市16个区全覆盖。
3.全面提升体育设施运营管理效益。加快体育场馆设施数字化转型,打造智慧场馆数字化服务场景,推动体育民生保障更均衡、更精准、更充分。加快公共体育场馆管理体制改革和运营机制创新,通过体育资源交易平台公开招标、委托运营管理等方式,推进市、区两级公共体育场馆所有权与经营权分离,促进社会化、专业化运营,支持场馆以体为主、复合经营,全面提升场馆社会服务功能和运营效率。坚持建管并举,强化落实社区级便民体育设施政府管理职责,同时探索以自主管理、购买服务、委托第三方专业组织等多元化运维模式提高设施可持续利用率。加强对公共体育场馆运营管理情况的评估,在保证公益性的前提下发挥其社会效益和经济效益。积极推进学校体育设施向学生和社会开放,并进一步提升开放水平。
(七)加快发展冰雪运动,打造冰雪运动“南展西扩东进”的桥头堡
积极响应国家大力发展冰雪运动的要求,力争到2025年,上海冰雪运动基础更为坚实,服务体系更加完备,竞技水平显著提升,冰雪产业快速增长,成为国家冰雪运动“南展西扩东进”的桥头堡和全球著名体育城市新亮点,为举办一届精彩、非凡、卓越的冬奥会作出积极贡献。
1.大幅提高冰雪运动普及率。完善行业标准规范,建立有效运行机制,加快冰雪运动协会实体化步伐。鼓励有条件的区成立冰雪运动协会,加强本地区冰雪运动的协调、指导与监管。支持学校建立冰雪运动社团和校际联盟。培养冰雪运动指导员队伍,指导市民科学开展冰雪体验和文娱活动。推进冰雪运动进校园、进社区、进企业等群众性、公益性冰雪健身体验活动,让更多市民投身其中,助力“三亿人参与冰雪运动”目标的实现。到2025年,全市冰雪运动俱乐部达到30家,每年参加冰雪运动人次达到200万,冰雪运动特色学校达到100所,校园内常年参与冰雪运动的队伍和兴趣小组达到1000支,每年青少年学生参加冰雪运动和普及培训超过100万人次,市民对冰雪运动的关注度、支持度和参与度明显提升,获得感进一步增强。
2.显著提升冰雪运动竞技水平。全力做好冬奥会和全冬会备战工作,抓好冰雪运动重点项目布局,在2022年北京冬奥会和2024年第十五届全国冬季运动会上争取优异成绩。加强后备人才队伍建设,在学校构建“一条龙”冰雪运动人才体系,培养冰雪运动达人和体育明星;积极引导企业、学校、体育社会组织参与冰雪运动后备人才队伍建设。开展跨界跨项跨季选材,建立后备人才大数据库,做好全程跟踪服务,提高成材率,力争向国家队输送更多优秀的冰雪体育后备人才。
3.加快推动冰雪运动产业发展。运用自贸区优势和良好的营商环境,培育具有较高知名度和影响力的冰雪市场主体。推动建设冰雪运动产业示范区,实施名牌精品扶持计划。鼓励企业通过自主创新,研发制造高端品牌,开发文创产品,促进产品升级。推进冰雪产业与旅游、文化等相关产业的深度融合,发挥冰雪健身休闲度假等综合性功能。以长三角一体化国家战略为契机,以场地运营为基础,集聚扩容冰雪产业人才、资金、技术等要素市场。继续推动“上海超级杯”等国际高水平冰雪赛事的升级,申办或引进花样滑冰、短道速滑、冰球等观赏性强的重大国际赛事或商业表演,培养一批社会影响力较大的冰雪项目俱乐部联赛和精品业余赛事。发展竞赛表演、普及培训、装备研发、贸易服务等冰雪运动产业业态,提升冰雪运动产业在体育消费中的占比。
(八)拓展体育协作领域,推动落实长三角一体化发展国家战略
贯彻落实《长江三角洲区域一体化发展规划纲要》,更好发挥上海在长三角体育一体化协作中的龙头带动作用,完善沟通协调机制,在群众体育、竞技体育、体育产业、体育赛事等领域形成一批具有重大影响和示范作用的高水平合作成果,努力建设长三角体育高质量发展示范区。
1.加强体育发展规划衔接。加强长三角区域体育发展的规划衔接与政策互通,加大长三角区域在体育设施联动共享、资源整合利用、标准互认互通、人才共同培养、赛事同申共办等方面的统筹协作力度。研究编制长三角体育产业一体化发展规划,加大资源整合,优化产业布局,推动长三角体育产业更高质量一体化发展。
2.深化体育领域务实合作。依托长三角区域较为完善的基础设施和体育场馆资源,联合申办、举办顶级国际赛事,提升长三角区域体育国际影响力。联合推广马拉松、自行车、汽车摩托车、水上、山地户外、航空、冰雪等运动项目,共同打造一批具有区域特色的国际性品牌赛事。依托长三角生态绿色一体化发展示范区建设,优化体育设施布局,打造具有全球知名度的国际水上运动中心,让体育成为示范区打造现代化经济体系和优质人居环境的亮点。完善体育人才区域合作培养机制,共建长三角体育产业人才培训基地。发挥长三角区域各省市优势,举办一系列高规格特色体育展会、论坛、峰会等活动。依托长三角区域江南文化的共通性及文化、旅游资源的富集性,加强长三角“体文”“体旅”等领域联动,推动长三角区域文旅体康一体化融合发展。
(九)全面深化体育改革,率先推进体育治理体系和治理能力现代化
推进管办分离,促进社会共治,增强内生动力,优化管理服务,建立与全球著名体育城市建设相适应的体育发展新机制,体育领域创新发展取得新成果。
1.提升体育信息化管理水平。大力推进体育领域政务服务“一网通办”、城市运行“一网统管”,打造全市统一的智慧体育服务平台。推进全市体育数据资源共享、开放、利用和开发,提高体育信息基础设施集约化水平,整合技术架构,打造以公共服务、协同办公、全民健身、竞技体育、体育融合、市场监管、赛事管理为核心的综合应用系统,促进体育发展管理模式重塑。
2.大力推进“三大球”改革。按照体育总局关于足篮排“三大球”改革发展的工作要求,完善“三大球”协会内部治理结构、工作程序和工作规则,严格自律管理,承担社会责任,接受社会监督。加强“三大球”职业俱乐部建设,优化俱乐部经营环境、股权结构、法人治理结构,培育具有上海特色的城市“三大球”文化和相对稳定的“三大球”球迷群体。建立校园青训、职业俱乐部青训、社会俱乐部青训、各级各类体校青训等为一体的多元化后备人才培养体系,加快“三大球”青少年运动员培养。发展校园足篮排球和社会足篮排球,把足篮排球列入大学、中学、小学体育课教学内容,推动小足球、小篮球、小排球进入小学,培养青少年儿童对足篮排球运动的兴趣,健全足篮排球特长学生培养机制,畅通足篮排球人才成长通道。鼓励社会力量依法兴办足篮排球赛事和活动。
3.深化体育社会组织改革。坚持政社分开、事社分开、管办分离,巩固体育社会组织与行政机关脱钩改革成果。完善市体育总会治理架构,加强对体育社会组织的指导和服务。加快体育社会组织“社会化、实体化、专业化、国际化、规范化”改革,增强体育社会组织自我管理、自我约束、自我发展能力。健全体育社会组织综合评价机制,加强第三方监管,促进体育社会组织规范化发展,提高服务质量。推进运动项目职业化改革,鼓励具备条件的运动项目走职业化道路,支持教练员、运动员职业化发展。
4.加快推进依法治体。深化体育领域放管服改革,健全体育部门权责清单、公共服务事项清单。进一步完善体育法规、规章,推进制定《上海市体育产业促进条例》《上海市高危险性体育项目经营活动管理办法》。加快体育标准化体系建设,在公共服务、场馆运营、赛事活动、市场规范等方面,制定出台一批体育领域地方标准、团体标准、企业标准,全面提升体育标准化工作水平。健全体育纠纷多元化解决机制,支持国际体育仲裁院上海听证中心发展。依法依规开展体育健身行业单用途预付消费卡和体育培训市场监管,加强行政执法协作,充分发挥体育协会行业自律作用,维护消费者合法权益。促进和规范各类社会体育俱乐部发展。
(十)加强体育交流合作,促进体育文化发展繁荣
增强体育文化意识,挖掘上海体育文化的历史遗存、精神特质、人文价值,有机融合奥林匹克精神、中华体育精神和上海城市精神,培育独具魅力和特色的全球著名体育城市体育文化,充分发挥体育文化在展现体育精神、提高市民体育文化素养、促进体育交流合作、提升体育影响力等方面的积极作用,助力打响上海文化品牌。
1.加强体育文化阵地建设。通过新建、功能再造、风貌修复、文化元素嵌入等方式,充分挖掘体育设施的历史文化内涵,将江湾体育场、国际乒联上海博物馆(中国乒乓球博物馆)、上海体育学院中国武术博物馆、上海棋牌文化博物馆、上海体育博物馆、上海科技体育教育展示馆等打造为地标性体育文化设施。鼓励因地制宜建设各类体育博物馆、陈列室、荣誉堂、纪念馆、名人堂等。加强对精武武术、龙舟、木兰拳、九子等民族民俗民间传统运动项目的继承和推广。创新体育文化传播形式,利用全民健身日、重大赛事活动等节点举办集项目体验、文化展示、明星互动、学术论坛等于一体的主题活动,向公众传承体育文化、弘扬体育精神。
2.打造体育文化精品项目。鼓励体育赛事、体育健身、体育旅游、体育文化等领域的IP品牌发展,不断提高“体荟魔都”等品牌影响力。培育做强上海体育文化志愿宣讲团,发挥体育社会组织、运动队和体育明星的带动作用,让更多优秀体育文化走入课堂、走进社区,讲好上海体育故事。支持体育主题类影视作品拍摄、图书杂志出版,为市民群众提供丰富多元的体育文化作品。培养青少年体育文化,形成青少年热爱体育、崇尚运动、健康向上的良好风尚。
3.扩大体育对外合作交流。加大前沿理念宣传力度,举办有影响力的国际会议与论坛,引进先进模式和高端人才,引导国际优质体育资源集聚。支持本市体育科研院所、体育社会组织、体育企业以及体育传媒、体育医务、体育法律等领域的人员开展国际国内体育交往合作,探索建立国际体育智库,提升上海在国际体育领域的影响力和话语权。建立以上海友城为主渠道的国际体育交流联盟,推进与港澳台地区体育的密切交流。
五、组织保障
(一)加强组织领导
充分发挥体育相关联席会议制度的作用,完善体育部门与发展改革、财政、税务、人力资源社会保障、公安、教育、文化旅游、卫生健康、绿化市容、科技、民政、住房城乡建设管理、规划资源、农业农村、残联等部门、单位的工作联动机制,加强部门间规划与政策协同。进一步转变政府职能,充分调动社会力量,构建管办分离、内外联动、各司其职、灵活高效的体育发展新模式。
(二)加强政策保障
完善经费投入机制,探索建立公共财政和社会资本相结合的多渠道经费投入体系,加大对关键领域、薄弱环节、重点区域的支持力度,加强对财政资金使用效益的评估。将体育基本公共服务所需经费纳入年度预算,安排财政资金、体育彩票公益金保障体育基本公共服务支出。将体育发展规划纳入市、区国民经济和社会发展规划,将全民健身场地设施纳入各级国土空间规划,统筹考虑全民健身场地设施、体育用地需求。出台鼓励社会力量参与体育设施建设管理、赛事活动承办、体育人才培养等方面的政策。
(三)实施人才强体
坚持人才优先、服务发展、优化结构、创新机制的人才发展原则,树立大体育人才培养观,强化体育人才融合培养、社会培养。围绕体育人才专项工程和体育人才工作体制机制,完善按类别施政、按计划培养、按需求引进、按绩效激励、按政策保障的人才培养体系。加强竞技体育、群众体育、体育产业、体育社会组织、体育党政管理人才队伍建设,重点实施“教练员人才工程”和“体育科医人才工程”。完善和落实体育专业非沪籍应届生打分落户,将体育相关专业纳入上海市重点发展领域所需学科(专业)名单。加强体育行业技能培训,符合条件的体育行业职业技能培训项目可按照规定享受培训费补贴。
(四)确保规划实施
建立目标任务分解考核和动态调整机制,实施规划年度监督、中期评估和终期考核制度,加强重点任务和各区体育工作督查,按时组织开展实施情况和效果评估,确保规划目标任务如期完成。拓宽规划宣传渠道,创新规划宣传方式,完善公众参与机制,形成全社会共推体育发展的良好氛围和强大合力。
本文编选自“上海市人民政府办公厅官网”;智通财经编辑:黄晓冬。




