智通财经APP获悉,上海市人民政府办公厅关于印发《上海市自然资源利用和保护“十四五”规划》的通知,规划提出,土地高质量利用水平持续提升。“十四五”期末,建设用地总规模不突破3185平方公里,产业基地内用于先进制造业发展的工业用地面积不低于150平方公里。“十四五”期间,继续推进低效建设用地减量化,年均减量12至15平方公里,单位GDP建设用地使用面积比“十三五”期末下降15―20%,万元GDP 用水量较“十三五”期末下降15%以上。
以下为全文:
上海市人民政府办公厅关于印发《上海市自然资源利用和保护“十四五”规划》的通知
各区人民政府,市政府各委、办、局:
经市政府同意,现将《上海市自然资源利用和保护“十四五”规划》印发给你们,请认真按照执行。
上海市人民政府办公厅
2021年8月17日
上海市自然资源利用和保护“十四五”规划
为促进自然资源合理利用和保护,提升自然资源对国民经济和社会发展的保障能力,根据《上海市国民经济和社会发展第十四个五年规划和二〇三五年远景目标纲要》,制定本规划。
一、“十三五”期间的主要成效
(一)国土空间规划编制有序推进
编制《上海市城市总体规划(2017-2035年)》并获国务院正式批复。制定《关于全面实施〈上海市城市总体规划(2017—2035年)〉的意见》《关于建立上海市国土空间规划体系并监督实施的意见》。“十三五”期末,9个郊区总体规划暨土地利用总体规划全部编制完成,各涉农区、镇村庄布局规划和84个涉农乡镇郊野单元(村庄)规划实现全覆盖,镇总体规划、中心城单元规划和专项规划等各类各层次规划编制稳步推进。
(二)耕地和永久基本农田得到有效保护
编制《上海市耕地和永久基本农田划定成果报告》,完成农业“三区”划定工作。严格落实耕地和永久基本农田保护责任,强化永久基本农田利用变化情况监测监管。开展耕地质量等别年度更新评价,促进耕地质量提升。进一步规范耕地开垦费征收和使用管理。持续推进土地整治,增加补充耕地面积。到2020年5月,全市各类土地整治共计补充耕地14万亩。基于第二次全国土地调查连续变更数据,耕地保有量和永久基本农田保护任务完成规划目标。
(三)生态空间建设取得明显成效
生态环境建设和保护协同推进,坚持水绿联动,以水为脉、以绿为体,加强骨干生态廊道建设,“环、楔、廊、园、林”的生态格局基本形成。自然资源部与市政府签订《共同推进自然资源领域重大改革事项战略合作协议书》,在确保耕地保有量和永久基本农田布局基本稳定前提下,实施生态建设。聚焦市级重点生态廊道,推进造林建设,全市森林覆盖率达到18.5%,人均公园绿地面积达到8.5平方米。持续开展河湖水系综合治理和中小河道综合整治,2020年,全市河湖水面率提升至10.11%。
(四)土地节约集约利用水平进一步提高
建设用地管理坚持守住底线、保障发展,深化土地利用调控,优化用地结构,构建功能完善、配置合理的土地空间利用格局。“十三五”期间,年度建设用地净增规模由15平方公里左右降低至年均7平方公里,全市累计完成低效建设用地减量66.8平方公里,实现了新增建设用地与低效建设用地减量的全面挂钩。到2019年,全市单位GDP建设用地使用面积比“十二五”期末下降了23.38%,提前完成预期目标。
(五)地面沉降防治工作稳步推进
完善地面沉降管理措施,加大政策执行力度。制定《上海市地面沉降控制区划定方案》,强化地面沉降分区管控。健全地面沉降监测网络,优化地面沉降监测体系。全市平均地面沉降速率持续控制在6毫米/年以下,保持稳中有降的态势。
(六)自然资源调查登记工作不断提升
制定《上海市自然资源统一确权登记总体工作方案》,明确自然资源统一确权登记工作目标、自然资源类型、名单和主要任务。配合自然资源部完成长江干流(上海段)的资料数据收集和矢量数据坐标转换、登记通告发布和数据核查等工作。按照国家部署,开展第三次全国国土调查,高质量通过核查。
二、发展形势和面临挑战
(一)发展形势
一是落实国家战略,提升城市国际竞争力。坚持生态优先、绿色发展,统筹自然资源利用和保护,实施乡村振兴战略,不断提高城市发展的抗风险能力和可持续能力。二是顺应时代和人民要求,塑造高品质国土空间。统筹规划、建设、管理环节和生产、生活、生态空间,以高品质国土空间规划,探索上海特色的自然资源管理之路。三是全面深化改革,提高发展质量和效能。以高质量发展为引领,以土地利用方式转变和存量资源提质增效为支撑,为深化要素市场化改革,促进要素自主有序流动,提高要素配置效率,推动经济发展质量变革、效率变革、动力变革,做好土地要素保障。四是遵循管理改革新要求,推动国土空间高水平治理。全面履行自然资源管理“两统一”职责,形成以国土空间规划为基础,以统一用途管制为手段的国土空间开发保护制度。统筹推进自然资源领域改革,不断提高国土空间治理水平。五是聚焦优化营商环境新趋势,促进政府职能高效率运行。聚焦重点领域、关键环节,探索建立底线约束、过程可控、全程监管、效能提高的审批办理和监测监管新模式。
(二)面临挑战
一是用地结构调整和空间布局优化仍面临较大压力。城市开发边界外现状低效建设用地规模仍然较大,用地结构和布局需继续调整和优化。低效建设用地减量化面临潜力空间收紧、资金成本提高、基层实施难度加大等情况。二是土地利用绩效与土地资源高质量利用要求仍有差距。土地供需矛盾依然突出,土地利用质量有待提高,空间利用强度和品质不协调、土地配置效率和用地绩效不均衡等问题,制约了城市空间能级和土地承载力的提升。低效产业用地产业绩效管控和土地退出机制尚在起步阶段,土地要素资源的合理流动还有待进一步推进。三是生态空间规模和品质有待进一步提升。有限的生态建设空间与快速增长的生态需求之间矛盾较大,生态空间有限、地区不平衡的矛盾日益凸显,系统性、层级性的体系尚未全面构建。城市安全综合保障能力有待强化,不均匀地面沉降仍然存在。四是规划资源政策机制亟需创新突破。深化自然资源“两统一”改革要求,亟需在技术标准、政策法规等方面进行探索创新。城乡差距依然明显,还需进一步深化乡村振兴支持政策。
三、指导思想、基本原则和主要目标
(一)指导思想
以习近平新时代中国特色社会主义思想为指导,深入贯彻党的十九大和十九届二中、三中、四中、五中全会精神,坚持新发展理念,落实新发展要求,深入践行“人民城市人民建,人民城市为人民”重要理念,着力通过自然资源管理方式转变,为推动高质量发展、创造高品质生活,加快推进“五个中心”和具有世界影响力的社会主义现代化国际大都市建设发挥保障和支撑作用。
(二)基本原则
坚持底线思维,促进绿色发展。严格落实生态保护红线、永久基本农田、城市开发边界和文化保护控制线“四条控制线”,牢牢守住人口、土地、资源、环境底线,切实保障资源可持续利用、城市可持续发展。
突出整体保护,加强统筹协调。坚持山水林田湖草是一个生命共同体,系统推进自然资源综合管理制度改革,创新多方参与、协同治理的工作机制,构建自然资源全域、全要素管理新格局。
加强政策创新,推进高质量利用。强化国土资源利用计划联动管理,坚持以盘活存量、提升质量为主,加强空间布局引导和用地结构优化,推动国土空间利用模式转型,提高经济密度和土地利用绩效水平。
优化营商环境,提升行政效能。完善统一的国土空间基础信息平台,加快推进“一网通办”“一网统管”。以“多规合一”为基础,深化行政审批制度改革,推动“放管服”深入落实。
(三)主要目标
围绕实施《上海市城市总体规划(2017-2035年)》,深化自然资源领域制度改革,探索建立全域、全要素、全过程的国土空间用途管制制度,统筹自然资源利用和保护工作,塑造城市高品质空间,促进自然资源高质量利用,加速行政职能高效率运行,推动国土空间高水平治理。
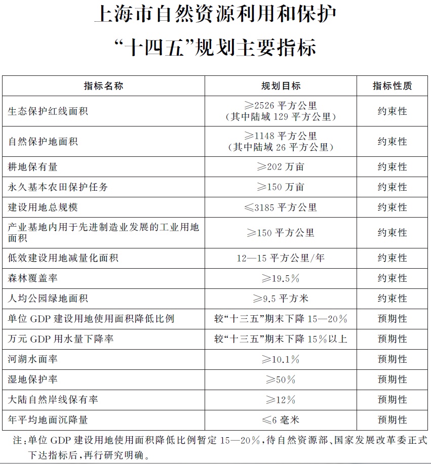
自然资源统筹保护不断加强。严格执行耕地保护政策,结合现状耕地和生态建设需求,有序实施耕地退出。“十四五”期末,耕地保有量不少于202万亩,永久基本农田保护任务不少于150万亩,森林覆盖率达到19.5%,人均公园绿地面积达到9.5平方米,河湖水面率不低于10.1%,大陆自然岸线保有率不低于12%,湿地保护率达50%以上,自然资源整体保护不断加强。
国土生态安全底线不断夯实。严格保护2526平方公里生态保护红线和1148平方公里自然保护地(部分位于长江口和东海海域),确保生态功能不降低、面积不减少、性质不改变。全市平均地面沉降速率持续控制在6毫米/年以下,强化地面沉降防控对城市运行安全的保障能力。
土地高质量利用水平持续提升。“十四五”期末,建设用地总规模不突破3185平方公里,产业基地内用于先进制造业发展的工业用地面积不低于150平方公里。“十四五”期间,继续推进低效建设用地减量化,年均减量12至15平方公里,单位GDP建设用地使用面积比“十三五”期末下降15—20%,万元GDP 用水量较“十三五”期末下降15%以上。
四、主要任务
(一)推进国土空间规划编制与实施,加强自然资源统筹管控
全面推进各级国土空间规划编制与已批规划实施,强化重点地区规划引领。建立国土空间规划分阶段实施机制,做实自然资源保护利用年度实施计划。
1.建立国土空间规划实施维护机制
(1)推进各级国土空间规划编制与实施
实现各级国土空间规划全覆盖。全面推进主城片区单元规划和新城单元规划编制,加强城市开发边界内和城市开发边界外的其他建设用地区内控制性详细规划引导;按需推进城市开发边界外的乡村地区郊野单元村庄规划编制;分类推进专项规划编制,保障重点任务和重大工程实施。在各级各类国土空间规划中,落实海洋生态空间、海洋开发利用空间,海洋生态空间内划定海洋生态保护红线。
构建规划实施、监测、评估、维护机制。严格实施已批准的国土空间规划,强化年度监测,深化重点专项评估,优化动态维护机制,实现全过程管理。在浦东新区探索建立按照规划期实施的总量管控模式,支持浦东新区按需优化规划布局,灵活制定实施计划,统筹用地规模和指标。全面优化详细规划管理流程,开展审批效能提升管理制度改革,在保留法定环节的基础上,以“能减则减,能并则并”为原则,精简审批流程、压缩审批时限;加强规划弹性适应,扩大无需规划调整的适用范围,切实提升审批效能。
(2)逐级落实“四条控制线”管控要求
严守生态保护红线,维护提升生态功能。推进全市自然保护地体系建设,衔接自然保护地整合优化和勘界定标,完成全市生态保护红线评估调整和勘界定标。生态保护红线内,自然保护地核心保护区原则上禁止人为活动;其他区域严格禁止开发性、生产性建设活动,除国家重大战略项目外,仅允许对生态功能不造成破坏的有限人为活动。对生态保护红线内现状不符合生态主导功能的用地方式和人类活动,逐步实施清退,并开展生态建设和修复。
实施永久基本农田特殊保护,保障现代农业发展空间。推进耕地和永久基本农田保护空间全面锁定和落地化分类保护,建立永久基本农田—部管储备地块—市管储备地块—土地整备引导区保护体系,对划定的耕地保护空间,实行差别化分区准入,严格限定允许占用类型,确保全市永久基本农田和耕地保护底线不突破。
聚焦城市开发边界,促进城镇紧凑集约发展。促进城市开发边界内建设用地结构优化和功能提升,推进城市开发边界外低效建设用地减量和布局优化。加强战略预留区规划引导,优化战略预留区启动使用管理机制,加强过渡期规划和土地管理。加快研究部分战略预留区功能定位和规划安排,成熟一块、使用一块。
强化文化保护控制线,提升城市文化品质。核心保护范围内不得擅自进行新建、扩建活动。确需建造基础设施、公共服务设施、建筑附属设施或者进行历史风貌区保护规划确定的其他建设活动的,应当经专家委员会专家论证。建设控制地带内新建、改建、扩建建筑时,应当在高度、体量、色彩等方面与历史文化风貌相协调。
(3)加强重点地区国土空间规划支撑和保障
加快推进长三角生态绿色一体化发展示范区和临港新片区内单元规划和详细规划编制,注重空间响应。创新长三角生态绿色一体化发展示范区规划土地一体化政策机制,强化用地保障。加大临港新片区规划土地政策支持力度,探索建立更具弹性的土地用途管制方式,探索实行混合用地、创新型产业用地等政策。加大虹桥国际开放枢纽、张江科学城等其他重点地区的国土空间规划支撑。
2.建立分阶段实施行动规划机制
(1)做实自然资源保护利用年度实施计划
强化计划管理,编制自然资源保护利用年度实施计划,统筹安排国土资源利用计划、生态建设计划、地面沉降年度防治计划。建立年度实施计划的通报、评估、调整机制,强化项目库管理。
(2)加强国土资源利用计划联动管理
加强土地准备计划、土地供应计划、城市更新计划、低效建设用地减量化计划、净增空间指标计划以及批而未供土地指标平移计划的联动管理,建立近期规划实施—国土资源利用计划—近期项目实施库的管理模式。聚焦规划实施,链接“空间和项目”,明确五年内各项计划在重点区域的空间引导。根据各区规划落实的近期发展重心、重点区域和重大项目,滚动编制三年计划。制定年度重点建设项目落实清单,并建立年度计划调整机制,引导重大项目落地,实现重点区域功能。
(3)有序实施生态建设规划计划管控
控制造林、中小河道整治等生态建设行为占用耕地规模、布局和节奏,实现耕地、林地、水域、湿地等重要自然资源空间调优与动态平衡,在规划、计划、项目等层面,建立联动管理模式。以5年为周期,编制造林、中小河道建设专项规划,明确建设空间,落实到地块;以3年为周期,编制造林、中小河道建设行动计划,分解年度任务,明确近期实施地块,匹配资金方案;按照年度遴选立项实施项目,制定造林、中小河道建设年度计划,确定项目地块范围。
(二)统筹生态资源保护与利用,促进生态空间提质增效
坚持生态优先、绿色发展,积极践行“绿水青山就是金山银山”理念,严格保护林、水、湿、滩等国土生态空间,统筹推进生态资源一体化保护修复,持续推进崇明世界级生态岛建设,树立全市“生态优先、绿色发展”排头兵和长江经济带“共抓大保护、不搞大开发”典范。
1.公园绿地建设
持续完善城乡公园绿地布局。中心城推进公园绿地500米服务半径盲区范围内的社区公园建设,基本实现中心城服务半径扫盲。加快推进新城绿地建设,以“一城一园”着力提升新城环境品质,结合绿道和林地建设,形成环新城生态廊道雏形。结合乡村振兴,重点推进合庆、庄行、漕泾、老港等郊野公园建设。加强“一江一河”地区公园绿地建设,重点推进三林楔形绿地、浦东滨江外环绿地和三岔港绿地建设。结合临港新片区、长三角生态绿色一体化发展示范区、虹桥国际开放枢纽等重点发展地区以及南大、吴淞等转型区域,建设城市公园。
以“环城生态公园带”提升主城片区整体生态环境品质。将外环绿带和近郊绿环及其两侧生态间隔带、楔形绿地组成环城生态公园带,以绿道建设贯通公园带,在主要节点处建设一批大型郊野公园(区域公园),形成“全线连通、长藤结瓜”的生态格局。
2.林地建设
(1)优化林地空间布局
以近郊绿环、市域生态走廊和生态间隔带为市域生态骨架,聚焦重点结构性生态空间实施造林。持续拓展造林空间,以近郊绿环为纽带,联通市、区两级生态走廊。着力实施黄浦江—大治河生态走廊建设,加强中心城周边及新城周边等区域生态空间建设,继续推动滨水沿路生态廊道建设。营造城区森林群落,提升城区森林覆盖率,增强市民生态空间体验感,因地制宜新增和改造城区绿地。加大工业园区内规划绿地及周边防护林带实施力度。全面提升林地服务水平,加快林地建设。
(2)建立增存并举的造林机制
优先促进现有林地提质增效,通过增加林木密度、优化林相结构等方式,提高现有林地的森林覆盖率。大力增加公园绿地和道路红线内的森林覆盖面积,进一步挖掘公园绿地、道路绿化、居住区绿化、产业园区林地等非耕地区域造林潜力,重点聚焦环城生态公园带、五大新城环城森林等重点区域,在保障永久基本农田和耕地保有量目标实现的基础上,有序实施生态建设。推进生态廊道内低效建设用地减量化,减量化后的地块宜农则农、宜林则林。
3.河湖水系建设
加强河湖蓝线规划控制与管理,严格限制工程建设占用水域的整治填埋,提高水生态安全保障能力。以淀山湖、元荡、北横河等骨干河湖水系建设为重点,推动河湖水系建设取得新突破,实施约300公里骨干河湖综合整治工程,兼顾改善相邻片区水体水质。以街镇为单元,集中连片开展河道水系生态治理,林水复合、蓝绿交融,重点推进“河湖畅通、生态健康、清洁美丽、人水和谐”的42个左右生态清洁小流域建设,加强河湖生态修复,形成市域蓝色网络框架。加强“一江一河”上游地区与太湖流域水环境协同治理,推进沿线上游支流生态体系建设。
4.滩涂与岸线资源保护
(1)保护和合理利用滩涂资源
加强滩涂资源的整体规划和功能引导。优化完善湿地生态空间布局和保护管理体系,探索建立湿地生态保护补偿制度。科学保护和合理利用崇明北沿、横沙东滩等地区滩涂资源,已明确规划用途的区域,按照规划用途推进实施,横沙东滩已圈围成陆地区兼顾湿地保护和土地开发利用需求,在战略启动的窗口期先行用于生态农业。崇明北沿、横沙东滩等区域预计补充耕地约5.4万亩。加强滩涂湿地环境综合治理,积极实施陆海统筹发展战略,完善长江口、杭州湾北岸海陆一体环境综合监测网络,恢复滩涂湿地的自然生态功能。积极推进长江口疏浚土利用和河口生态塑造工作,先行启动横沙大道外延等相关工程立项,为尽快恢复疏浚土资源利用创造条件。
(2)优化配置岸线资源
加强滨江沿海岸线保护。实施海岸线分类保护制度,禁止损害生态功能的开发建设活动占用自然岸线。严格控制生产岸线规模,推进人工岸段的生态修复,提升生活生态岸线比重,构建连续的生态岸线,打造滨江沿海美丽海湾。加强岸线海塘维护,合理规划沿海防护林种植。结合区域产业转型和战略预留区综合环境整治,优化黄浦江上下游区段沿江岸线码头资源,加快实现生产型岸线向生活型岸线转变。
统筹岸线保护与滨江沿海地区产业转型发展。打造宝山国际邮轮码头、金山滨海地区等绿色活力生活岸段。保护崇明岛、浦东南部等重点生态岸段的资源环境与自然岸线,适度发展农渔业和休闲旅游产业。积极推进长江口和杭州湾地区产业转型升级和绿色发展。提升岸线防护工程能级,提高机场、港口等城市重大基础设施岸段的稳定性。
5.国土空间生态修复
以差异化策略推动各类国土空间生态修复。坚持节约优先、保护优先、自然恢复为主,在重点生态区域,实施以自然生态环境保护修复提升、水土环境协同治理、生物多样性保育等为核心的生态修复工程,强化林水复合利用,守好生态底线。在城市化地区和农村地区,统筹开展人居环境综合整治和绿道绿网建设,联接城乡绿色空间。在河湖海岸线,实施水源保护、蓝色岸线及湿地保护修复工程,维护和提升生态系统功能。编制完成国土空间生态修复规划。
探索设立国土空间生态修复重大专项。聚焦崇明世界级生态岛、环淀山湖水乡古镇生态区、长江口及东海海域湿地区、杭州湾北岸生态湾区,谋划重大生态修复工程,探索建立生态修复项目库。研究崇明东滩、西沙等近海湿地及各类生物栖息地保护修复前期方案,锚固生态基底,保护重要生物栖息地,打造生态文明示范区。实施环淀山湖区域水源地保护和水环境综合治理工程,保护饮用水水源以及农业灌溉等用水安全,恢复江南水乡风貌。在长江口及东海近海海域,抓好生态保护红线和自然保护地等区域的生态保护修复,研究推进佘山岛领海基点等保护修复重点项目。研究开展杭州湾北岸岸线和边滩湿地保护修复工程,严格控制沿岸大型产业区对城镇和岸线生态环境的影响,改善近岸海洋环境质量,提升沿线城镇生态环境品质和休闲服务功能,打造世界级湾区。探索建立国土生态修复资金保障机制,优化完善生态保护补偿机制。
(三)守牢耕地和永久基本农田底线,促进农业空间绿色长效
落实最严格的耕地保护制度,守牢耕地数量红线和质量底线。推进全域土地综合整治,深化农村土地制度改革,构建绿色长效的农业空间,助推乡村振兴发展。
1.严格耕地和永久基本农田保护
严格落实202万亩耕地保护空间。将150万亩永久基本农田和3万亩自然资源部管理储备地块作为长期稳定优质耕地,实施长效特殊保护,严格控制非农建设和生态建设占用,严禁非耕化利用活动。规范49万亩市管储备地块的保护和管理,坚持动态平衡、布局优化,符合规划和用途管制要求的建设项目、生态项目和农业项目允许占用,并优先在整备引导区内新增耕地上即时补划。对202万亩耕地保护空间以外的其他耕地,有序实施城乡建设和生态建设。聚焦优质连片现状耕地和补充耕地潜力空间,划定土地整备引导区,通过土地综合整治,逐步优化耕地布局。对农村村民住宅建设占用耕地的,由各区政府通过多种途径,统一落实占补平衡,并不得收取耕地开垦费。加强耕地质量建设,探索建立耕地休耕补偿制度,实施绿色生产技术,减少农业面源污染。强化耕地保护责任落实与责任目标考核,压实各级政府耕地和永久基本农田保护责任。
2.加强农业“三区”质量建设
根据粮食、蔬菜、特色农产品生产要求,实施差异化建设,加大规模化经营力度和农业装备能力建设,推动农业“三区”(即蔬菜生产保护区、粮食生产功能区和特色农产品优势区)向规模化、专业化、机械化、智能化、品牌化方向发展,“三区”内优先投入涉农资金,优先安排涉农项目,优先保障支持政策。建立健全农业“三区”管理制度,将农业“三区”成果纳入市城市空间基础信息平台,建立动态更新机制,将管护责任逐级落实到区、镇、村。
3.大力推进全域土地综合整治
坚持全域规划、整体设计、综合整治、系统提升,积极开展泖港镇、廊下镇等全域土地综合整治试点建设。推进多功能农用地整治,加大农田基础设施建设,提升耕地质量。在不减少林地面积和不破坏生态环境的前提下,实现零散耕地、园地、林地和其他农用地之间的空间置换和布局优化。对建设占用耕地区域,探索开展耕作层土壤剥离再利用。适度建设休闲游憩设施,充分发挥农地的生态、景观、文化等多元复合功能。探索实施乡村一二三产融合用地保障、设施农业用地管理等支持政策,制定全域土地综合整治试点实施管理办法等。
4.稳妥推进农村土地制度改革
稳妥推进集体经营性建设用地入市,研究制定指导性文件,建立公平合理的增值收益分配机制,全面完成集体建设用地、农用地基准地价制订工作。完善土地征收程序,通过信息化建设,规范征地房屋补偿管理,提高房屋征收签约环节透明化、规范化、信息化水平。深化宅基地制度改革,合理优化村庄空间布局,盘活利用闲置宅基地,有序推动农民相对集中居住,探索农民“户有所居”的多种实现形式,促进农村耕地保护、用地集约、配套完善、风貌和谐。有序推进自然资源确权登记和农村宅基地及宅基地上的房屋确权登记工作,探索农村土地承包经营权登记颁证工作,逐步做到登记全覆盖。按照有关规定,支持有条件的区、镇深入推进国有农用地产权和有偿使用制度改革。
5.加大乡村振兴发展用地支持力度
在制定土地利用年度计划中,新增建设用地计划中用于重点产业等乡村振兴类项目的比例不低于5%。严格落实耕地保护和生态保护制度,明确乡村地区各类国土空间开发建设的准入条件、准入要求和管控原则。在符合国土空间用途管制规则的前提下,对占地不超过100平方米且不占用永久基本农田的村庄标识建(构)筑物(牌坊、示意牌等)、零星小微公共服务设施(厕所、污水处理、垃圾储运、供电、通讯等)、直接服务农业的小型灌溉泵站(不超过40平方米)和排涝泵站(不超过60平方米),以及为观景提供便利的非永久性附属设施,可以按照原地类管理。完善盘活农村存量建设用地政策,实行负面清单管理,优先保障乡村产业发展、乡村建设用地。探索建立农村存量建设用地村村挂钩机制。优化完善乡村建设项目审批程序,细化集体建设用地使用流程,强化乡村国土空间综合设计,科学指导优质产业项目、农民相对集中居住、农村公共服务设施等乡村振兴项目落地。
(四)推进建设用地高质量利用,促进城镇空间集约高效
坚持土地资源高质量利用,高效配置城乡土地资源,全面提升土地综合承载容量和经济产出。“十四五”期间,年均供地约40平方公里,重点保障交通、绿化和公共服务等设施建设。
1.低效建设用地减量化
严控建设用地总量,坚持以用定减、以减定增,优先考虑永久基本农田集中区域、水源保护区、生态廊道规划区域、土地整备引导区和高速公路、高速铁路、高压走廊沿线区域,以及环境综合整治区域的低效建设用地减量,加快推进生态廊道内低效建设用地腾退。强化减量化后地块的安全利用,开展土壤污染检测等工作。除国家和本市重大战略性项目等以外,其他各类建设项目用地均需使用减量化腾挪指标,并优先保障基础设施、公益民生等市重大工程和市级重点产业项目,兼顾区级基础设施、公益民生、产业发展、乡村振兴等领域项目。
2.城市有机更新
(1)实施路径
坚持规划引领、分类引导,积极探索渐进式、可持续的城市有机更新有效模式和实施路径,优先保护保留历史建筑,将历史风貌保护与城市功能完善和空间环境品质提升有机结合,促进城市历史文脉传承,逐步改善居民生活环境。继续推进存量工业用地改造升级,促进空间利用向集约紧凑、功能复合、低碳高效转变。全面提升“一江一河”公共空间品质,促进形成世界级滨水区基本格局。优化城市更新项目审批流程,探索建立规划、文保、建设、消防、绿化等联审机制。在黄浦外滩和新天地、静安张园、长宁老虹桥、普陀曹杨等地区开展城市更新改造示范区试点。
(2)实施机制
坚持多方参与、共建共享,搭建实施平台,创新规划土地政策,建立科学有序的城市有机更新实施机制。以更大力度推进城市有机更新,吸引市场主体参与,探索政府—市场—市民—社团的四方协同工作机制,搭建社会多方沟通协调平台,实施更大范围更广领域的空间资源统筹和公共利益平衡,有效保障更新项目顺利开展,促进城市共享发展。允许按照规划适当调整用地性质、建筑容量、建筑高度,采取存量补地价的方式,完善用地手续,调动更新主体积极性。允许新产业新业态利用存量用地,探索土地收储利益共享机制。
(3)旧区和城中村改造
落实历史风貌保护要求,坚持“留、改、拆”并举,推进中心城区旧区改造,加快完成中心城区二级旧里改造工作。以旧区改造风貌保护更新方式实施风貌保护的项目,可采取保留建筑物带方案公开招拍挂、定向挂牌、组合出让等差别化土地供应方式。创新旧区改造工作政策机制,在黄浦区、虹口区、杨浦区等旧区改造重点区域,多渠道、多途径、多方式地改善市民群众居住条件。发挥土地资源效能,综合运用资金支持、注入优质平衡资源、地块组合、规划优化、容积率转移等方式,完善推进机制。加强旧区改造土地收储和开发建设联动,引导规划提前介入,形成滚动开发建设机制。完善财税、直管公房残值补偿减免、房屋征收补偿、资金房源保障等配套支持政策。进一步强化区域功能,完善基础设施和公共服务配套,通过土地储备、与农村集体经济组织合作改造、公益性项目建设等方式,开展城中村改造。
3.产业用地高质量利用
(1)优化产业用地空间布局
按照产业基地—产业社区—零星工业地块的三级体系,优化产业用地空间布局,区分不同类型的产业空间,突出功能定位和用地结构引导。划定工业用地控制线,保障产业基地内用于先进制造业发展的工业用地面积不少于150平方公里。产业社区强调功能复合,可新增研发用地用于设计研发、企业总部等。
(2)存量产业用地盘活
鼓励产业用地实施“零增地”改扩建,实施正面清单引导,持续推动桃浦、南大、吴淞、高桥、吴泾、金山滨海等重点旧工业区域转型发展。存量工业仓储用地经批准提高容积率和增加地下空间的,不再增收土地价款。利用划拨土地上的存量房产发展各类新产业、新业态、新模式,土地用途和权利人、权利类型在5年过渡期内可暂不变更。优化存量产业用地转型机制,集中成片的存量工业用地区域倡导整体转型,整体转型允许园区平台等专业企业参与。鼓励街镇与园区平台合作,整合土地资源,归集开发权益,统一推进零星转型、高效开发。加大产业用地收储力度,建立收储利益平衡机制。
(3)低效产业用地处置
明确低效产业用地标准,常态化开展资源利用效率评价工作,开展低效用地认定。建立低效用地盘活倒逼和利益引导机制,实施差别化资源配置政策,提高低效用地持有成本,引导低效企业退出土地。积极探索市场化退出路径,试点优质物业换低效用地等市场化回购和退出方式。引导企业通过节余土地转让、节余房屋转租等市场化方式,自主退出低效用地。
(4)产业用地混合利用
鼓励工业、仓储、研发、办公、商业等用地混合布置、空间设施共享,强化公共服务设施和市政基础设施的功能混合,探索二三产混合用地,通过混合节地,优化供应结构。适当提高产业用地混合比例,探索多用途产业用地混合方式,试行用途企业自主调节。通过土地混合利用、建筑复合使用,深化弹性空间设计,进一步提高土地集约利用水平和空间利用效率,打造土地集约、资源共享、功能复合、服务便捷的空间利用新模式。
(5)闲置土地处置
完善闲置土地预防和处置的长效机制,在闲置土地总量保持低位的同时,把划拨土地、历史毛地出让地块等纳入处置范围,从严掌握闲置土地处置完成标准,坚持闲置土地情况季度通报。编制批而未供土地处置计划,加快土地供应或批文撤销指标平移等,形成土地有效供给。
4.开发强度调控
(1)梯度管控
构建开发强度管控体系,通过总体规划—单元规划—详细规划空间规划体系,逐层落实主城区、新城、新市镇开发强度管理要求。强化分区分类引导,形成主城区、新城、新市镇开发强度梯度递减的空间格局,围绕城市中心、副中心,实现集聚发展。主城区作为全球城市核心功能的主要承载区,坚持“双增双减”和总量控制,着力提升城市能级和品质,增加公共空间和公共绿地。新城体现综合性节点城市功能,优化开发强度、提升经济密度,实施容积率差别化管理。提高公共活动中心和交通枢纽、轨道交通站点周边的开发强度、空间绩效,对新城其他区域,可结合开发重点项目,适当提高开发强度等级。新市镇突出统筹镇区、集镇和周边乡村的作用,总体以中、低开发强度为主,注重塑造空间形态特色,打造宜居环境。
(2)地块容积率差别化管控
按照“密路网、小街坊”的开放街区理念,在不突破单元规划确定的街坊开发容量基础上,合理确定地块容积率。对重点地区核心地块,经特别论证,未出让地块之间可进行开发规模平衡转移;强化地上地下空间的一体化利用,提升集聚水平。轨道交通站点600米范围内适用“特定强度区”政策。风貌旧区改造地块在满足风貌保护的前提下,经城市设计研究,允许规划开发规模进行转移,优先转移至轨道交通站点600米范围内及公共服务设施配套完善的区域。涉及风貌旧区改造的住宅在严格落实相关保护要求的前提下,容积率可适当提高。提高产业用地利用效率,按照产业功能和企业需求,核定开发强度,产业用地容积率实行下限管控。
5.土地市场建设
(1)构建城乡统一建设用地市场
发挥市场在资源配置中的决定性作用,以同地、同权、同价、同责为导向,落实集体经营性建设用地权能,建立城乡统一的建设用地市场,健全流转顺畅、收益共享、监管有力的集体经营性建设用地入市配套制度。扩大国有土地有偿使用范围,进一步完善土地要素价格体系。按照城市更新转型要求,继续探索产业用地实施先租后让、弹性年期等土地配置方式,推进综合用途、复合利用等使用方式创新,提升土地要素的配置效率。
(2)优化土地供应结构
保障实体经济发展,工业用地供应稳中有升。合理确定商办用地供应规模,实施商办用地差别化供应,提高商办用地供应的有效性与精准性。加大公共服务设施和公共空间土地供应力度,构建多元融合的15分钟社区生活圈。优化住房用地供应结构。
商品住房用地供应。在确保土地市场稳定的前提下,稳妥推进住房用地供应,有序增加商品住房用地供应。继续采取商品住房用地招标挂牌复合式出让,加强商品住房交易资金来源监管,通过自有资金专户监管制度等,促进土地市场平稳健康发展。
租赁住房用地供应。构建“租购并举”住房体系,鼓励开发企业持有一定比例商品住房用于社会租赁,促进社会租赁住房市场发展。在就业集聚、交通便利区域,加大租赁住房用地供应力度。探索将部分商业办公用地调整为租赁住房用地。探索利用集体建设用地和企事业单位自有闲置土地建设租赁住房,支持将非住宅房屋改建为保障性租赁住房。
(3)优化产业用地供应方式
探索产业用地标准化出让。落实地块产业导向及亩均税收、亩均产值、单位产值能耗、单位主要污染物税收等准入标准,开发标准化储备产业用地,实行按照标准出让、审批和监管。持续供应产业“标准地”,提前推进空间规划、用地指标、征地储备、产业准入等工作,并主动快捷供应。
探索多元化供地方式。针对不同类型产业用地和不同产业发展主体,实施差别化的供应方式。对重大投资项目、战略性项目和市级以上研发中心,可按照50年年期出让。出让给园区平台和领军企业的标准厂房类工业用地、通用类研发用地,可采用“带产业项目”挂牌方式供应。鼓励先租后让、长期租赁、弹性年期使用产业用地,完善产业用地使用方式。弹性年期出让项目到期后,可按照原合同约定价格,以协议方式自动续期。
6.地下空间资源利用
(1)分层开发利用
按照“统筹规划、综合利用、安全环保、公益优先、地下与地上相协调”的原则,分层开发利用地下空间。挖掘近地(浅、中层)地下空间资源价值,重点关注城市更新地区地下空间开发利用以及存量空间利用,整体规划新城地下空间,以公共用地下部空间逐步串连各类单体地下空间。逐步开发利用大深度地下空间,优先安排市政、应急防灾等公共基础设施。
(2)完善使用制度
健全地下建设用地使用权出让制度,优化办理程序,分层利用、区分用途、鼓励开发,降低地下空间使用成本。加强地下空间产权保护,实现立体空间统一登记,设置地下工程安全保护区间,建立地下空间保护机制。
7.土地全生命周期管理
完善土地全生命周期管理要素,合理细化产业用地投达产和绩效要求,全面落实经营性用地的规划要求。夯实全周期管理协同机制,落实多部门土地供应后的监管责任,加速项目投资到位和落地投产。综合运用合同履约方式和行政管理手段,实施履约监管和土地退出。加强违约涉地股权转让管理,建立多部门联动监管机制,遏制产业用地通过股权变更实施违约转让,确保产业用地服务产业发展。建设“智慧产业空间”等场景应用,汇集规划、土地和产业、投资、税收、环境等土地资源利用绩效数据,形成国土空间全要素全生命周期数据链,为实施差别化土地利用政策提供支撑。
(五)完善国土空间用途管制体系,强化自然资源全生命周期管理
严格保护和管理耕地,聚焦国土空间用途管制规则、行政审批制度改革和自然资源执法监督,构建国土空间用途管制制度体系、运行体系和监督体系,实现全域全要素全过程用途管制。
1.制度体系
(1)制定空间分区准入管制规则
强化农业空间管控,制定永久基本农田、部管储备地块、市管储备地块、土地整备引导区的差异化管控规则,科学合理利用耕地资源,防止耕地非农化。严守生态空间,生态保护红线内,按照禁止建设区管理,严格控制一切与生态保护以及修复无关的活动。生态保护红线外,按照限制建设区管理,禁止对主导生态功能产生影响的开发建设活动,控制线性工程、市政和水利基础设施以及独立型特殊建设项目用地。优化城镇空间,引导城市开发边界内紧凑集约式发展,加强战略预留区和产业用地空间布局规划引导,促进城市开发边界内用地布局优化和节约利用。
(2)健全地类管控机制
加强许可管制和监测监管。严格管控城乡建设和生态建设项目占用耕地和永久基本农田,通过审批、备案、核准等形式,对地类转换进行管制。涉及建设项目、临时用地、造林、中小河道建设、农村道路、设施农业项目等,应当落实“先补后占”;涉及农田建设类项目和全域土地综合整治项目,允许在项目范围区内,调整优化耕地保护空间布局。
加强报备监测发现和甄别处置。规范永久基本农田上农业生产经营活动,禁止占用永久基本农田从事林果业和挖塘养鱼,严格控制耕地转为园地等其他类型农用地以及挖塘养鱼、种植草地草坪等破坏耕作层的行为。加大对乡村振兴建设原地类管理小微项目的规划引导和用途管制,通过全天候监测发现地类变化,结合实地巡查甄别,完成地类变更。探索按照规划实施全地类管理。
(3)探索生态建设用地土地征收机制
优化生态空间格局,引导城市绿地、河道等生态用地建设,合理控制新增生态建设用地规模,探索只征不转等实施路径,重点促进城镇空间生态品质提升。
2.运行体系
(1)“多规合一”,统筹项目实施
将规划、土地、地质矿产、项目等各项数据纳入“一张蓝图”空间数据库,构建“多规合一”业务协同平台,对接“一网通办”平台,实现信息共享、便捷高效、协同推进。对接项目储备库,建立全市统一的项目实施库,强化建设项目前期研究,提前核对规划条件、汇集设计要求、深化方案研究、落实土地供应等,促进方案成熟稳定,提升项目生成的质量和效率。全面推进工程建设项目空间准入条件征询和设计方案意见征询,“一口受理、一文审批”,加强业务协同。
(2)“多审合一、多证合一”,再造审批流程
合并规划选址和用地预审,合并建设用地规划许可和用地批准,合并建设用地规划许可和建设工程规划许可,合并竣工规划核实、土地核验和档案验收。精减审批条件,一张表单、一套材料,各审批阶段实行一表申请,制定统一的办事指南和申报表格。调整审批时序,对完成土地储备并采用划拨方式供地的公共服务项目、有特殊工期要求的科创中心建设、社会民生、生态文明建设和城市基础设施项目,以及采用划拨供地方式、需要通过审核设计方案确定用地范围的项目,进一步缩减审批层级。
(3)“多测合一、多验合一”,实施“验登联动”
统一测绘数据标准。规范技术规程和成果标准,在工程建设项目行政审批测绘服务领域,全面推行“多测合一”,实现一次委托、统一测绘、成果共享。
简化开工放样复验。产业基地、产业社区内的产业类项目,以及按照规定可以免予设计方案公示的项目(依法不予公开的除外),开工放样复验采用备案制。
整合规划资源验收。建设单位在申报开工复验、竣工规划资源验收时,实现已录入数据库的测绘成果检测数据与规划许可数据的系统比对。逐步实现工程规划许可附图、竣工图、竣工测绘报告图形数据比对。在批准文件中,对规划验收、土地核验、档案验收事项审核结果和地名查验、地质资料核查事项检查情况进行说明。
加强档案归集。将竣工验收阶段一次性提交城建档案资料、档案验收的方式,调整为项目建设过程中审批档案、一键归档,验收阶段限时承诺、容缺受理,验收结束后按期移交的管理方式。
实施“验登合一”。建设单位凭竣工规划资源验收合格文件和“多测合一”成果,按照程序申请办理不动产登记。对于自持社会投资类产业项目,可用建设单位承诺书代替竣工验收备案证明作为收件资料,同步核发竣工规划资源验收合格文件和不动产权证书,实现竣工规划资源验收和不动产登记合一。
3.监督体系
(1)深化规划资源综合行政执法体制机制改革
健全市、区两级规划土地执法队伍分级执法、属地化管理模式。提升基层执法能力,构建规划资源综合执法模式,全面开展规划、土地、地质矿产资源、测绘地理信息、地名、城建档案等领域行政执法工作,推进具体违法行为事前事中事后的全链条执法。
(2)严格查处违法用地
加强非农建设违法用地执法,突出问题导向,保持新增违法用地执法高压态势。开展非耕利用耕地保护执法,建立早发现、早制止、早处置的动态监测预警机制,为实施本市国土空间用途管制落实执法保障。
(3)加强信息化动态监督监管
创新监督理念和手段,推动智慧执法,构建自然资源保护利用“互联网+监督监管”体系,大力推进非现场执法,加强智能监控和大数据监控,及时发现处置国土空间资源过度开发、资源粗放利用和突破规划控制要求等行为,全面开展规划资源执法信息化建设。
(六)提升地质环境安全和地面沉降防控能力,保障城市安全运行
加快构建科学高效的地质安全保障体系,有效减轻地质灾害风险,保障人民生命财产安全。
1.监测预警体系
研究地质环境监测智能分析评估及安全预警评价关键技术,提升城市防灾减灾和地质环境保护能力。完善地面沉降、地下水、土壤质量、地下空间、浅层地热能等多要素融合的地质环境一体化监测网络。实施基于感知技术的多要素、多指标、多目标地质环境一体化调查监测。健全地质环境基础数据库,建设数据汇集、智能分析、预测预警、智慧决策、应用服务为一体的地质环境监测预警信息平台。
2.地质灾害综合风险普查
开展以地面沉降、山体崩塌为主要灾种的第一次地质灾害综合风险普查,按照“全面普查、透彻摸底、深入分析、综合评价”的原则,调查分析全市和各区地质灾害致灾因素、发育特征、重点隐患、灾害历史、行业减灾资源(能力)等,评估地质灾害综合风险。摸清地质灾害风险隐患底数和防灾减灾救灾能力现状,客观认识地质灾害风险水平,提升全社会抵御地质灾害的综合防范能力。
3.地面沉降综合协调管控
结合地面沉降“三区一带”管控要求,研究分区分层分带地面沉降管控技术与预测预警。实施地下水开采与回灌动态调节管理,完善浅层地下水管理机制。持续强化工程性地面沉降防治,加强基坑减压降水地面沉降控制措施,实现建设工程降水活动全过程监管和信息共享。强化地面不均匀沉降防控,深化重大基础设施沿线地面沉降智能分析与安全预警。深入推进地面沉降联防联控,健全地面沉降协调管控体系及运行机制。深入开展长三角地区地面沉降一体化防控,建设长三角区域地面沉降骨干监测网。
4.地下空间利用的地质环境安全
健全地下空间开发利用地质安全保障机制,保障轨道交通、重要隧道和地下通道等重大基础设施规划、建设、运营全过程的地质安全。工程立项、设计阶段,开展地质安全风险评估,识别潜在地质风险并制定应对措施。工程施工建设阶段,开展跟踪监测和地质灾害风险研判,落实地质灾害防治措施,减少或避免工程性地质灾害的影响。工程运营阶段,开展沿线地质环境动态监测和地质风险综合预警,做好地质灾害防范和应急工作。
(七)强化自然资源基础支撑,保障规划有序实施
履行自然资源“两统一”职责,构建自然资源调查监测体系,统一自然资源分类标准,建立自然资源统一调查、监测、评价制度,健全自然资源监管体制。完善自然资源法规政策体系,强化自然资源技术保障。推进自然资源治理体系和治理能力现代化,加快自然资源信息化体系建设,为自然资源保护与利用提供坚实的基础支撑。
1.自然资源调查监测体系
(1)自然资源综合性调查评价
查清各类自然资源在国土空间上的立体分布、质量状况和生态状况,构建“统一组织开展、统一法规依据、统一调查体系、统一分类标准、统一技术规范、统一数据平台”的自然资源调查体系,开展地上地下统筹、海陆统筹、城乡统筹的自然资源综合调查,实施地表基质层、地下资源(包含矿产资源和地下空间资源)、耕地资源、湿地资源、林地资源、水资源、海洋资源等专项调查。全面准确掌握自然资源数量、质量、生态、空间、权属和利用状况,形成自然资源“一张图”。
(2)自然资源调查数据动态更新机制
建立一个基础、业务同步、遥感监测的数据更新机制,实现全覆盖、全地类、全要素的国土调查数据更新。充分运用遥感、大数据、人工智能、移动互联网等技术,构建智慧化监测技术体系,提高识别自然资源利用变化信息的精准度。
(3)全域全要素自然资源监测评价
建设地下资源、耕地、林地、湿地、海域、海岛等国土空间用途的监测监管体系。整合运用遥感数据、基础地理信息数据、规划资源管理数据,及时监测各类自然资源变化情况,对重点地区和重点项目实现全过程全生命周期监管。依据国土空间监测指标体系,对不符合规划和国土空间用途管制的各种违法违建行为及时预警。以第三次全国国土调查数据为基础,构建科学合理的自然资源利用评价指标体系。
2.自然资源法规政策和技术保障体系
(1)自然资源政策体系
强化自然资源利用和保护的规划引领。发挥国土空间规划对自然资源利用和保护的战略引领作用,从规划实施监测、评估和维护工作机制等方面,完善国土空间规划编制及管理政策,确保按照空间规划“一张蓝图”的整体目标实施。同时,推进落实部市合作协议中的自然资源领域政策改革创新。
创新自然资源利用和保护行动机制。在自然资源保护利用计划管理、国土资源利用计划联动管理、城市有机更新的资源利用机制、全域土地整治的行动机制等方面,创新自然资源利用和保护分阶段实施的行动机制。
加强国土空间用途管制和自然资源全生命周期管理。探索全域、全要素、全过程国土空间用途管制、生态保护红线管控、建设项目行政审批制度改革、各类用地全生命周期管理等政策,加强自然资源利用和保护的实施管控。
完善自然资源利用的监管和考核机制。在违法用地执法管理、强化规划资源部门年度考核等方面,完善权责清晰的国土空间规划监督考核体系,健全合理有效的绩效综合考评机制,全面监督规划资源系统的行政效能。
(2)自然资源法规体系
加强规划管理法规体系建设,形成国土空间规划为基础,统一用途管制为手段的国土空间开发保护制度。适时推动修订《上海市城乡规划条例》,推动制定城市更新、保留历史建筑管理等地方性法规。
加强土地管理法规体系建设,推动修订《上海市实施〈中华人民共和国土地管理法〉办法》《上海市基本农田保护若干规定》《上海市土地使用权出让办法》《上海市国有土地租赁暂行办法》《上海市土地储备办法》。有序推进自然资源确权登记体系建设和不动产登记立法工作。
加强测绘管理和城建档案管理法规体系建设,推动修订《上海市测绘管理条例》。进一步理顺城建档案管理的体制机制,修订相关管理办法。
(3)自然资源技术保障体系
以全域国土空间与全要素自然资源为对象,探索建立面向自然资源统一管理的规划土地分类标准,完善调查监测评价标准,明确各层级规划技术准则及成果规范。制定优秀历史建筑分类技术指引、优秀历史建筑及文物保护单位保护技术规定。构建具有超大城市特色的智能化全息测绘技术体系,建设覆盖全域、全息、多维、高频的地理信息资源体系,健全地理国情常态化监测体系、地理信息公共服务体系、应急测绘服务保障体系,深化科技创新体系,规范测绘行业管理。
3.自然资源信息化体系
(1)“一厅八室”体系建设
信息资源整合重构,实现信息生态和业务生态的融合。打造一个统一服务入口和八个“有机统一”的模块,形成“大门户”和“大规划”“大土地”“大项目”“大登记”“大测调”“大地质”“大事务”“大监督”的“一厅八室”信息体系。
(2)数据治理
明确全口径数据治理的时间和任务,统筹数据规则与业务规则,加强数据共享,推动跨部门数据规则统一、数据资源整合,建立数据治理长效机制。
(3)智慧化应用场景建设
加快探索以数字化方式呈现城市全景,开展“神经元”感知系统建设。探索具体应用场景建设,加快研究跨部门数据共享和联勤联动,依靠技术手段优化营商环境。
4.规划实施保障
(1)加强组织领导
各区、各部门加强组织领导,细化落实规划任务。规划资源、绿化市容、生态环境、农业农村、水务(海洋)、住房城乡建设管理等部门加强沟通协调,抓好规划落实,确保规划明确的目标任务顺利实施。
(2)强化科技支撑
深化自然资源科技体制改革,加强重点领域的科技攻关。搭建科技创新成果交流平台,定期举办世界城市日上海论坛、空间与未来国际研讨会、国际城市地质学术研讨会等。
(3)强化人才队伍建设
坚持人才优先、服务发展,统筹推进各类人才队伍建设。加强干部教育培训和交流,优化干部专业结构和年龄结构。加快培养高水平、专业化、复合型自然资源管理人才。
(4)提高公众参与度
充分利用新媒体等平台,开展形式多样的宣传活动,引导公众自觉保护和合理利用自然资源。构建规划编制、管理、实施、监督的全过程公众参与机制,引导公众共同推动规划实施、维护规划实施成果。
附件:上海市自然资源利用和保护“十四五”规划主要指标

本文选编自“上海人民政府官网”,智通财经编辑:秦志洲



