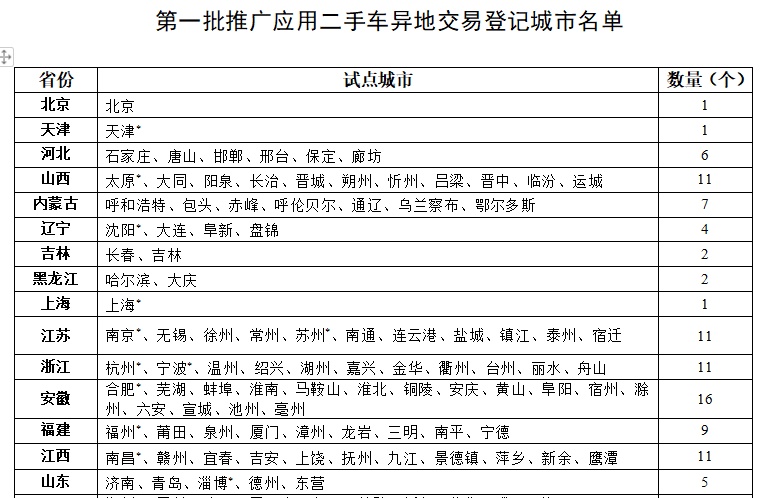
智通财经APP获悉,8月30日,商务部官网发布《商务部、公安部、税务总局加快推进二手车异地交易登记跨省通办》。通知明确,自2021年9月1日起开展小型非营运二手车异地交易登记第一批推广应用,推广应用城市共计218个(名单见附件)。与前期20个城市试点相比,二手车交易登记跨省通办城市数量大幅增加,二手车异地交易将更加便利。


以下为商务部官网全文:
商务部、公安部、税务总局加快推进二手车异地交易登记跨省通办
为贯彻落实国务院推进政务服务“跨省通办”部署要求,加快推行小型非营运二手车交易登记跨省通办,促进二手车便利交易,相关部门近期印发通知加快推进二手车异地交易登记推广应用。
通知明确,自2021年9月1日起开展小型非营运二手车异地交易登记第一批推广应用,推广应用城市共计218个(名单见附件)。与前期20个城市试点相比,二手车交易登记跨省通办城市数量大幅增加,二手车异地交易将更加便利。
通知要求,推广应用地区要高度重视,严格按照商务部、公安部、税务总局《关于推进二手车交易登记跨省通办 便利二手车异地交易的通知》以及近期印发的有关工作规范要求办理业务。加强组织部署,落实好设备、系统、人员等配套保障。强化部门协作,规范二手车交易行为,同时加大宣传辅导和业务培训力度,为群众提供更高效便捷的服务。
附件:第一批推广应用二手车异地交易登记城市名单.doc
本文编选自“商务部官网”,智通财经编辑:楚芸玮。




