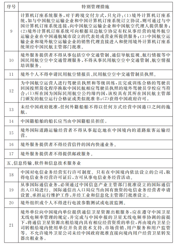
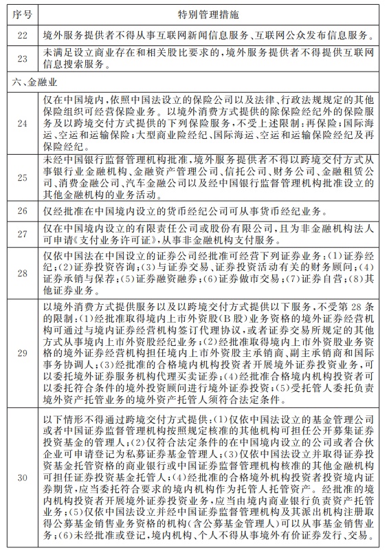
智通财经APP获悉,7月26日,商务部发布《自由贸易港跨境服务贸易特别管理措施(负面清单)(2021年版)》,自2021年8月26日起施行。《措施》提出,未经中国银行监督管理机构批准,境外服务提供者不得以跨境交付方式从事银行业金融机构、金融资产管理公司、信托公司、财务公司、金融租赁公司、消费金融公司、汽车金融公司以及经中国银行监督管理机构批准设立的其他金融机构的业务活动。
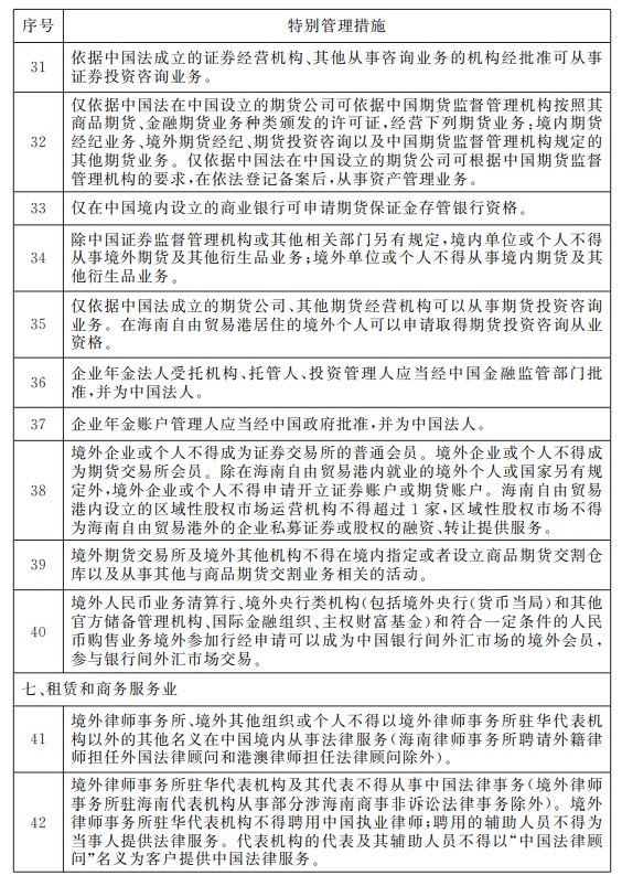
此外,《措施》指出,境外人民币业务清算行、境外央行类机构(包括境外央行(货币当局)和其他官方储备管理机构、国际金融组织、主权财富基金)和符合一定条件的人民币购售业务境外参加行经申请可以成为中国银行间外汇市场的境外会员, 参与银行间外汇市场交易。
以下为商务部官网原文:
商务部令2021年第3号 海南自由贸易港跨境服务贸易特别管理措施(负面清单)(2021年版)
【发布单位】商务部
【发布文号】商务部令2021年第3号
【发文日期】2021年07月23日
中华人民共和国商务部令
二〇二一年 第3号
《海南自由贸易港跨境服务贸易特别管理措施(负面清单)(2021年版)》已经党中央、国务院同意,现予公布,自2021年8月26日起施行。
部长 王文涛
2021年7月23日
海南自由贸易港跨境服务贸易特别管理措施(负面清单)(2021年版).pdf
以下为《海南自由贸易港跨境服务贸易特别管理措施(负面清单)(2021年版)》:
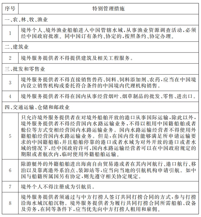
海南自由贸易港跨境服务贸易特别管理措施 (负面清单)(2021年版)
说明
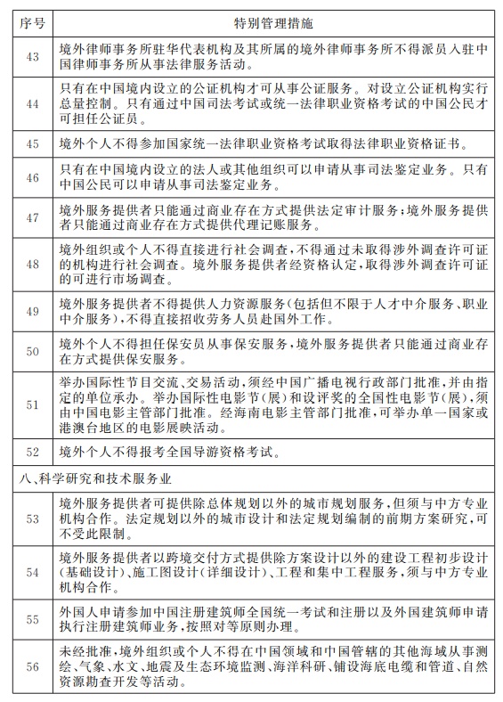
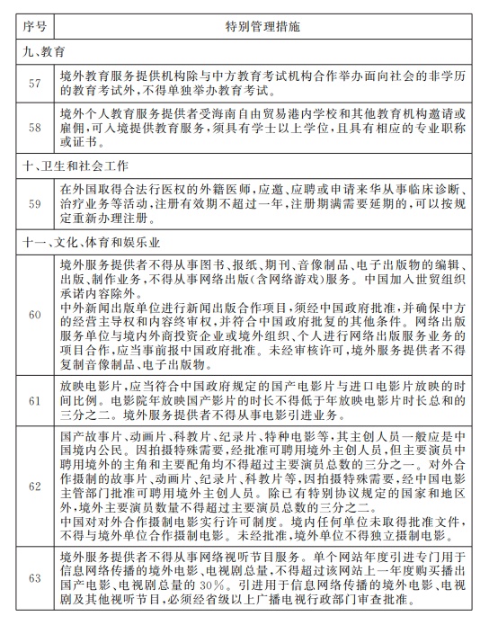
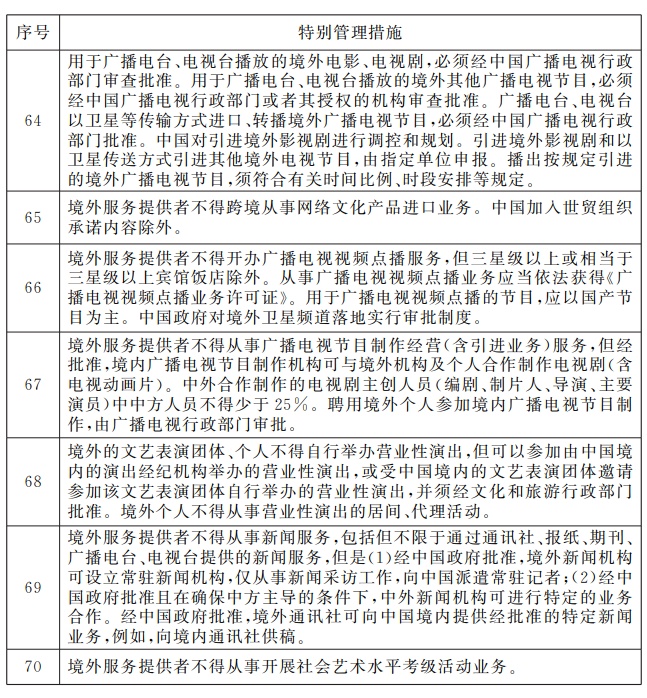
一、《海南自由贸易港跨境服务贸易特别管理措施(负面清单) (2021年版)》统一列出国民待遇、市场准入、当地存在、金融服务跨境贸易等方面对于境外服务提供者以跨境方式提供服务(通过跨境交付、境外消费、自然人移动模式)的特别管理措施,适用于海南自由贸易港,地域范围为海南岛全岛。未作特别说明的,仅适用于境外服务提供者向海南自由贸易港内的市场主体及个人提供服务。《海南自由贸易港跨境服务贸易特别管理措施(负面清单) (2021年版)》之外的领域,在海南自由贸易港内按照境内外服务及服务提供者待遇一致原则实施管理。
二、《市场准入负面清单》所列内容,以及《海南自由贸易港外商投资准入特别管理措施(负面清单)》所列以商业存在模式提供服务的特别管理措施不列入本负面清单。
三、境外服务提供者不得以跨境方式提供《海南自由贸易港跨境服务贸易特别管理措施(负面清单)(2021年版)》中禁止的服务;以跨境方式提供《海南自由贸易港跨境服务贸易特别管理措施(负面清单)(2021年版)》之内的非禁止性领域服务,按相应规定管理。
四、《海南自由贸易港跨境服务贸易特别管理措施(负面清单) (2021年版)》未列出的与国家安全、公共秩序、金融审慎、社会服务、人类遗传资源、人文社科研发、文化新业态、航空业务权、移民和就业措施以及政府行使职能等相关措施,按照现行规定执行。
五、与港澳台就境外服务提供者开展跨境服务贸易有更优惠安排的,我国缔结或者参加的国际条约、协定对境外服务提供者开展跨境服务贸易有更优惠规定的,可以按照相应规定执行。
六、《海南自由贸易港跨境服务贸易特别管理措施(负面清单) (2021年版)》由商务部会同有关部门负责解释。
海南自由贸易港跨境服务贸易特别管理措施 (负面清单)(2021年版)







本文编选自“商务部官网”,智通财经编辑:楚芸玮。




