智通财经APP获悉,7月23日,据商务部官网消息,为适应技术进口管理的新形势和新要求,不断优化营商环境,促进技术贸易健康发展,根据《对外贸易法》和《技术进出口管理条例》,商务部会同有关部门对《中国禁止进口限制进口技术目录》进行了修订并向社会公开征求意见。
具体的参考原则如下:
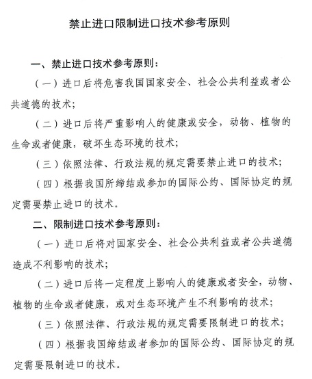
一、禁止进口限制进口技术参考原则:
(一)进口后将危害我国国家安全、社会公共利益或公共道德追求;
(二)进口后将严重影响人的健康或安全;动物、植物的生命或者健康,破坏生态环境技术;
(三)依照法律、行政法规的规定需要禁止进口的技术;
(四)依据我国所缔结或参与的国际公约、国际协定的规定需要禁止进口的技术。
二、限制进口技术参考原则:
(一)进口后将对国家安全、社会公共利益或公共道德造成不利影响的技术;
(二)进口后将一定程度上影响人的健康或安全,动物、植物的生命或者健康,或对生态环境产生不利影响的技术;
(三)依照法律、行政法规的规定需要限制进口的技术;
(四)依据我国所缔结或参与的国际公约、国际协定的规定需要限制进口的技术。
《通知》具体内容如下:
关于公开征求《中国禁止进口限制进口技术目录》修订意见的通知
为适应技术进口管理的新形势和新要求,不断优化营商环境,促进技术贸易健康发展,根据《对外贸易法》和《技术进出口管理条例》,商务部会同有关部门对《中国禁止进口限制进口技术目录》进行了修订。现向社会公开征求意见。公众可通过以下途径提出意见:
1. 登陆商务部网站(网址:http://www.mofcom.gov.cn)进入“征求意见”点击“《中国禁止进口限制进口技术目录(征求公众意见稿)》征求意见”提出意见;
2. 电子邮件:miaoyang@mofcom.gov.cn;
3. 传真:010-65197926;
4. 信函:北京市东长安街2号商务部服贸司,邮编:100731。
请在电子邮件主题、传真首页和信封上注明“进口目录公开征求意见”。
意见反馈截止时间为2021年8月5日。
商务部服贸司
2021年7月23日

本文选编自“商务部官网”;智通财经编辑:徐文强。




