本文源自 微信公众号“电新邓永康团队”。
行业观点概要
新能源汽车:大众Power Day在传递什么信号?3月15日,大众集团举办了历史上首次Power Day,会议涉及动力电池、产能、电池循环、充电网络建设等内容,展示了公司未来十年在电池与充电技术方面的路线图,表达了由传统燃油车向电动车的转型的决心。我们认为,从大众Power day来看,可以感受到四个信号:
1)传统车企电动化转型态度坚决,电动化势不可挡。大众此次提出,将在2025年推出旗下品牌中15款基于MEB平台的车型并实现本土化生产,预计大众电动车的产量将占集团在华车型的35%,达到年交付总量150万辆,大众还计划在2030年,大众纯电动车在中国的保有量需达到1200万辆。从长期来看,电动化+数字化趋势明确,各大车企纷纷加码布局,群雄逐鹿局面正加速形成,在电动化与数字化背景下集中度将大幅提升,倒逼车企不断突破发展,目前在政策+产品双擎驱动,电动化已进入快速发展阶段,展望2025,预计全球新能源车销量近1500万辆,CAGR将达37%。
2)车企布局电池产能成为趋势,但并非意味着将挤压电池厂商发展空间。大众提出将持续完善电池产能布局,2030年将达240GWh,将通过独资或者合资在全球部署建设6家自有电池工厂,我们认为持续完善电池产能的根据原因是为了保证供应链安全,而非挤压电池厂商发展空间,在新能源车这块蛋糕快速变大的过程中,目前锂电产业链融合加速,厂商之间紧密绑定,具有全球竞争力的电池和材料厂商将更具优势。
3)持续降低成本仍是产业面临的首要任务,技术路线将呈现长期并存格局。大众宣布2023年将量产标准电芯,电池成本最高降低50%。从目前来看,选择的是方形电池的路线。且根据车型定位不同,为标准化电芯设计了磷酸铁锂、三元、高锰电池、固态电池共四种材料方案。我们认为,目前产业的首要任务,仍然是针对持续降低成本提供适合的方案的思路,从短期来看,由于欧美的电池产业和产能都还未形成较大规模,中日韩动力电池厂商由于产业链形成的成本优势,和多年深耕下形成的技术优势,仍保持领先。而在特斯拉、大众等厂商自建产能的基础上,中日韩具有竞争力的动力电池厂商仍将享受行业高速发展的红利及集中度不断提升下的市占率优势,更将通过和车企紧密配套获得更多的市场份额。而从技术路线来看,磷酸铁锂和三元电池将在未来长期共存,负极和固态电池技术的迭代也仍需时间周期。
4)全生态布局之路开启,新能源车相关配套产业也值得关注。发布会上大众还提出将打造电动化商业闭环,除电芯以外,还包括电池系统、一手使用(车辆)、二手使用(储能)以及电池回收;通过各环节之间的协同效应来打造完整的电池生态链,此外,大众还在中欧美三地皆对充电基础设施建设进行布局。随着新能源车保有量快速增加,包括电池回收,充电基础设施等相关配套产业也值得关注,目前在全球范围内,包括大众和特斯拉领衔的车企已在充电桩布局方面加速规划建设,电动车全生态布局之路已开启。
投资建议:我们重点推荐三条主线:1)全球动力电池产业链需求高增长,电池环节,重点推荐宁德时代,材料环节重点推荐恩捷股份、璞泰来、科达利、中科电气、当升科技、宏发股份、三花智控,建议关注星源材质、容百科技、法拉电子、翔丰华;2)优质二线电池厂有望迎来价值重估。重点推荐孚能科技、亿纬锂能、欣旺达,建议关注国轩高科。3)部分中游材料环节供需格局反转,建议关注诺德股份、嘉元科技、多氟多、天际股份、德方纳米、龙蟠科技等。此外,充电桩进入发展快车道,重点推荐:许继电气、国电南瑞、特锐德等。
新能源发电:需求旺盛,景气分化。从产业链短期供需来看,硅料硅片价格持续上行,电池端成本压力短期较难充分向下游传导。近期硅料、硅片、组件价格均再次出现幅度较大上涨,但是,由于组件厂在面对上游原材料的大幅上涨,通过降低电池片的采购以及代工双经销的订单增加等应对措施,一定程度遏制了电池片价格的上行,使得电池片厂家难以通过涨价传导至下游分摊风险。总体来看,全产业链价格的上升近期也引发市场认为可能会抑制下游需求的担忧。总体而言,我们认为本轮产业链涨价对于需求的影响相对有限,主要是因为:1)海外,经过前期多次验证,海外本身对组件价格微涨接受度较高,且很多海外项目2020年因为疫情已经延期过一次,2021年并网的需求比较迫切;2)一方面受到3月1日能源局综合司征求意见的影响,2019、2020年存量的竞价、平价项目有望抢在今年年底前并网,另一方面2021年国内央企都有新能源装机的硬性指标,二季度对组件有需求,对于IRR的要求可能会让步于装机的硬性指标,再考虑到央企本身的资金利率优势,杠杆后项目收益率依然非常可观。在政策驱动下,下游大概率接受产业链价格上涨,且当前价格向上仍具备一定弹性。而且,本轮的组件价格上涨本质上是对产业链主辅材价格在2020年下半年以后快速上涨的传导。随着行业部分环节的新增产能逐步释放或行业企业为保持格局优化而主动发起的降价策略,可能会给产业链留出足够的承载空间。3月初,光伏玻璃和胶膜已经出现价格下降,二季度可能仍会进一步回落。因此,组件价格的上涨可能只是阶段性现象。
投资建议:我们推荐3条主线,1)成本控制突出,景气度有望呈现趋势性改善的垂直一体化龙头隆基股份、晶澳科技、晶科能源(美股);2)今年供需较为紧张、景气度有望持续维持在高位的硅料和热场环节,重点推荐通威股份、大全新能源(美股)和金博股份;3)受益于国产替代、业绩有望持续高增的跟踪支架和逆变器环节,重点推荐中信博、阳光电源、锦浪科技、固德威,重点关注上能电气。
此外,我们推荐储能产业链机会,重点推荐电池储能系统领先企业派能科技、宁德时代,储能逆变器领先企业固德威以及国内储能系统集成和储能逆变器龙头阳光电源;建议关注比亚迪、科士达、国轩高科、亿纬锂能、南都电源、星云股份等。
风电方面,重点推荐新强联、金风科技、明阳智能、天顺风能、中材科技、日月股份、金雷股份等,建议重点关注大金重工、东方电缆等。
电力设备与工控:“碳达峰、碳中和”各项规划加速落地,工控景气度持续提升。电力设备方面,近日,中央财经第九次会议中明确提到,为实现碳中和,应深化电力体制改革,构建以新能源为主体的新型电力系统, 继续强调碳中和目标下的相关产业体制改革和综合能源服务发展。此前,国网发布“碳达峰、碳中和”行动方案,其中主要提到将大力发展清洁能源。从路径规划来看,国网将在能源供给侧,构建多元化清洁能源供应体系;在能源消费侧,全面推进电气化和节能提效。不仅将给光伏风电并网建立绿色通道,还将支持分布式电源和微电网发展;与此同时,两部委发布《关于推进电力源网荷储一体化和多能互补发展的指导意见》,围绕清洁能源建设,持续推动相关产业发展,我们认为在“碳达峰、碳中和”各项规划加速落地的情况下,不仅光伏风电为首的新能源将得到发展,电力设备的相关产业也将显著受益。
工控方面:2020年2月份,PMI指数为50.6,延续了2020年下半年的良好势头,制造业景气度持续上升。而从工业机器人产量来看,随着上半年疫情后国内中小企业复工达产,2020年4-12月工业机器人产量同比增长27%/17%/29%/19%/33%/51%/39%/32%/32%(1-2月同比下降19.4%),工控行业景气度持续提升。从长期来看,未来中国工业自动化市场将进入中速成长期,主要需求来自于产业升级带来的以效率提升为目的的设备改造,同时,进口替代也是中国工业自动化企业有望获得高于市场平均增长水平的驱动因素。
投资建议:电力设备重点推荐三条主线:1) 低压电器国产化替代趋势显著,未来空间广阔,行业集中化趋势明显,龙头公司增速高于行业整体,重点推荐良信股份、正泰电器;建议关注天正电气、众业达、宏发股份;2)发展清洁能源,国网将持续推动能源互联网建设和综合能源服务发展,重点推荐国电南瑞、国网信通、亿嘉和、南网能源、涪陵电力、宏力达、威胜信息、金智科技、正泰电器、良信股份等;3)提升清洁能源输送能力,特高压领衔的电网基建带来2-3年的业绩弹性,重点推荐平高电气、许继电气、国电南瑞、特变电工、长缆科技等;
工控方面,本土品牌产品进口替代的逻辑已经得到广泛验证,细分领域龙头公司增速将高于行业,重点推荐:汇川技术、麦格米特、信捷电气、雷赛智能、鸣志电器等。
风险提示:新能源车下游需求不及预期、动力电池技术发展不及预期、光伏装机低于预期,新能源发电政策不及预期等。
本周组合:宁德时代、恩捷股份、璞泰来、科达利、中科电气、当升科技、宏发股份、隆基股份、晶澳科技、中信博、良信股份、国电南瑞、正泰电器。
新能源汽车
大众Power Day在传递什么信号?
大众Power Day宣布全面备战电动化,畅谈未来10年宏伟蓝图。3月15日,大众集团举办了历史上首次Power Day,会议涉及动力电池、产能、电池循环、充电网络建设等内容,展示了公司未来十年在电池与充电技术方面的路线图,表达了由传统燃油车向电动车的转型的决心。
1.1.1. 传统车企电动化转型态度坚决,电动化势不可挡
在上周的周报《短期看产销喜人排产旺,长期看电动化之势正燎原》中,我们已经提到,从长期来看,电动化+数字化趋势明确,各大车企纷纷加码布局,群雄逐鹿局面正加速形成。在全球碳中和的步伐驱动下,传统车企方面,除大众的MEB平台和对数字化的投入和规划外,目前,包括奔驰、奥迪、沃尔沃等车企纷纷加大投资规划,加速自身在平台化车型的开拓和对于数字化的探索;此外,包括宝马Mini、福特、宾利、捷豹和沃尔沃等车企也纷纷提出电动化时间表;而从电动化车企和新势力来看,特斯拉持续推进电动车与动力产能建设,以蔚来、理想和小鹏为代表的中国造车新势力也在纷纷提出其未来五年发展战略。与此同时,包括苹果、小米等科技巨头也纷纷加入战局,随着各大车企对新能源车产能的加大投入及新车型的持续研发,未来新能源车无论是车型数量还是销量均将进入快速增长期。

在电动化与数字化背景下集中度将大幅提升,倒逼车企不断突破发展。在电动化与数字化的背景下,智能电动车的竞争将同时在以电气化架构为基础,涵盖三电系统在内的成本和安全性能,以及以软件、算力为基础的智能化驾驶和智能移动座舱化间展开。而在数据和算力竞争的基础上,规模化、保有量和持续的创新能力将成为决定各车企生存发展的关键。而在此基础上,拥有规模化和保有量优势的厂商将进一步拉开与竞争对手的差距,产业集中度也将大幅上升。
聚焦重点市场,电动化全球竞争拉锯战开启。在众多车企加入全球电动化竞争的背景下,电动化全球竞争拉锯战开启。以大众在中国市场的电动化目标为例,大众提出将在2025年推出旗下品牌中15款基于MEB平台的车型并实现本土化生产,预计大众电动车的产量将占集团在华车型的35%,达到年交付总量150万辆,目前主要的生产基地在一汽奥迪长春工厂和江淮合肥工厂。大众还计划在2030年,大众纯电动车在中国的保有量需达到1200万辆。
目前政策+产品双擎驱动,电动化已进入快速发展阶段。政策方面,中国区别于往年,补贴退坡已提前确定,不会对季度销量造成影响,同时,商务部持续发文,鼓励各地通过补贴等方式促进农村和城市的新能源车消费。欧洲的核心政策碳排放目标持续加码,目前各国补贴政策总体并无显著退坡。美国则计划通过补贴和政府采购等方式推动新能源车销量增长。从发展阶段来看,全球新能源车渗透率在2020年有了明显的跃迁,达到4%,同比增1.5Pcts;而在部分区域市场如中国,我们看到在产品驱动的效应下,To C的销量占比提升显著。目前在政策+产品的双擎驱动下,我们认为电动化已进入快速发展阶段

展望2025,预计全球新能源车销量近1500万辆,CAGR将达37%。目前,除新能源车发展较为领先的中国与欧洲增长趋势确定外,美国、日本等地预计也将呈现加速增长态势。全球电动化大时代到来,我们预计全球2025年销量近1500万辆,5年复合增长率达37%。测算过程参见周报《欧洲电车逆势增长超预期,中国产品力驱动持续凸显》。

而在排产方面,产业继续呈现高景气态势。从目前的排产情况来看,目前动力电池产业链各领域行业高景气态势延续,尽管在2月由于春节假期方面的原因,产量环比有所下降,但三月份维持高景气态势,随着下游整车厂尤其是新能源车厂需求持续高涨,电池产业链维持高景气态势。

1.1.2. 车企布局电池产能成为趋势,但并非意味着将挤压电池厂商发展空间
大众将持续完善电池产能布局,2030年将达240GWh。据介绍,到2030年纯电动车型将占大众集团全部新车的60%,按照这个比例大众需要240 GWh电池产能。为了满足未来电动车的生产销售需求,大众将通过独资或者合资在全球部署建设6家自有电池工厂,平均每家目标产能40GWh。首家合作是在瑞典与Northvolt的合作,预计在2023年落成,其次是自建的萨尔茨吉特一体式电芯工厂,未来还规划在东欧的西班牙或法国,西欧的波兰捷克落子,以此实现自产自销的高效生产能力,预计到2030年大众外购电芯比例约20%(注:这里的外购是指独资和合资电芯产能采购之外的采购)。

持续完善电池产能的根据原因是为了保证供应链安全,而非挤压电池厂商发展空间。电池是新能源汽车关键一环,电池供应或成车企电动车发展胜负手。以目前爆款Model3为例,动力锂电池成本占整车成本的比重约为38%,为新能源汽车提供动力来源,是决定新能源汽车的续航里程,寿命和成本的重要因素,不仅逐步成为全球锂电池行业的重要增长点,也是决定新能源汽车发展的关键一环。因此,在此基础上,我们认为,电池厂商的发展空间并不会受到挤压,而是在“新能源汽车”这块蛋糕越来越大的情况下,车企为了供应链安全所采取的策略。

锂电产业链融合加速,厂商之间紧密绑定,具有全球竞争力的电池和材料厂商更具优势。实际上,车企布局电池产能已成为趋势,这在另一层面预示着锂电产业链融合正在加速,在未来,厂商之间的紧密绑定趋势将更为明显。在此前的周报《珠联璧合进行时——领先车企入股电池厂商深层次解析》中,我们已提到,2020年以来,锂电产业链的融合持续加速。其中,车企与电池厂商的融合加速,车企入股电池厂商成为新的趋势。与此同时,头部电池和材料厂商或横向或纵向加速布局产业链,一方面能够有效降低成本,另一方面也为上游原材料的供应提供坚实保障。随着厂商之间的紧密绑定,未来产业集中度将持续提升。

电池和中游材料环节的军备竞赛业已展开,细分领域龙头将持续受益。在全球电动化趋势之下,新能源汽车的需求增速加快,下游车企对上游供应商的供货渠道、产品质量稳定性要求不断提升,全球新能源汽车市场正在逐步形成“车企——电池——材料——资源”强强联合的稳定供应体系。自2020年下半年以来,全球电动化进程加速,电池和中游材料环节的扩产节奏显著提升,以宁德时代为例,先后在四川宜宾、江苏溧阳,福建福鼎、广东等区域连续投产动力电池产能,在涵盖动力电池和电池材料等细分领域,军备竞赛业已展开,在此背景下,中国锂电产业链具备全球竞争力的电池材料厂商将持续受益。
1.1.3. 持续降低成本仍是产业面临的首要任务,技术路线将呈现长期并存格局
大众宣布2023年将量产标准电芯,电池成本最高降低50%。在电芯层面,与之前的特斯拉电池日一样,大众也针对电芯方案提出了一系列降本措施和实现路径。大众提出了打造标准电芯(Unified Cell)的概念,从目前来看,选择的是方形电池的路线。且根据车型定位不同,为标准化电芯设计了磷酸铁锂、三元、高锰电池、固态电池共四种材料方案。标准化电芯将会覆盖大众旗下80%车型,另外20%将会使用独立的专用电池设计。从电池降本方面来看,整体的成本下降路径涵盖电芯设计降本15%、生产流程降本10%、正负极材料降本20%、系统设计降本5%;大众将电芯分为入门、主流、定制三个级别,其中入门产品搭配低端材料(如磷酸铁锂),电池成本最多可降低 50%,主流电池产品搭配主流材料(如三元锂电池),电池成本可降低 30%,而定制型由于采用高性能电池所以成本略有上浮。

毫无疑问,持续降低成本依然是产业面临的首要任务。站在消费者的角度,最好的电池意味着在保障安全的基础上厂商可以提供的更便宜、续航更长、充电更快/性能更强的动力电池,在此基础上,产业的首要任务,仍然是针对持续降低成本提供适合的方案的思路,因此无论是大众能量日,特斯拉电池日,还是宁德时代、比亚迪为首的电池和材料厂商针对技术的革新和模式的思考,仍是从持续降低电池系统成本的角度出发。
动力电池的主角,短期仍是中日韩三国角力。从短期来看,由于欧美的电池产业和产能都还未形成较大规模,中日韩动力电池厂商由于产业链形成的成本优势,和多年深耕下形成的技术优势,仍保持领先。而在特斯拉、大众等厂商自建产能的基础上,中日韩具有竞争力的动力电池厂商仍将享受行业高速发展的红利及集中度不断提升下的市占率优势,更将通过和车企紧密配套获得更多的市场份额。
从技术路线来看,目前电动汽车用正极材料主要是三元和磷酸铁锂。三元正极材料对应的锂电池在同等条件下具有能量密度高,续航能力强的特点;而磷酸铁锂电池具有安全性好,成本低的特点,两者被广泛应用在电动汽车领域。其中,三元材料又可以分为NCM(镍钴锰)和NCA(镍钴铝)两种。

不同正极材料对应不同车型和产品,未来多种路线长期共存。此前,在特斯拉电池日上,特斯拉宣布准备针对不同的车型和产品使用不同的类型的材料。磷酸铁锂将在未来被广泛用于Model 3和储能领域;同时,镍锰二元正极材料将用于少部分储能和其他长续航乘用车型;高镍将被用于皮卡和卡车;而在此次,大众在能量日也推出,设计了磷酸铁锂、三元、高锰电池、固态电池共四种材料方案。梅赛德斯-奔驰则在去年10月的战略发布会上,提出中低续航版本采用磷酸铁锂电池的想法,目前,主流车企引领下,不同正极材料对应不同车型的路线得到推崇,预计未来磷酸铁锂路线与高镍三元为基础的多种路线将长期共存。
1.1.4. 全生态布局之路开启,新能源车相关配套产业也值得关注
大众power day提出要打造独有电池化闭环系统。发布会上大众提出将打造电动化商业闭环,除电芯以外,还包括电池系统、一手使用(车辆)、二手使用(储能)以及电池回收;通过各环节之间的协同效应来打造完整的电池生态链。

在电池回收环节,大众计划通过湿式冶炼使95%的原材料可回收利用;2021年1月,大众在萨尔茨吉特建立了第一家专门回收EV电芯的工厂,并已经投入生产。

加快充电设施布局,大力开拓欧洲、中国和北美市场。大众认为未来电动车可以连接家庭和电网,成为中间纽带,因此大众将围绕电力技术核心来提升自己的竞争力,这就需要大众不断突破高效轻便的电池研发,实现充电设备规模化,并且形成稳定的电池管理系统。为了达到这样的目的,大众已经着手计划在中国、欧洲和北美区建立高速充电网络。

1)中国市场:就目前中国的充电设备仍存在充电耗时长和充电桩数量不足的短板问题,大众为解决这一难题,完善充电网络,预计2021年通过大众与一汽、江淮和星星充电组建成立的CAMS合资公司,在中国8个城市投入建设600个充电站、5000根充电桩,并预计2025年将达到1.7万根充电桩的规模,届时落成的超级充电站的充电功率将从120kW起步,另外有180kW,甚至300kW。

2)欧洲市场:大众通过与bp英国石油公司、enel、Ionity、Iberdrola等多家合作公司同步在欧洲多国境内投入建设充电站。大众计划到2025年,在欧洲实现建设落成快速充电桩18000根,这将是欧洲现有电动车充电设备的5倍,并且大众集团在欧洲各国大约建立8000个快速充电桩,其中重点分布至德国和英国,逐渐体现出大众在欧洲的重要战略安排。
3)美国市场:大众与Electrify America合作,目前在美国和加拿大共建设了560余充电站,预计2021年在美增加800多个充电站,其中辐射到美国45个大州和加拿大4个省。
车桩比仍处于低位,相关配套产业也值得关注。从近年来中国和欧洲地区公共类充电桩车桩比来看,2020年末,欧洲车桩比为9:1,较2019年大幅提升,在2020年欧洲新能源车销量高速增长的前提下,相关的充电基础设施建设并未及时跟上;而从中国来看,尽管车桩比相较于2019年有所降低,但仍超6:1,若假设私人桩数量与公共桩数量基本相同,在此基础上,无论是中国还是欧洲的车桩比仍显著低于预期规划水平,目前在全球范围内,包括大众和特斯拉领衔的车企已在充电桩布局方面加速规划建设,随着新能源车保有量进一步增加,相关配套产业也值得关注。

此外,大众为了加快电动化布局,也对旗下充电产品做了不少研究和开发。目前大众所推出的产品种类有5种,其中包括移动充电机器人(解决充电车位被占用的问题)、增加150Kw充电位(减少充电时间)、壁挂式充电盒、多方数据联通平台(将数据平台、能家居和智能电车相联通)和可移动的双向双电的储能系统。

投资建议:我们重点推荐三条主线:1)全球动力电池产业链需求高增长,电池环节,重点推荐宁德时代,材料环节重点推荐恩捷股份、璞泰来、科达利、当升科技、中科电气、宏发股份、三花智控,建议关注星源材质、容百科技、法拉电子;2)优质二线电池厂有望迎来价值重估。重点推荐孚能科技、亿纬锂能、欣旺达,建议关注国轩高科。3)部分中游材料环节供需格局反转,建议关注诺德股份、嘉元科技、多氟多、天际股份、德方纳米、龙蟠科技等。此外,充电桩进入发展快车道,重点推荐:许继电气、国电南瑞、特锐德等。
新能源发电
需求旺盛,景气分化
政府工作报告论发展新能源决心不动摇。3月5日,政府工作报告中提出:加强污染防治和生态建设,加快形成绿色生产生活方式,促进绿色低碳循环发展;扎实做好碳达峰、碳中和各项工作,制定2030年前碳排放达峰行动方案;大力发展新能源,加快建设全国用能权、碳排放权交易市场,完善能源消费双控制度。在国家层面的引导下,新能源在十四五期间的发展有望持续积极向好。
国内新能源渗透率尚低,成长空间广阔。我们假设非化石能源占比在未来十年持续提升,在2025年和2030年持续提升至20%和25%,在平均发电煤耗逐年下降,光伏+风电发电量占比逐年提升的基础上,我们分别以2019年和2025年为基年,预计2025年和2030年所需光伏+风电发电量增量分别达1.06万亿KWh和1.62万亿KWh。

中国光伏在未来五年年均新增装机预计在85-113GW,根据预计发电量增量,在现有的风电和光伏装机的基础上,预计2020-2025年光伏和风电年均新增装机量在85-113GW和15-31GW的范围内,2025-2030年光伏和风电年均新增装机量在162-217GW和30-59GW的范围内。

平价时代消纳问题成为硬约束。我国太阳能和风能资源丰富程度在空间上呈现为由西北向东南递减,而主要负荷则集中在东南沿海地区。电力负荷无法满足太阳能和风能出力会出现弃光和弃风问题,此外新能源渗透率过高会造成电网运行的不稳定,也是制约光伏和风电装机增长的一大因素。由于2018年“531”暂停新增装机以及特高压线路接连投运,2019年国内弃光率下降至为2%,相比2018年的3%下降1pct,已经有了大幅改善,目前弃光严重的地区主要是西北的西藏、新疆和青海。

2020年国网、南网和内蒙古电力公司公布了光伏新增消纳空间分别为39.05GW、7.4GW和2GW,三者共计48.45GW,后续随着特高压线路不断建设以及电网坚强性进一步增强,未来国内每年消纳上限预计至少应高于2020年,消纳问题短期对国内装机需求的制约预计不明显。但从中长期的维度来看,倘若“十四五”光伏装机需求持续上升,消纳问题毫无疑问将成为硬约束。
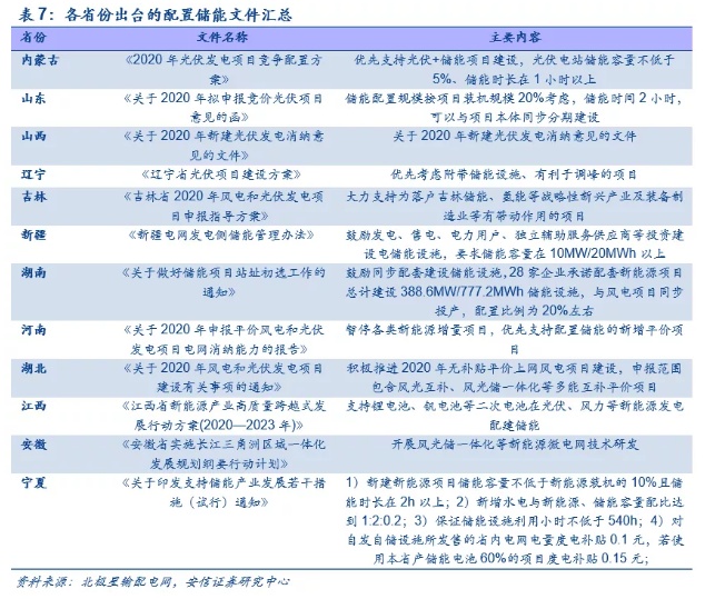
政策频出,缺乏盈利模式是新能源电站配套储能的痛点。国家层面,2021年2月,国家发改委和国家能源局发布《关于推进电力源网荷储一体化和多能互补发展的指导意见》,文件指出,利用存量常规电源合理配置储能,积极实施存量“风光水火储一体化”提升,稳妥推进增量“风光水(储)一体化”,探索增量“风光储一体化”,严控增量“风光火(储)一体化”;2020年5月19日,国家能源局发布《关于建立健全清洁能源消纳长效机制的指导意见(征求意见稿)》,提出鼓励推动电储能建设和参与,以此促进清洁能源高质量发展。地方层面,截止目前11个省份陆续出台了鼓励新能源电站配套储能的文件,其中湖南、山西等省份建议风电、光伏等新能源发电配置20%储能。由于电力市场制度的不完善,用户侧配置储能的自发性不强,因此当前储能的配置主要集中在发电侧。然而,由于目前发电侧储能不参与电网调度,盈利模式不清晰,因此配套储能的成本基本由电站业主方承担,盈利模式的缺乏和高昂的储能成本成为解决消纳问题的痛点。

从产业链短期供需来看,硅料硅片价格持续上行,电池端成本压力短期较难充分向下游传导。
1) 近期硅料、硅片、组件价格均再次出现幅度较大上涨,其中根据广州发展等企业最新的光伏组件招标报价,组件龙头报价从前期的1.60-1.65元/W上涨至1.70-1.75元/W水平。另外截止今日,本月单晶复投料已从月初均价11.08万元/吨上涨至12.26万元/吨,累计涨幅高达10.65%、单晶致密料也从10.8万元/吨上涨至11.94万元/吨,涨幅高达10.56%。随着原材料的上涨,我们看到硅片龙头隆基股份和通威股份已提价以应对涨势,如隆基P型M6从2月初至今已从3.35元/片涨至3.75/片,其整体硅片种类均达到10.00%左右涨幅,但是,由于组件厂在面对上游原材料的大幅上涨,通过降低电池片的采购以及代工双经销的订单增加等应对措施,一定程度遏制了电池片价格的上行,使得电池片厂家难以通过涨价传导至下游分摊风险,如单晶PERC-158.75mm电池片仅从2月初的均价0.91元每瓦微涨至均价0.93元每瓦,涨幅仅仅只有2.20%。由于传导不畅,电池片厂家纷纷下调开工率,改造以及检修产线,通过控制产量来消化上游涨价带来的压力,目前新订单已经逐步减少,多以旧交付为主。全产业链价格的上升近期也引发市场认为可能会抑制下游需求的担忧。
2)总体而言,我们认为本轮产业链涨价对于需求的影响相对有限,主要是因为:1)海外,经过前期多次验证,海外本身对组件价格微涨接受度较高,且很多海外项目2020年因为疫情已经延期过一次,2021年并网的需求比较迫切;2)国内,户用和工商业分布式项目对于组件价格敏感度相对较低,主要是大型地面项目对于组件价格容忍度一般,根据智汇光伏的统计其中70%-80%的项目属于央企(含地方央企)。一方面受到3月1日能源局综合司征求意见的影响,2019、2020年存量的竞价、平价项目有望抢在今年年底前并网,另一方面2021年国内央企都有新能源装机的硬性指标,二季度对组件有需求,对于IRR的要求可能会让步于装机的硬性指标,而且根据我们测算,目前1.70-1.75元/W的组件价格对应电站全资本金的IRR大致在7.0%-7.5%左右,收益率尚可。再考虑到央企本身的资金利率优势,杠杆后项目收益率依然非常可观。在政策驱动下,下游大概率接受产业链价格上涨,且当前价格向上仍具备一定弹性。
3)本轮的组件价格上涨本质上是对产业链主辅材价格在2020年下半年以后快速上涨的传导。随着行业部分环节的新增产能逐步释放或行业企业为保持格局优化而主动发起的降价策略,可能会给产业链留出足够的承载空间。3月初,光伏玻璃和胶膜已经出现价格下降,二季度可能仍会进一步回落。因此,组件价格的上涨可能只是阶段性现象。
风电动态:
风电年新增装机中枢有望大幅上调。此前市场预期十四五期间风电年新增装机20-30GW,市场预期悲观压制风电板块估值,业内对十四五呼声较高,预计年新增装机有望上调至40-50GW,估值中枢有望大幅上移,同时,2020年9月22日,第七十五届联合国大会一般性辩论上提出二氧化碳排放力争于2030年前达到峰值,努力争取2060年前实现碳中和,风电作为清洁能源重要组成部分是实现这一目标的重要手段,风电行业未来成长空间依然广阔。
从短期来看,考虑疫情影响,预计风电并网时间将顺延至2021年,叠加海上、分散式、平价、通道项目,我们认为2021年中国风电行业将维持高景气。预计2020年风电新增装机容量30-35GW,2021年维持在30GW以上。
投资建议:我们推荐3条主线,1)成本控制突出,景气度有望呈现趋势性改善的垂直一体化龙头隆基股份、晶澳科技、晶科能源(美股);2)今年供需较为紧张、景气度有望持续维持在高位的硅料和热场环节,重点推荐通威股份、大全新能源(美股)和金博股份;3)受益于国产替代、业绩有望持续高增的跟踪支架和逆变器环节,重点推荐中信博、阳光电源、锦浪科技、固德威,重点关注上能电气。
此外,我们推荐储能产业链机会,重点推荐电池储能系统领先企业派能科技、宁德时代,储能逆变器领先企业固德威以及国内储能系统集成和储能逆变器龙头阳光电源;建议关注比亚迪、科士达、国轩高科、亿纬锂能、南都电源、星云股份等。
风电方面,重点推荐新强联、金风科技、明阳智能、天顺风能、中材科技、日月股份、金雷股份等,建议重点关注大金重工、东方电缆等。
电力设备与工控
“碳达峰、碳中和”各项规划加速落地,工控景气度持续提升
继续强调碳中和目标下的相关产业体制改革和综合能源服务发展。近日,中央财经第九次会议中明确提到,为实现碳中和,应深化电力体制改革,构建以新能源为主体的新型电力系统。与此同时,要实施重点行业领域减污降碳行动,工业领域要推进绿色制造,建筑领域要提升节能标准,并将建立完善绿色低碳技术评估、交易体系和科技创新服务平台,要完善绿色低碳政策和市场体系,完善能源“双控”制度,加快推进碳排放权交易等一系列发展方向。在发展方向中,综合能源服务通过统一的节能服务方案与管理,是推动节能减排和实现碳中和目标的有效实施路径之一。目前国南网均在综能方面提出规划和实现路径,以国网为例,提出2025年实现综能营收800亿,2030年实现综能营收3000亿。综合能源服务将在碳中和的远期目标下,获加速发展动力。
此前,国网也已发布“碳达峰、碳中和”行动方案。国家电网公司此前正式发布“碳达峰、碳中和”行动方案,其中主要提到将大力发展清洁能源。从路径规划来看,国网将在能源供给侧,构建多元化清洁能源供应体系;在能源消费侧,全面推进电气化和节能提效。不仅将给光伏风电并网建立绿色通道,还将支持分布式电源和微电网发展。
围绕清洁能源发展,推动智能化建设。从具体目标和举措来看,国网预计2025、2030年,非化石能源占一次能源消费比重将达到20%、25%左右;预计2025、2030年,电能占终端能源消费比重将达到30%、35%以上符合预期。此外,国网将通过推动电网向能源互联网升级和网源协调发展和调度交易机制优化,实现打造清洁能源配置平台和实现清洁能源并网消纳。到2030年,国网经营区光伏风电总装机容量将达1000GW以上。并在十四五期间规划建成7回特高压直流,初步建成国际领先的能源互联网以及建设分布式光伏达到180GW。
此外,两部委发文,围绕碳中和,持续推动源网荷储一体化和多能互补发展。两部委发布《关于推进电力源网荷储一体化和多能互补发展的指导意见》,持续推动相关产业发展。其中,在源网荷储一体化方面,将充分优化负荷侧调节能力,就地就近,激发市场化灵活发展。提出通过优化整合本地电源侧、电网侧、负荷侧资源,探索构建包括(省)级、市(县)级、园区(居民区)源网荷储高度融合的新型电力系统发展路径;在多能互补方面,持续推动新能源发展,将通过利用存量常规电源,合理配置储能,优先发展新能源,积极推动存量和增量多能互补多元化发展。
工控方面,制造业景气度持续上升。进入2021年,尽管考虑到去年2月的疫情影响,但2021年前两月制造业景气度仍处于上行阶段,2月规模以上工业增加值累计同比上升35%;延续了去年下半年以来的良好势头。2021年2月份, PMI指数为50.6,继续位于荣枯线之上,制造业景气度持续上升。而从工业机器人产量来看,随着上半年疫情后国内中小企业复工达产,4-12月工业机器人产量同比增长27%/17%/29%/19%/33%/51%/39%/32%/32%(1-2月同比下降19.4%),工控行业景气度持续提升。

未来中国工业自动化市场将进入中速成长期,主要需求来自于产业升级带来的以效率提升为目的的设备改造。背后的核心在于两点:1)中国制造业在升级,加工复杂程度和产品精度都在提升需求提升智能化的需求;2)人工成本在提升,被迫要以机器代人。国际低端制造业将因用工成本上升而转移出中国,国内的低端制造业领域则出现一轮行业洗牌,制造业升级有望持续较长周期。
进口替代是中国工业自动化企业有望获得高于市场平均增长水平的另一驱动因素。中国工业自动化企业已经从学习向自主研发自主创新转变,正加大研发投入,以服务和性价比逐步蚕食外资品牌的市场份额。在伺服、小型PLC、中大型PLC等领域,中国本土品牌的市场占有率已分别从2017年的34%、24%和7%提升到2020Q1的39%、27%和8%。

投资建议:1) 低压电器国产化替代趋势显著,未来空间广阔,行业集中化趋势明显,龙头公司增速高于行业整体,重点推荐良信股份、正泰电器;建议关注天正电气、众业达、宏发股份;2)发展清洁能源,国网将持续推动能源互联网建设,重点推荐国电南瑞、国网信通、亿嘉和、南网能源、涪陵电力、威胜信息、金智科技、正泰电器、良信股份等;3)提升清洁能源输送能力,特高压领衔的电网基建带来2-3年的业绩弹性,重点推荐平高电气、许继电气、国电南瑞、特变电工、长缆科技等;
工控方面,行业景气度持续上行,本土品牌产品进口替代的逻辑已经得到广泛验证,细分领域龙头公司增速将高于行业,重点推荐:汇川技术、麦格米特、信捷电气、雷赛智能、鸣志电器等。
(智通财经编辑:赵锦彬)





