本文转自微信公众号“草叔消费升级研究”。
中教控股(00839)
投资要点
民办高校龙头,规模优势领先:公司为我国民办高校龙头企业,规模优势明显,旗下共13所学校(7所高校,4所职业学校和2所海外大学),在校生近24万人,得益于快速并购扩张,公司20财年收入规模达到26.8亿元,调整后净利润10.5亿元,16-20CAGR分别约为50%和27%。
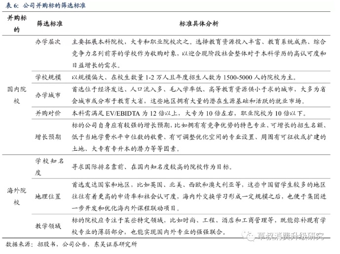
外延并购:大项目落地能力强,投后整合赋能效果突出。自上市以来,公司已经完成7笔收并购,新增学校10所,凭借着雄厚的资金和规模优势,专业的并购团队,公司总能落地大项目。
并购后公司也在招生,教师,学费,运营管理端和资金端等全方位支持,帮助提升学生ARPU值。旗下学校自收购以来实现数倍到数十倍的净利润增长,在校生大多也实现20%以上的累计增幅,高考录取线不断提升。未来公司还将重点在本科层次保持每年2-3所学校的并购速度,规模有望进一步扩大。
内生增长:重点布局的经济发达地区具备长期提价基础,新校区落成促进招生扩容。
1)价:公司旗下学校覆盖了粤港澳大湾区、海南自贸区及成渝经济圈,经济发达地区企业资源更丰富,学生学费的承受能力和支付意愿更强,提费空间更广阔。
2)量:重点地区(广东/江西等)低高等教育毛入学率保证长期稳定生源的供应;短期专科扩招大幅刺激专升本需求;新校区落成打开在校生规模天花板。
订产教融合+国际化布局,就业进修双路线齐备:
1)公司与华为,京东等头部企业签约,开展定制化培养课程,毕业后直接输送就业,实现校、企、学生三方共赢。
2)公司旗下的澳洲国王学院和英国里士满大学均为中国教育部认可的海外学校,通过集团内部学校之间的项目打通(“3+2”课程),一方面降低了学生留学门槛,只需5年就可拿到海外本科+硕士学位,性价比非常高。另一方面也能反哺国内本科的招生。
独立学院转设取得阶段性进展,业绩有望进一步厚增:公司旗下的重庆翻译学院和广州大学松田学院均已通过教育部的公示,泉城学院也已获省教育厅通过。转设完成后,公司一方面可节省每年给大校的管理费(目前管理费为每年学费的8%-20%),另一方面学费和学额都将更加灵活。
盈利预测与投资评级:公司是我国民办高校的龙头企业:1)规模优势明显;2)并购整合能力强(100%成功率),未来还将保持每年2-3所并购学校落地;3)卡位发达经济带,长期量价齐升值得期待;4)中短期独立学院转设,专升本扩容等都将催化公司业绩提升。
预计公司21-23财年将实现净利润11.5亿/16.9亿/21.1亿元,对应21财年PE为26倍,剔除分手费一次性支出后预计21财年PE为21倍,维持“买入”评级。
风险提示:并购整合落地风险,政策风险,公司招生不及预期

正文
1. 国内高等教育龙头,规模优势领先
中教控股是我国民办高校的龙头企业,规模优势领先。中教控股是我国民办高校的龙头企业之一,创始人在上个世纪90年代末分别成立了江西科技学院和广东白云学院,这两所学校均是国内最出色的民办高校,其中江西科技学院2017—2018 年连续10年位于中国民办高校综合竞争力排行榜首位,广东白云学院多年获广东高等教育民办学校竞争力第一名。
公司2017年赴港股上市,近3年来经过一系列收并购,旗下已经拥有了11所学院,包括位于全国七个省市的7所高等教育学校和4所职业教育学校(其中包括全国排名第一及规模最大的私立大学,以及四所位于粤港澳大湾区的学校),以及澳大利亚国王学院,并与英国里士满大学建立了全球合作关系;在校生人数规模达约24万人,为全国在校学生人数最多的上市高等及职业教育集团。
集团办学成果丰硕,旗下学校课程范围广泛。截至2020年8月,集团课程包括12个硕士课程、238个普通本科课程、71个普通专科课程、151个职业教育课程及115个继续教育课程。于2019/2020学年,集团提供的学科可覆盖中国约98%的本科生及约94%的专科生的选择。
此外,集团拥有丰富的国际教育课程运营经验,与36个国家的129家海外机构合作开展了涉及12门语言的交换课程及联合教育课程。

两位股东合计控股近70%,长期稳定的合作关系保证企业高效运转。于先生和谢先生为一致行动人,二人从07年开始合作,分别通过完全控制蓝天BVI和白云BVI持有公司34.88%的股份,合计69.76%。公司采用VIE结构,通过境内全资子公司华教教育科技(江西)有限公司与各营运学校签订结构性合约。

创始人为国内民办高等教育行业的领军人物,有一定行业影响力。于果先生为江西科技学院创办者,也是20世纪90年代末唯一来自民办教育界的第九届全国人大代表;谢可滔先生为广东白云学院及白云技师学院的创办者,拥有28年教育行业经验。二人对于民办教育行业的发展情况拥有深刻理解和话语权。
公司CEO喻恺先生为于果先生的儿子,牛津大学教育研究哲学博士,自2013年10月起一直担任江西科技学院的董事。执行董事谢少华女士为广东白云学院的副校长,拥有逾20年教育行业经验。

公司旗下主要有高等教育,职业教育和国际教育分部,分别有7所/4所/2所学校,办学层次涵盖硕士,本科,专科,职高等阶段,截至2021年10月共有约24万在校生。


快速并购带来集团学生人数的高速增长:自17年上市之后,集团旗下学校总在校生人数从7.5万人增长到2020年秋季学期的24.2万人,CAGR达到34%。截至2020财年末高等教育/职业教育/国际部人数占比分别为61%/37%/2%,人数占比最多的学校分别为新收购的海经院,以及传统强校江西科技学院和广东白云学院。


收入及利润均同样高速增长。随着公司旗下学校数量由2017年的3所迅速扩大到2020年的13所,带动集团收入由2016财年的8.6亿元上升至2020财年的26.8亿元,CAGR近50%。利润自2016财年的4.1亿元上升至2020财年的10.5亿元,CAGR达26%。

2. 外延并购:大项目落地能力强,投后整合赋能效果突出
公司自上市以来并购成绩显著。集团上市之初旗下只有三所学校,分别为江西科技学院、广东白云学院及白云技师学院。随后集团通过收购实现快速扩张, 2018年完成收购4所学校,包括中国最大的民办中专学校之一——郑州城轨学校,及中国最大民办技工学院之一——西安铁道学院(按学生规模计),2019年收购2所学校,均为独立学院,2020年完成收购海南规模最大的民办本科高校海口经济学院。


复盘公司的并购历史,我们发现公司才总能选到规模大,上升空间大,区位优势突出的标的,究其优势主要体现在:

2.2 并购后100%整合成功,公司具备较强的赋能能力

凭借着集团全方位的赋能,公司并购后的学校均保持了净利润和学生人数的大幅增长。较2017财年,2020财年郑州铁轨学校和西安铁道学校分别实现了净利润1831%/340%的累计增长,实现了在校生人数8%/242%的累计增速。较2018财年,2020财年山东泉城学院,重庆翻译学院,广州松田学院和松田职业学院分别实现了净利润129%/1308%/795%的增速;实现了在校生人数29%/20%/28%的累计增速。进一步验证了公司强劲的整合能力,也为公司未来的外延并购扩张树立了良好的口碑。

凭借着良好的口碑和教学质量,被并购学校录取分数线整体呈现出上升的趋势,学生质量不断提升。2020年广州松田学院和山东泉城学院文理科的录取分数线均在省控线加30分以上,重庆翻译学院文科/理科录取分数线分别超过当地二本线27分/17分。

民办高校行业集中度低、所有权分散;持续扩大市场份额,抢占先机,保持行业领先地位仍为公司短期内的第一要务。中国民办高等教育的主要壁垒一定程度上限制新进入者的数量,从而有利于现有民办高校,尤其是知名民办高教的发展壮大。
2018年和2019年民办高等教育在校人数分别为677.9万、748.9万,按高等教育业务在校人数计,2018年和2019年的前五大民办高教集团合计市占率分别为5.30%、7.17%。五大集团单体市占率均不超过2%。
并购整合或成民办高等教育行业发展的主要基调,伴随教育行业资本化进程加快,集中度有望进一步提升。大多数民办高校为独立经营,民办教育龙头企业可利用所有权较分散、集中度低的行业格局特点寻找潜在并购整合机会。
为了进一步扩大市场份额,领先参与者或将通过并购等方式寻求持续增长,充分发挥规模效应。民办高校行业集中度有望显著提高。



3. 内生增长:重点布局的经济发达地区具备长期提价基础,新校区落成促进招生扩容
3.1 公司校网布局经济发达地区,具备长期提价基础
大部分校址位于国家人口大省、重点规划城市圈或贸易港,就业享有地域优势,潜在学生数量较大。公司学校主要分部在华北、华中和华南,其中广东省数量达到4所,海南2所,重庆1所,学生就业将受益于粤港澳大湾区、海南自由贸易港及成渝经济圈的快速发展。
此外,学校普遍分布在省会,其中山东和重庆分别作为中国常住人口第二大省及第一大直辖市,潜在学生数量较大。
部分学校具备国家特色产业政策支持,相关人才就业需求高。郑州和西安均属于我国的交通枢纽要道,其中河南省拟于“十四五”期间投资9000亿元构建“米+井+人”字形综合运输通道,金额达“十三五”时期的两倍之多。
陕西省 “十三五”期间完成交通投资约4600亿元,较“十二五”增长15%。预计集团旗下的西安铁道学院和郑州城轨学校也将持续受益于我国国家轨道交通产业蓬勃发展。

经济发达地区往往带来更广阔的提费空间:公司本科学费基本在1-3万元范围内,普通专科费用为8千-3万元,2018年以来,公司旗下主要本科均保持了一定程度的提价,尤其是占据大湾区区位优势的广州松田学院(现更名广州应用科技学院),每年平均涨幅达到15%。
经济发达地区,招聘需求强烈,企业资源更加丰富,人员薪资水平更高, 学生学费的承受能力和支付意愿更强,学费提价空间不断被抬升。

3.2 公司主要布局区域毛入学率仍有较大提升空间,长期生源供应稳定
民办高校数量平稳增长,办学规模扩张明显。我国民办高校数量在2009-2019年间增加近百所,数量增长显著。尤其在2009-2011年间,增长速度较快均在3%左右,2011年同比增长达3.25%。
2012年后,民办高校增速明显放缓,2019年增速不足1%。虽高校数量增长速度放缓,但民办高等教育的招生人数也在不断扩大。2019年招生人数达到241.25万人,相较于2018年增加43.09万人,同比增速达22%。与全国高等学历教育招生人数相比,民办高等教育招生人数占比有略微提升,总体维持在13%-15%。

民办高等教育市场规模2019年已达到1400亿元以上,到2025年有望达到3000亿元市场规模。中国民办高等教育渗透率(民办学校在校生占整体在校生人数的比重)由2008年的19.9%逐步提高至2019年的23.4%,2019年民办高校在校生人数(本科+专科)约709万人,若假设每个学生的平均学费和学杂费合计约2万元,则整个市场规模达到1418万亿。
未来5年随着高等教育毛入学率有望提升到60%,高等教育学校在校生人数有望达到4000万人,假设民办学校人数占比维持在25%左右,平均学费和学杂费提升到3万/人,整个民办高校市场规模有望达到3000亿元。

公司布局的主要省份毛入学率仍有较大提升空间,生源有望得到持续供应:2018年全国高等教育毛入学率为48.10%,但各省之间毛入学率的差距仍然较大,部分地区或因为整体财政水平受限,或因为人口大省竞争激烈,导致毛入学率相对偏低。
我们认为公司主要布局的广东,江西,重庆等地未来毛入学率还有持续提升空间,生源将得到持续供应。

公司布局的主要地区政策支持力度大。根据各省“十四五”建议和2035远景目标建议,公司布局的主要省份对于职业本科,技能型本科,高等院校建设以及入学率的提升都有正面支持。未来公司有望持续受益于高等院校,尤其是职业类,应用型高等院校的发展红利。

3.3 专升本需求或因近两年专科扩招而大幅提升
专科扩招带来专升本需求的提升:2019年我国普通高校招生915万人,其中本科招生431万人,近5年来保持平均2.4%的复合增速;专科招生484万,首次超过了本科招生总数,同比增速大幅提升到31%。
2019年3月,国务院总理李克强在政府工作报告中提出,高职院校大规模扩招100万人,4月国务院通过《高职扩招专项工作实施方案》,2020年两会上,李克强总理在作政府工作报告时,明确提出今明两年高职继续扩招200万的任务,我们预计,随着近两年的专科的持续扩招,未来专升本的需求同样强烈。


我们从公司2021年最新的学额增长也可验证专升本同样为公司未来3年的重点增长动力之一。

3.4 公司新校区建设持续推进中,在校生人数打开新的天花板
校区扩建方面,公司旗下广东白云学院和广州应用科技学院均有部分新校区将在21年9月开始招生。其中广东白云学院新校区占地面积750亩,一期已于2019年完工,可容纳学生8000人,二期将于2021年夏完工,预计2021年9月即可开始招生,可容纳学生1.8万人,合计使得在校生科可容纳从19财年的3.3万人增至21财年的5.6万人,规模增速达70%。
广州应用科技学院新校区占地面积1500亩,一期预计于2021年夏完工,可容纳学生1.3万人,待全部完工后在校生可容纳规模从1.75人增至5万人,同比增速到186%。


4. 产教融合+国际化布局,就业进修双路线齐备
4.1 校企合作订单班,产学融合多方共赢
订单教育是校企合作,产教融合育人的重要途径。学校各院系与企业合作共建订单班,即学院按照企业需求在原专业培养方案基础上与合作单位协商共同制订出教学计划(理论教学和实践教学),并选拔在校生组成订单班。订单班学生培训结束且通过企业考核后,将与合作单位签约。
与行业头部企业签约,打造行业优秀口碑。公司旗下各院校开展订单班式校企合作,江西科技学院与290多家企业开展合作,打造了一批如华为订单班、PPG订单班等旗帜型特色班级,白云技师学院与京东合作成立京东京苗班,广东白云学院与苏宁云商成立苏宁云商班,这种校企深度合作方式为企业定向培养输送了大批高质量应用型人才。

订单班实现校、企、学生三方共赢。订单班使校企合作融入人才培养的全过程,企业根据自身需求定向培养出岗位适配度高的员工,减少磨合成本;学生在校充分实践,专业技能提升,实现高对口程度就业;而学校通过向企业输送高适配度的员工实现整体就业率及就业质量的提高,最终得以实现校、企、学生三方共赢的培养效果。
4.2 高性价比海外项目,或形成内外联动共振
收购海外高校提供优质深造机会。公司于2019年以1.28亿澳元收购澳大利亚国王学院,收购PE约为14.5倍。2020年与英国里士满大学达成合作协议,国王学院和英国里士满大学均获中国教育部认可。
除国内认证外,国王学院会计课程也获得澳大利亚注册会计师协会认证,英国里士满大学同时授予英国和美国学位。20年秋季学期国王学院的学额已获得澳洲监管部门审批通过,学额从3255人提升到4255人,同比增幅约31%。

5. 独立学院转设已取得阶段性进展,业绩有望进一步厚增
公司旗下有三所独立学院,分别为重庆翻译学院,广州大学松田学院和济南大学泉城学院,目前重庆翻译学院和广州大学松田学院均已通过教育部的公示,分别更名为重庆外语外事学院和广州应用科技学院,并进入了具体转设交接事宜,泉城大学则已经获得省教育厅通过,待教育部公示。

6. 财务:收入利润高增长,毛利率维持高水平,费用率稳中有降
6.1 内外并行发展,收入利润高速增长
公司收入高速增长,利润持续增加。随着公司业务的不断发展,收入从FY2016的8.61亿元上升到FY2020的26.78亿元,呈现高速增长态势。公司经调整纯利自FY2016的4.13亿元上升到FY2020的10.47亿元,GAGR为26%,利润高速稳定增加。
其主要原因在于公司并购扩张策略带来的外延发展以及现有学校学生人数及学费的内生增长,反映了公司在高等及职业教育市场具有的强劲竞争力。

高等教育作为强势板块,收入贡献最大。近三年,高等教育分部收入占比稳定在65%左右。主要受益于集团内高等教育分部学校数量最多,且课程层次相对更高,收费水平更高,既是公司现阶段的强势板块,也同样是公司未来持续发力的方向。

非经常性科目主要调整项:公司2019和2020财年非调整项目科目较多,其中2019年主要因为汇兑收益和股份支付的占比较大,2020财年净利润主要受到可转债的减值和因疫情退还的一次性住宿费影响较大。参考调整后的净利润,公司2016年以来依旧保持了较高的增速。

6.2 毛利率维持高水平,管理费用率稳中有降,经营效率高



7. 盈利预测和投资建议
7.1 盈利预测
核心假设:

7.2 投资建议
公司是我国民办高校的龙头企业:1)规模优势明显,在校生已超过24万人;2)并购整合能力强,并购思路清晰,具备大项目落地能力,上市以来并购的学校100%整合成功,未来还将保持每年2-3所并购学校落地;3)卡位大湾区等发达经济带,长期量价齐升值得期待;4)中短期独立学院转设,专升本扩容等都将进一步催化公司业绩的提升。
我们预计公司2021-2023财年将实现净利润11.5亿/16.9亿元/21.1亿元,同比增速33.6%/34.7%/26.3%,对应21-23财年PE为26/17/14倍,21年考虑到独立学院转设将有部分管理费一次性支出的影响,剔除后预计21财年PE为21倍。
参考港股高教可比公司21财年的平均PE为21倍,而中教作为行业龙头,我们认为可享有25%的估值溢价,对应25倍PE为合理水平,维持“买入”评级。

8. 风险提示
并购整合落地风险:短期3-5年并购仍为公司的主要扩张途径,虽然公司有较强的并购整合能力,但仍可能存在并购后整合不顺利,或者整合成本过高的问题。
政策风险:目前民促法细则尚未落地,待落地后可能会对公司的具体运营带来一定的影响。
(编辑:李均柃)





