本文源自 微信公众号“新经济牛股挖掘机”。
核心观点
本周关注:2020年12月,中国疾控中心发布的论文《中国成年人电子烟使用情况:2015-2016年及2018-2019年多次横向调查结果》中指出,2015年至2019 年,中国电子烟使用率仍很低,但已显著增加。
本次研究采用的是中国慢性病和营养监测2015-2016年(189306人)和2018-2019年(184475人)的调查数据,共包含近40万成年人,在中国大陆31个省的298个国家疾病监测点进行,采用多阶段、分层、整群随机抽样设计,样本量庞大且具有全国代表性。是首次从国家层面报告中国电子烟的使用现况和变化趋势。
论文指出,近年的中国电子烟用户主要为传统烟民,烟瘾大、想戒烟、了解吸烟危害的人选择电子烟几率更高。我们认为该现象或说明电子烟相对于传统卷烟的特点正逐渐为消费者了解。论文同时从数据角度论证了电子烟不是“非烟民第一口烟”。
烟民在电子烟用户中占比极高,且电子烟新增用户中烟民的占比不断上升
研究结果表明,2015-2019年,中国成人电子烟使用率从1.3%升至1.6%,男性用户占比约97%。2015-2016年,烟民在中国电子烟用户中占比约93%;2018-2019年,烟民占比约96.2%,即非烟民占比不足4%。论文使用了加权流行值进行了估算,得出2018-2019年中国成年电子烟用户约有1690万人,其中有1620万都是烟民。
中国电子烟使用率仍低于其他国家
尽管中国电子烟使用率有所上升,但2018-19年电子烟使用率仍低于一些发达国家,如法国(2017年为3.7%)、英国(2017年为4.7%)和美国(2016年为3.2%)。然而,考虑到中国的人口规模,论文估计成年人口中有335万人已经开始使用电子烟,其中320万人是男性,15万人是女性。
受过高等教育或高收入的中国烟民更可能用电子烟
此次研究不仅分析了中国电子烟用户的基础比例特征,还在性别、年龄、地区、收入等多个维度对中国电子烟用户的使用模式进行了详细评估。调查发现,与瑞典和美国的调查结果相反,受过高等教育或收入较高的中国烟民更可能用电子烟。
在结尾处,论文呼吁公共卫生界关注电子烟对健康的短期和长期影响,对不同人群制定差异化的政策和公众教育策略。
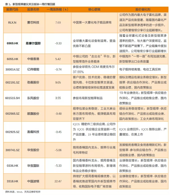
新型烟草近期建议关注:雾化烟供应链投资标的:雾芯科技(RLX.US)(中国第一大雾化电子烟品牌商)、思摩尔国际(06969)(全球最大雾化设备生产商)。国际IQOS烟具供应链:盈趣科技(IQOS 精密件二级供应商);HNB供应链投资标的:华宝国际(00336)(华宝股份)(烟用香精NO.1,新型烟草原料布局领先)、劲嘉股份(携手云南中烟、小米生态链卡位新型烟草主渠道);集友股份(布局新型烟草薄片研发)、东风股份(参股布局新型烟草制品)、顺灏股份(烟弹烟具布局双管齐下)、中国波顿(03318)(烟用香精TOP2,收购国际电子烟厂商吉瑞)。
风险提示:新型烟草政策变动/技术开发风险,销售/企业/新项目发展不及预期。
一周行情回顾(2/1-2/5)
新型烟草板块建议关注:

工业大麻板块建议关注:

宠物板块建议关注:

“隐形冠军”板块建议关注:

数字农业板块建议关注:

(编辑:赵锦彬)



